小度生活
首页
美食营养
手工爱好
生活家居
返回
小度生活
首页
美食营养
游戏数码
手工爱好
生活家居
健康养生
运动户外
职场理财
情感交际
母婴教育
时尚美容
知识问答
生活知识
生活百科
搜索
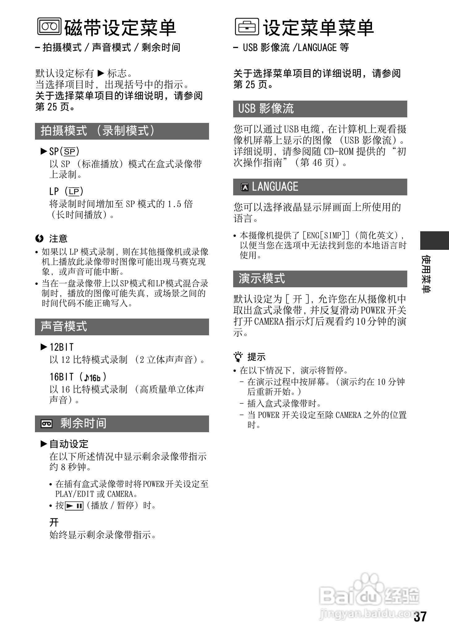
索尼DCR-HC37E数码摄像机使用说明书:[4]
2026-04-04 18:47:07
本篇为《索尼DCR-HC37E数码摄像机使用说明书》,主要介绍该产品的使用方法以及常见故障解决方案。
(共篇)
上一篇:
|
下一篇:
声明:
本网站引用、摘录或转载内容仅供网站访问者交流或参考,不代表本站立场,如存在版权或非法内容,请联系站长删除,联系邮箱:site.kefu@qq.com。
相关推荐
索尼DCR-HC37E数码摄像机使用说明书:[3]
阅读量:87
索尼DCR-HC37E数码摄像机使用说明书:[2]
阅读量:157
索尼a7微单使用技巧
阅读量:22
索尼DCR-HC37E数码摄像机使用说明书:[5]
阅读量:38
索尼DCR-HC37E数码摄像机使用说明书:[8]
阅读量:77
猜你喜欢
188男团是什么
表征是什么意思
秋分是什么意思
未雨绸缪什么意思
顾名思义是什么意思
plc是什么意思
watermelon是什么意思
甲钴胺胶囊治什么病
什么是etf
竞标是什么意思
猜你喜欢
1月24日是什么星座
马蹄是什么
apm是什么意思
正太是什么意思
12月3日是什么星座
螃蟹和什么不能一起吃
离合器是什么
什么狗最好养
通货紧缩是什么意思
敷衍什么意思