小度生活
首页
美食营养
手工爱好
生活家居
返回
小度生活
首页
美食营养
游戏数码
手工爱好
生活家居
健康养生
运动户外
职场理财
情感交际
母婴教育
时尚美容
知识问答
生活知识
搜索
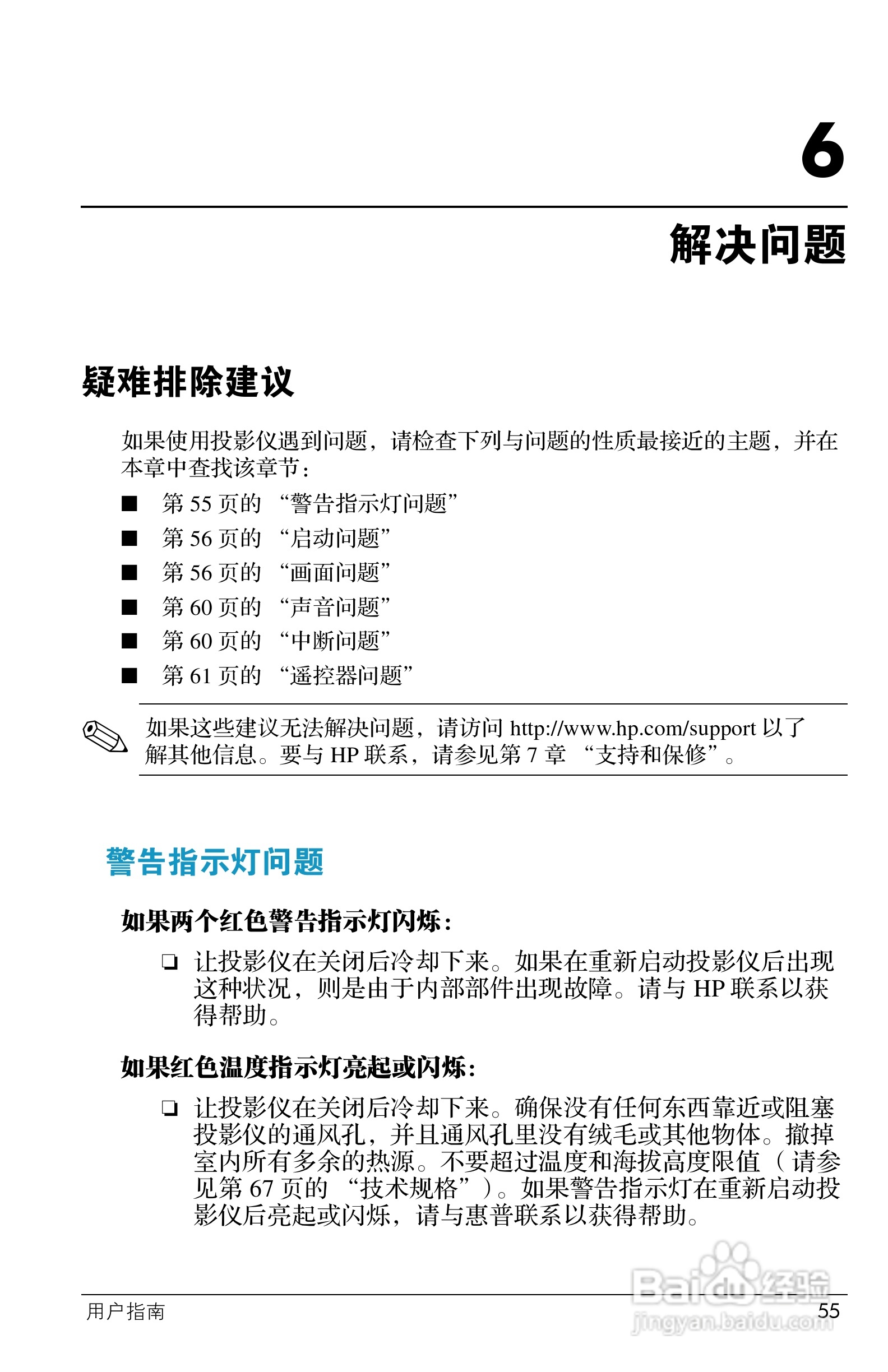
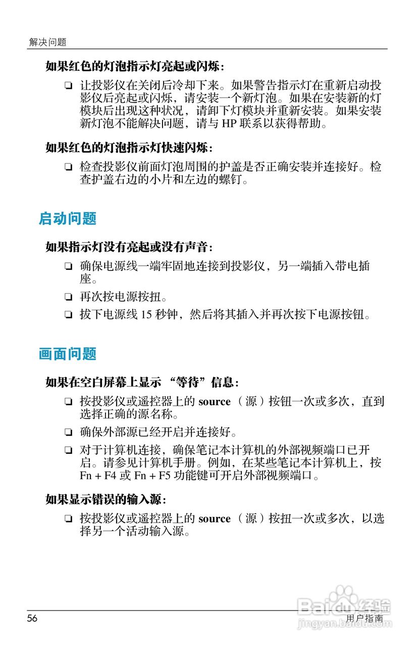
惠普(康柏) HP ep7110 Home Cinema Digital :[6]
2026-02-18 05:10:19
本篇为《惠普(康柏) HP ep7110 Home Cinema Digital 》,主要介绍该产品的使用方法以及常见故障解决方案。
(共篇)
上一篇:
|
下一篇:
声明:
本网站引用、摘录或转载内容仅供网站访问者交流或参考,不代表本站立场,如存在版权或非法内容,请联系站长删除,联系邮箱:site.kefu@qq.com。
相关推荐
惠普(康柏) HP ep7110 Home Cinema Digital :[7]
阅读量:85
惠普(康柏) HP ep7110 Home Cinema Digital :[8]
阅读量:34
惠普(康柏) HP ep7112 Home Cinema Digital :[5]
阅读量:155
惠普打印机无线打印设置
阅读量:103
惠普打印机扫描怎么用
阅读量:118
猜你喜欢
upper是什么意思
8月14号是什么情人节
男生喜欢什么样的女生
四面楚歌是什么意思
mr什么意思
军团长是什么级别
托单是什么意思
五月初五是什么节日
总是放屁是什么原因
电风扇不转是什么原因
猜你喜欢
三个水是什么字
charge是什么意思
circle什么意思中文
according是什么意思
妮子是什么意思
什么是毛利
比特币挖矿是什么
什么是混合物
文静是什么意思
手机公开版是什么意思