小度生活
首页
美食营养
手工爱好
生活家居
返回
小度生活
首页
美食营养
游戏数码
手工爱好
生活家居
健康养生
运动户外
职场理财
情感交际
母婴教育
时尚美容
知识问答
生活知识
生活百科
搜索
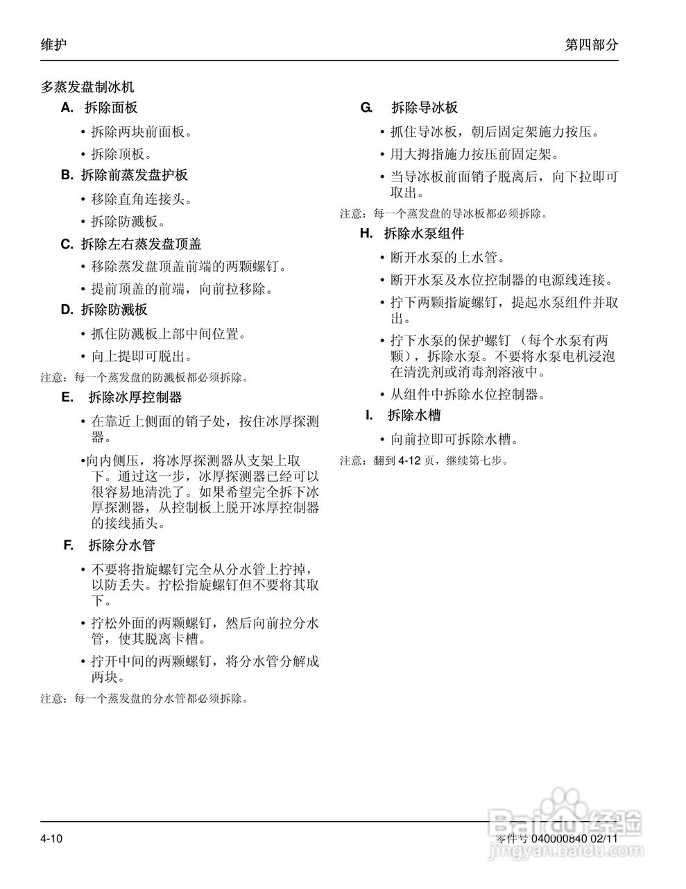
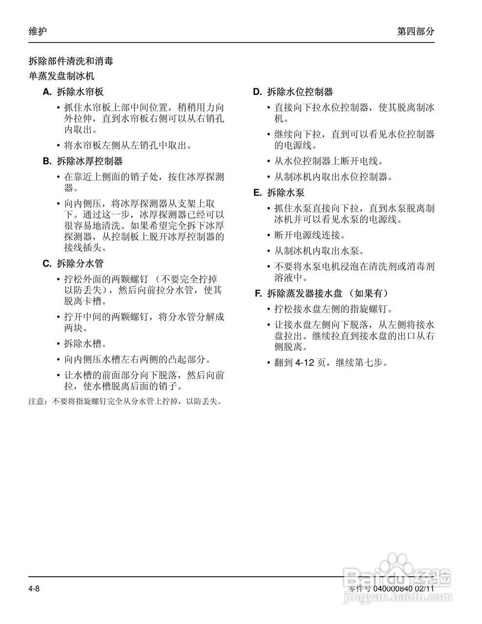
Manitowoc万利多SY3305WHP制冰机说明书:[5]
2026-05-11 18:53:31
(共篇)
上一篇:
|
下一篇:
声明:
本网站引用、摘录或转载内容仅供网站访问者交流或参考,不代表本站立场,如存在版权或非法内容,请联系站长删除,联系邮箱:site.kefu@qq.com。
相关推荐
Manitowoc万利多SY3305W制冰机说明书:[5]
阅读量:75
Manitowoc万利多SY3305WHP制冰机说明书:[6]
阅读量:190
Manitowoc万利多SY3305W制冰机说明书:[7]
阅读量:181
Manitowoc万利多SD3303WHP制冰机说明书:[5]
阅读量:58
制冰机制冰慢怎么调节
阅读量:85
猜你喜欢
apu是什么
举措是什么意思
文胸是什么
drive是什么意思
pause是什么意思
1212是什么意思
蓝领是什么意思
庹在姓氏上读什么
博爱是什么意思
木讷是什么意思
猜你喜欢
什么是定语
基金卖出是按照什么时候的价格
dior是什么牌子
3月16日是什么星座
我走了你别再难过是什么歌
7月17日是什么星座
hk是什么意思
退税是什么意思
牛宝是什么
农历12月是什么星座