小度生活
首页
美食营养
手工爱好
生活家居
返回
小度生活
首页
美食营养
游戏数码
手工爱好
生活家居
健康养生
运动户外
职场理财
情感交际
母婴教育
时尚美容
知识问答
生活知识
生活百科
搜索
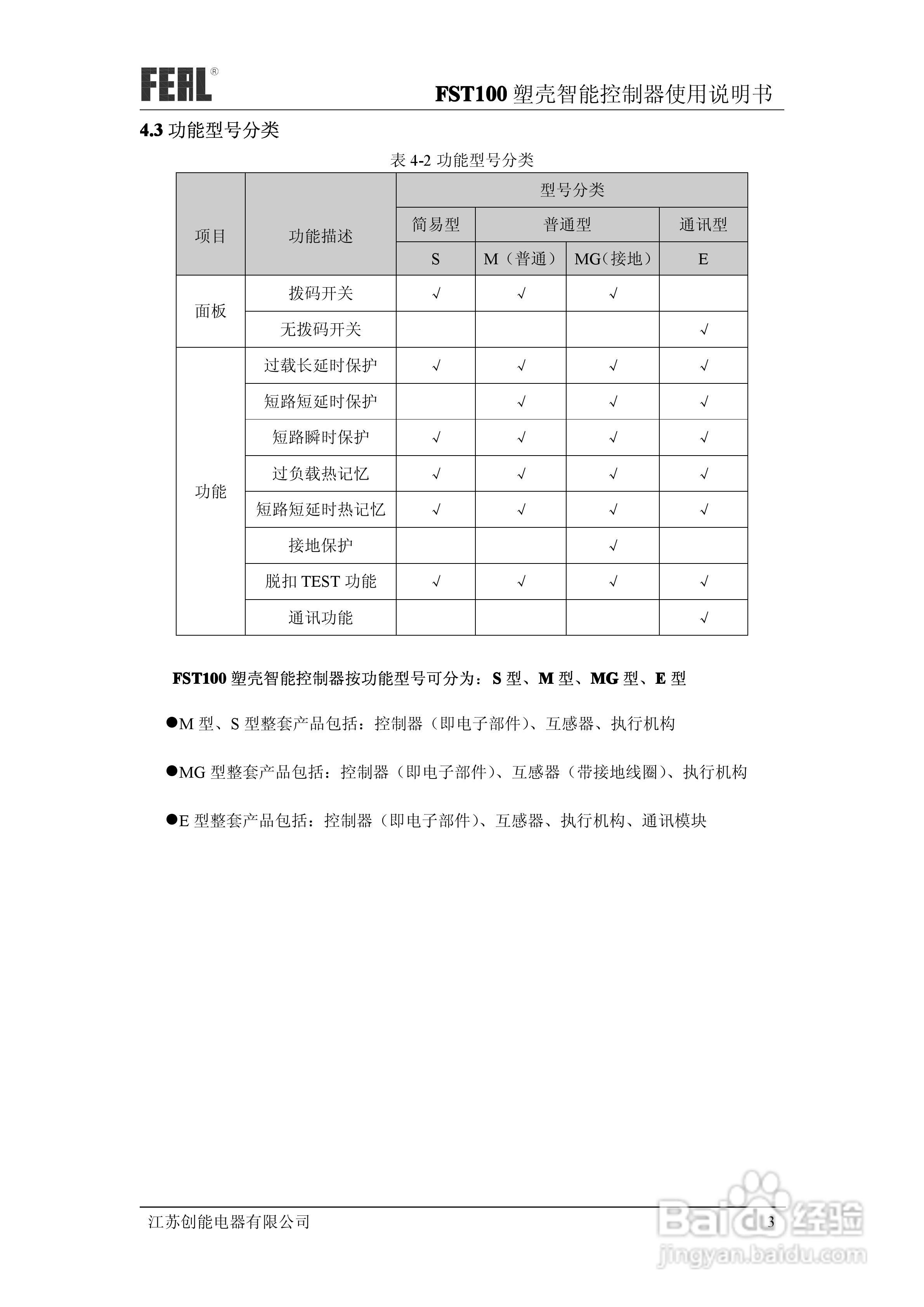
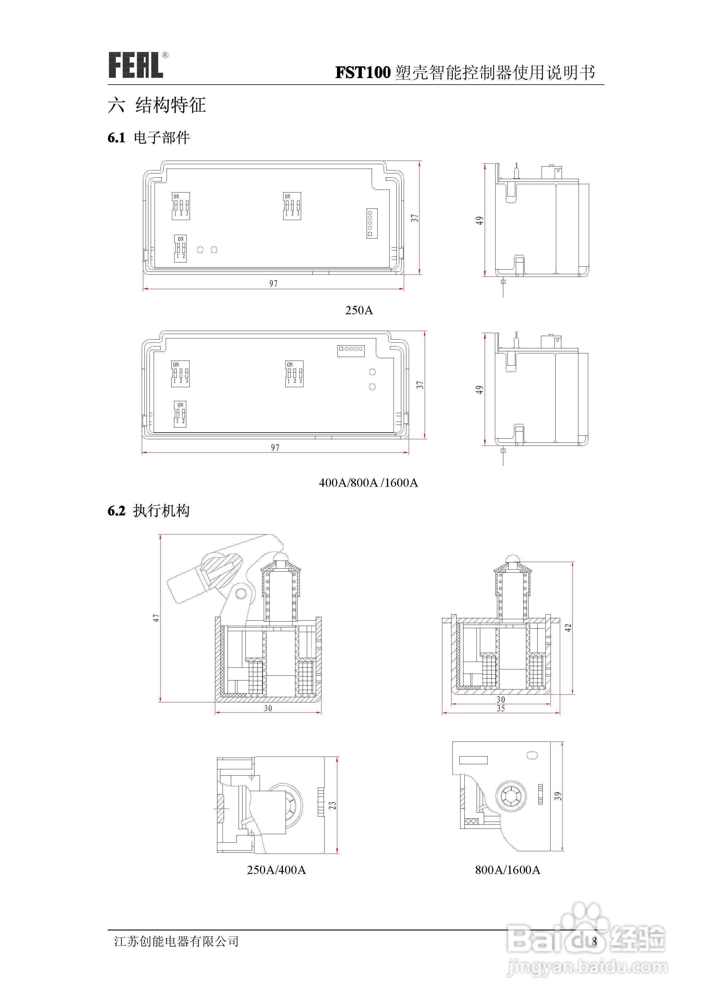
FST100塑壳智能控制器使用说明书1.0:[1]
2026-03-26 19:17:12
本篇为《FST100塑壳智能控制器使用说明书1.0》,主要介绍该产品的使用方法以及常见故障解决方案。
(共篇)
下一篇:
声明:
本网站引用、摘录或转载内容仅供网站访问者交流或参考,不代表本站立场,如存在版权或非法内容,请联系站长删除,联系邮箱:site.kefu@qq.com。
相关推荐
FST520智能漏电控制器使用说明书1.0:[1]
阅读量:135
FST520智能漏电控制器使用说明书1.0:[2]
阅读量:131
FST200系列控制器使用说明书1.1:[2]
阅读量:71
亚锐SR智能控制器使用说明书:[1]
阅读量:78
亚锐FAB智能控制器使用说明书:[1]
阅读量:127
猜你喜欢
12340是什么电话
无证驾驶汽车怎么处罚
笔记本的触摸板怎么关
小米平衡车怎么样
ps如何安装字体
双顶径是什么意思
微商如何找客源
剖切符号方向怎么看
微信怎么全体成员
广州北京路怎么去
猜你喜欢
如何做水煮鱼
如何延长性时间
误删的文件怎么恢复
老年人便秘怎么治
如何推迟例假
怎么提高自己的口才
海蟹怎么保存
亵渎是什么意思
怎么屏蔽网页广告
胸部如何变大