小度生活
首页
美食营养
手工爱好
生活家居
返回
小度生活
首页
美食营养
游戏数码
手工爱好
生活家居
健康养生
运动户外
职场理财
情感交际
母婴教育
时尚美容
知识问答
生活知识
生活百科
搜索
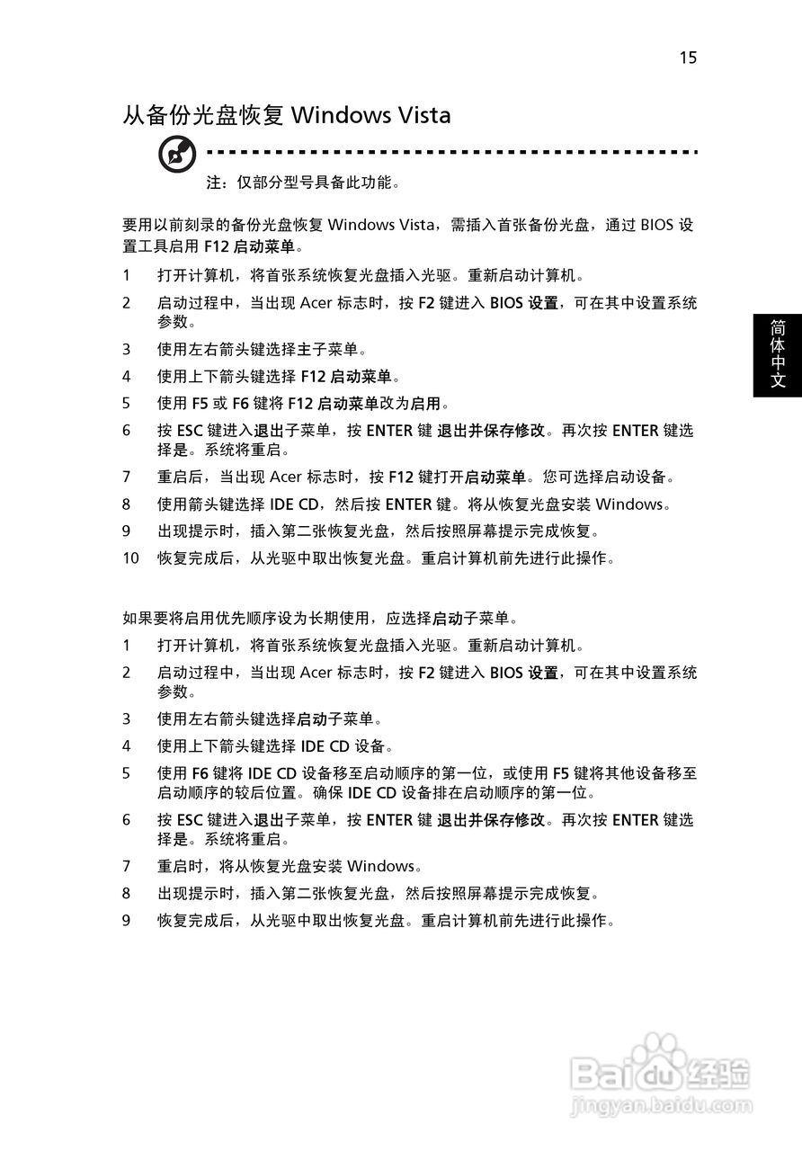
ACER宏基Aspire 5810TZG笔记本说明书:[4]
2026-04-19 05:35:23
本篇为《ACER宏基Aspire 5810TZG笔记本说明书》,主要介绍该产品的使用方法以及常见故障解决方案。
(共篇)
上一篇:
|
下一篇:
声明:
本网站引用、摘录或转载内容仅供网站访问者交流或参考,不代表本站立场,如存在版权或非法内容,请联系站长删除,联系邮箱:site.kefu@qq.com。
相关推荐
ACER宏基Aspire 5810TZG笔记本说明书:[5]
阅读量:73
ACER宏基Aspire 5810TG笔记本说明书:[4]
阅读量:63
ACER宏基Aspire 5810TG笔记本说明书:[7]
阅读量:77
ACER宏基Aspire 5810TG笔记本说明书:[5]
阅读量:44
ACER宏基Aspire 5810TG笔记本说明书:[6]
阅读量:35
猜你喜欢
加油卡有什么好处
小作坊加工什么挣钱
受益匪浅的意思
乞求的意思
咖色配什么颜色好看
渡劫是什么意思
cute是什么意思
合谷穴的作用
刷屏是什么意思
unknown是什么意思
猜你喜欢
干百合的功效与作用
子宫前位是什么意思
我爱故乡的什么作文
count是什么意思
pop是什么意思
carry是什么意思
嘱咐的意思
剥夺政治权利终身是什么意思
130什么意思
省控线是什么意思