小度生活
首页
美食营养
手工爱好
生活家居
返回
小度生活
首页
美食营养
游戏数码
手工爱好
生活家居
健康养生
运动户外
职场理财
情感交际
母婴教育
时尚美容
知识问答
生活知识
搜索
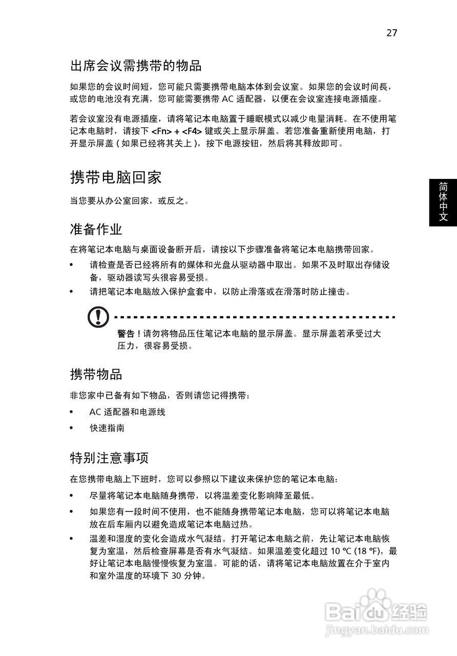
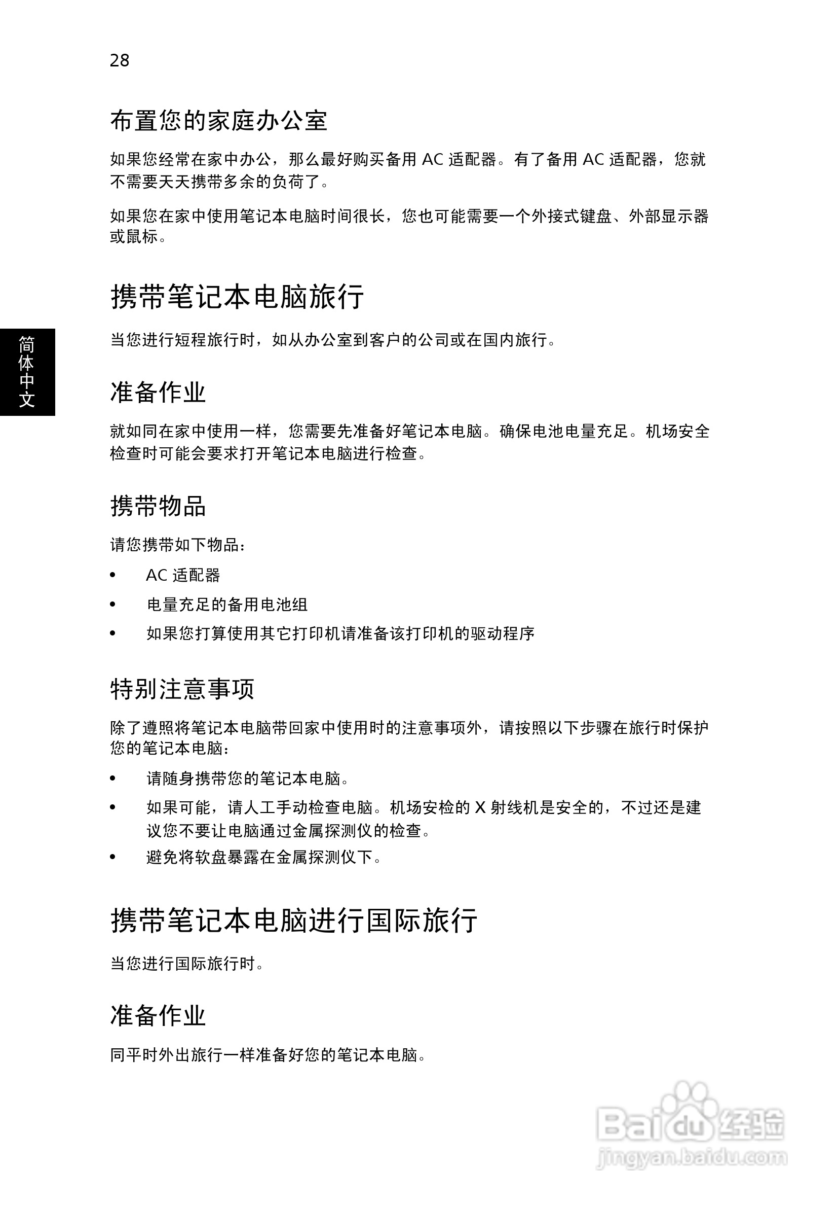
ACER宏基Aspire 5810TG笔记本说明书:[5]
2026-02-28 20:04:34
本篇为《ACER宏基Aspire 5810TG笔记本说明书》,主要介绍该产品的使用方法以及常见故障解决方案。
(共篇)
上一篇:
|
下一篇:
声明:
本网站引用、摘录或转载内容仅供网站访问者交流或参考,不代表本站立场,如存在版权或非法内容,请联系站长删除,联系邮箱:site.kefu@qq.com。
相关推荐
ACER宏基Aspire 5810TZG笔记本说明书:[5]
阅读量:44
ACER宏基Aspire 5810TZG笔记本说明书:[4]
阅读量:173
ACER宏基TravelMate 8481TG笔记本说明书:[5]
阅读量:94
ACER宏基TravelMate 8481TG笔记本说明书:[4]
阅读量:62
ACER宏基TravelMate 8481TG笔记本说明书:[2]
阅读量:151
猜你喜欢
白眼狼什么意思
六安瓜片的功效与作用
黑米的功效与作用
四妙丸的功效与作用
红枣茶的功效与作用
芦荟开花代表什么
运动腕表
浮萍的功效与作用
铜葫芦的摆放和作用
哥伦比亚户外运动鞋
猜你喜欢
番石榴叶的功效与作用
破伤风针什么时候打
5万以下买什么车好
理科女生学什么专业就业前景好
三七粉的作用与功效
怎样运动减肥
知识竞赛活动总结
玫瑰花的功效与作用
地肤子的功效与作用
我运动我快乐手抄报