小度生活
首页
美食营养
手工爱好
生活家居
返回
小度生活
首页
美食营养
游戏数码
手工爱好
生活家居
健康养生
运动户外
职场理财
情感交际
母婴教育
时尚美容
知识问答
生活知识
搜索
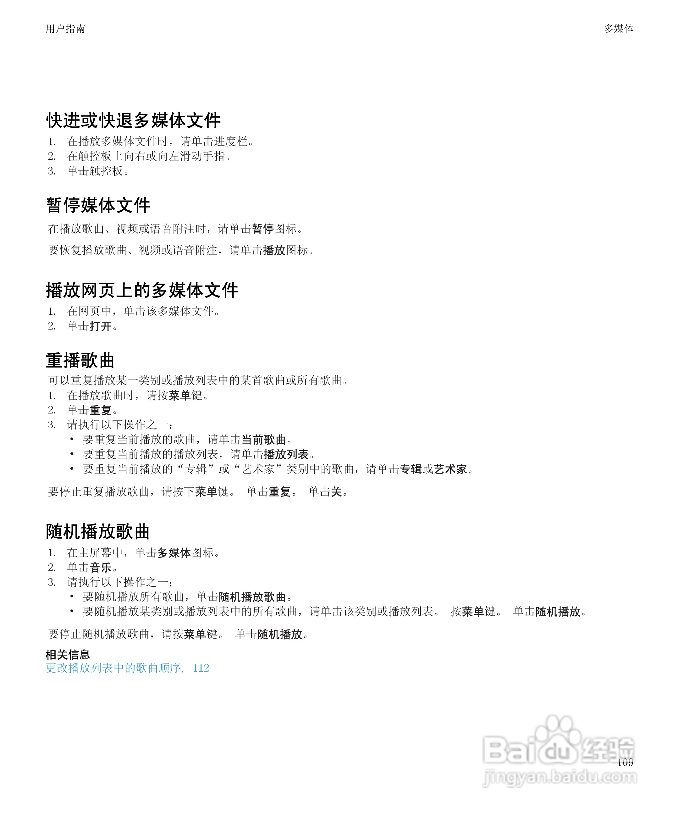
黑莓9700手机使用说明书:[12]
2026-01-21 16:44:08
(共篇)
上一篇:
|
下一篇:
声明:
本网站引用、摘录或转载内容仅供网站访问者交流或参考,不代表本站立场,如存在版权或非法内容,请联系站长删除,联系邮箱:site.kefu@qq.com。
相关推荐
黑莓9700手机使用说明书:[21]
阅读量:119
黑莓9700手机使用说明书:[31]
阅读量:111
使用说明书封面怎么做
阅读量:32
使用说明书wf2651使用指南
阅读量:160
黑莓9700手机使用说明书:[28]
阅读量:40
猜你喜欢
乙肝dna定量怎么看
路由器192.168.1.1
湖南海外旅游有限公司
如何丰胸
如何打方向盘
路由器登陆
如何调节电脑屏幕亮度
黄山学院怎么样
潮汕旅游攻略
电脑双系统怎么安装
猜你喜欢
遇到碰瓷怎么办
发烧了怎么办如何退烧
有车牌号怎么查车主
香港电话怎么拨打
张家界的旅游景点
他在哪里
微信在电脑上怎么登陆
58同城找工作怎么样
死亡证明在哪里开
海南的旅游景点