小度生活
首页
美食营养
手工爱好
生活家居
返回
小度生活
首页
美食营养
游戏数码
手工爱好
生活家居
健康养生
运动户外
职场理财
情感交际
母婴教育
时尚美容
知识问答
生活知识
生活百科
搜索
惠普 OFFICEJET PRO 8600一体机说明书:[24]
2026-04-08 11:46:39
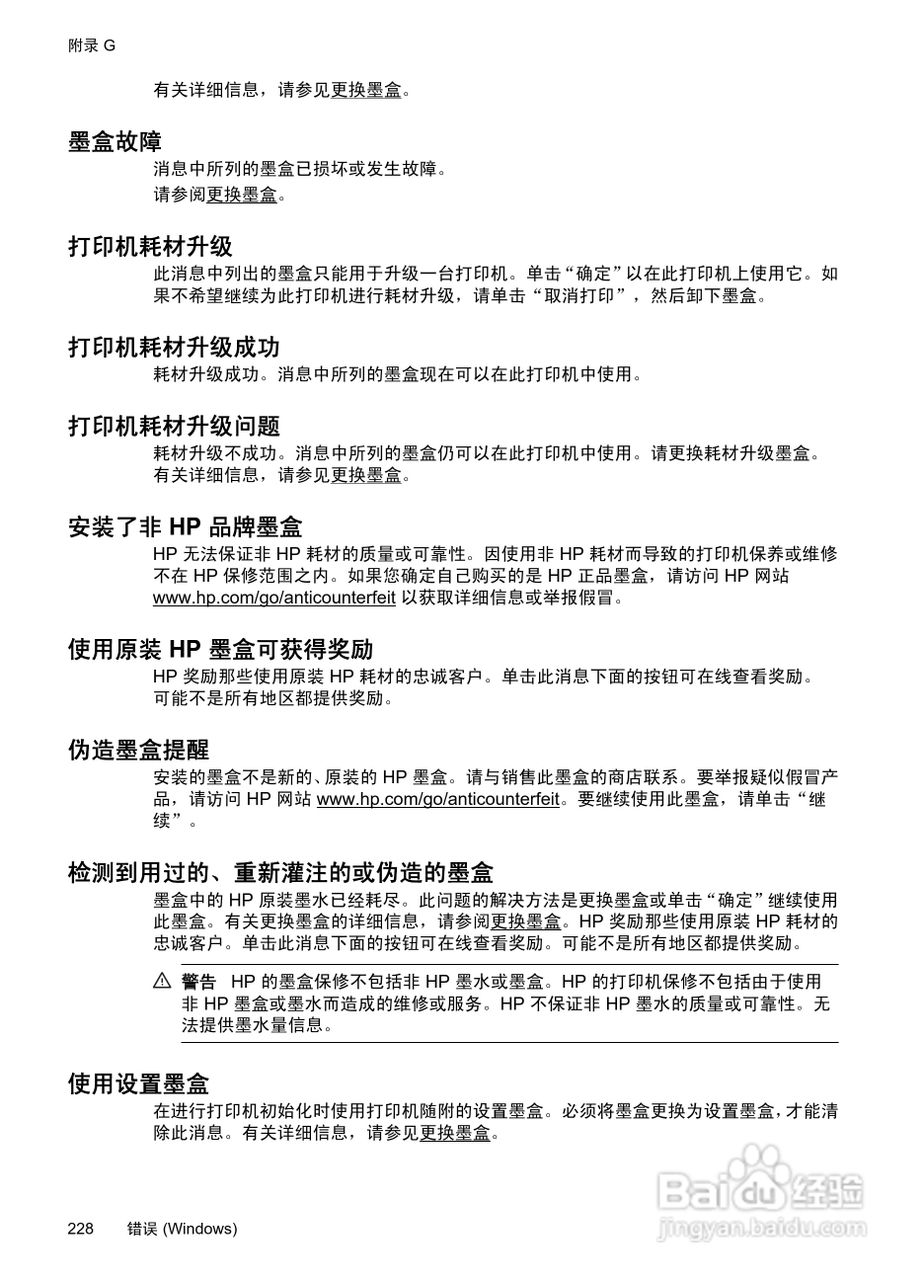
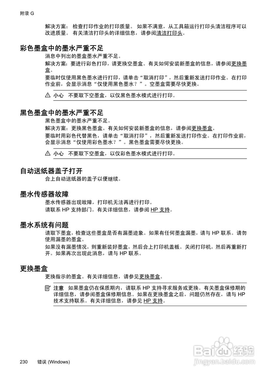
本篇为《惠普 OFFICEJET PRO 8600一体机说明书》,主要介绍该产品的使用方法以及常见故障解决方案。
(共篇)
上一篇:
|
下一篇:
声明:
本网站引用、摘录或转载内容仅供网站访问者交流或参考,不代表本站立场,如存在版权或非法内容,请联系站长删除,联系邮箱:site.kefu@qq.com。
相关推荐
EPSON me35打印机清零方法—使用达到寿命解决法
阅读量:114
DJT520通过HP Designjet Utility升级固件过程
阅读量:148
win7系统如何启动服务Computer Browser
阅读量:154
2345浏览器如何复制收藏夹
阅读量:196
1390清零错误communicationerror!Error code
阅读量:111
猜你喜欢
营养知识
汽修知识
诧异什么意思
黑水晶的功效与作用
冬季养生知识大全
速效救心丸的作用
多潘立酮片的作用与功效
匡威运动鞋
什么是成交量
石竹茶的功效与作用
猜你喜欢
破伤风针什么时候打
青蒿素作用
当归的功效与作用及禁忌
摆地摊卖什么最火
炒杏仁的功效与作用
杨梅酒的功效和作用
桃胶的功效与作用
运动会工作总结
苁蓉的功效与作用
理中丸的功效与作用