小度生活
首页
美食营养
手工爱好
生活家居
返回
小度生活
首页
美食营养
游戏数码
手工爱好
生活家居
健康养生
运动户外
职场理财
情感交际
母婴教育
时尚美容
知识问答
生活知识
搜索
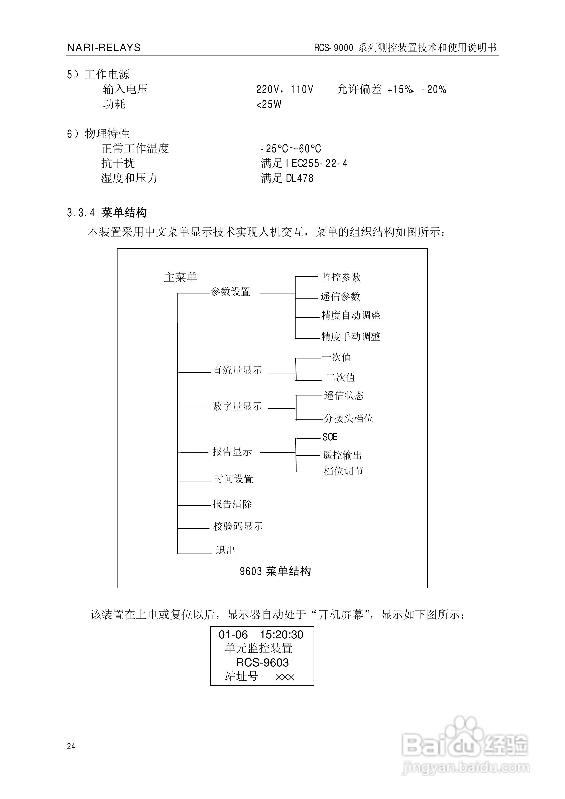
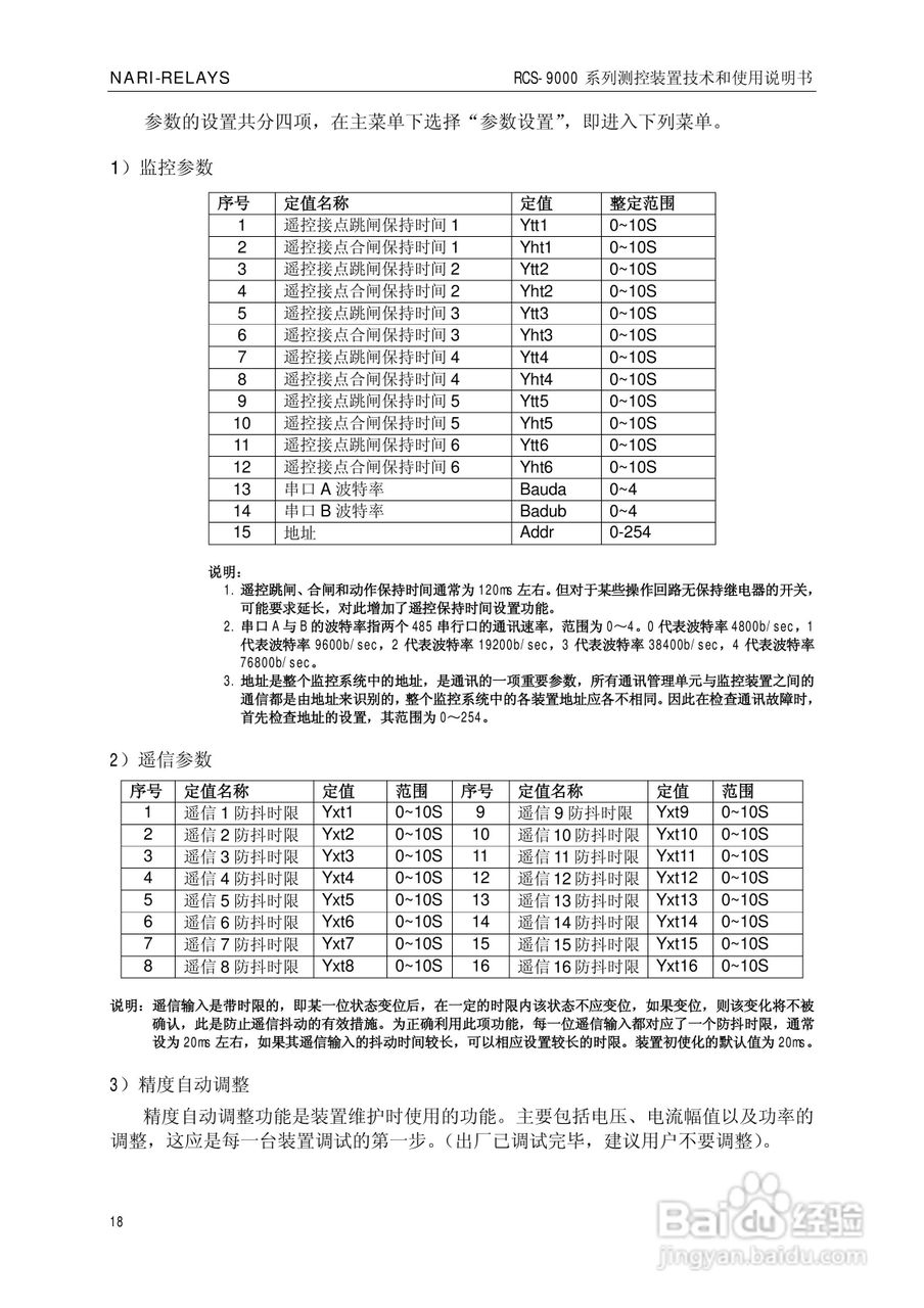
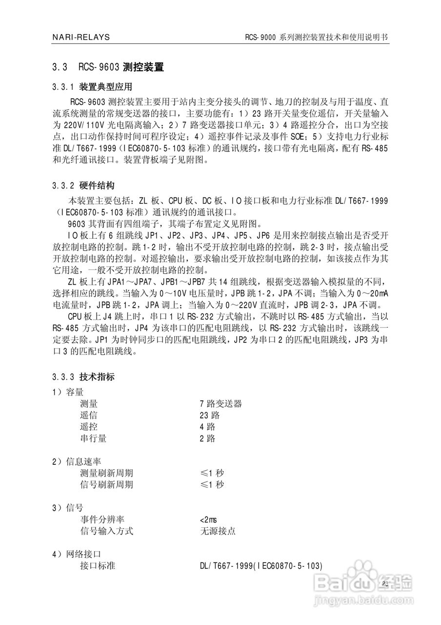
南瑞继保RCS-9609遥信采集装置使用说明书:[3]
2025-10-08 04:32:13
本篇为《南瑞继保RCS-9609遥信采集装置使用说明书》,主要介绍该产品的使用方法以及常见故障解决方案。
(共篇)
上一篇:
|
下一篇:
声明:
本网站引用、摘录或转载内容仅供网站访问者交流或参考,不代表本站立场,如存在版权或非法内容,请联系站长删除,联系邮箱:site.kefu@qq.com。
相关推荐
南瑞继保RCS-9609遥信采集装置使用说明书:[4]
阅读量:33
南瑞继保RCS-9609遥信采集装置使用说明书:[7]
阅读量:32
南瑞继保RCS-994C频率电压紧急控制装置使用说明书:[3]
阅读量:38
南瑞继保RCS-994C频率电压紧急控制装置使用说明书:[2]
阅读量:86
南瑞继保RCS-994C频率电压紧急控制装置使用说明书:[4]
阅读量:41
猜你喜欢
维密秀是什么意思
新冠阳性是什么意思
vocal是什么意思
什么是留守儿童
8月2日是什么日子
睿字五行属什么
i miss you什么意思
腿抽筋什么原因引起的
连长是什么军衔
物业管理主要负责什么
猜你喜欢
什么电烤箱好
股票换手率是什么意思
int是什么意思
脚底疼痛是什么原因
叮咛是什么意思
每股收益是什么意思
情不自禁是什么意思
1989年属什么
计提是什么意思
此起彼伏是什么意思