小度生活
首页
美食营养
手工爱好
生活家居
返回
小度生活
首页
美食营养
游戏数码
手工爱好
生活家居
健康养生
运动户外
职场理财
情感交际
母婴教育
时尚美容
知识问答
生活知识
生活百科
搜索
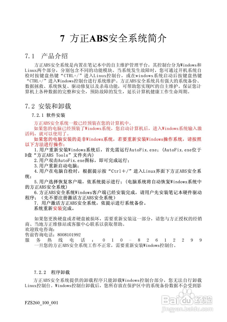
方正S260笔记本电脑使用说明书:[4]
2026-03-28 16:33:20
本篇为《方正S260笔记本电脑使用说明书》,主要介绍该产品的使用方法以及常见故障解决方案。
(共篇)
上一篇:
|
下一篇:
声明:
本网站引用、摘录或转载内容仅供网站访问者交流或参考,不代表本站立场,如存在版权或非法内容,请联系站长删除,联系邮箱:site.kefu@qq.com。
相关推荐
方正S260笔记本电脑使用说明书:[2]
阅读量:31
方正S260笔记本电脑使用说明书:[5]
阅读量:122
方正S260笔记本电脑使用说明书:[3]
阅读量:140
方正S230笔记本电脑使用说明书:[2]
阅读量:106
方正S230笔记本电脑使用说明书:[3]
阅读量:165
猜你喜欢
农村别墅设计图纸及效果图大全
增高的方法
海参怎么做好吃又简单
家常宫保鸡丁
现代名图怎么样
我的世界物品大全
炒西兰花的家常做法
鸭蛋怎么做好吃
打领带方法
男人延时方法
猜你喜欢
大人发烧怎么办
椎间盘突出症的治疗方法
腌萝卜怎么腌好吃又脆
泡菜怎么做好吃
快速有效的减肥方法
五菱宏光s1怎么样
日记大全100字
河蟹怎么保存
辣椒面怎么做辣椒油
qq群怎么升级