小度生活
首页
美食营养
手工爱好
生活家居
返回
小度生活
首页
美食营养
游戏数码
手工爱好
生活家居
健康养生
运动户外
职场理财
情感交际
母婴教育
时尚美容
知识问答
生活知识
搜索
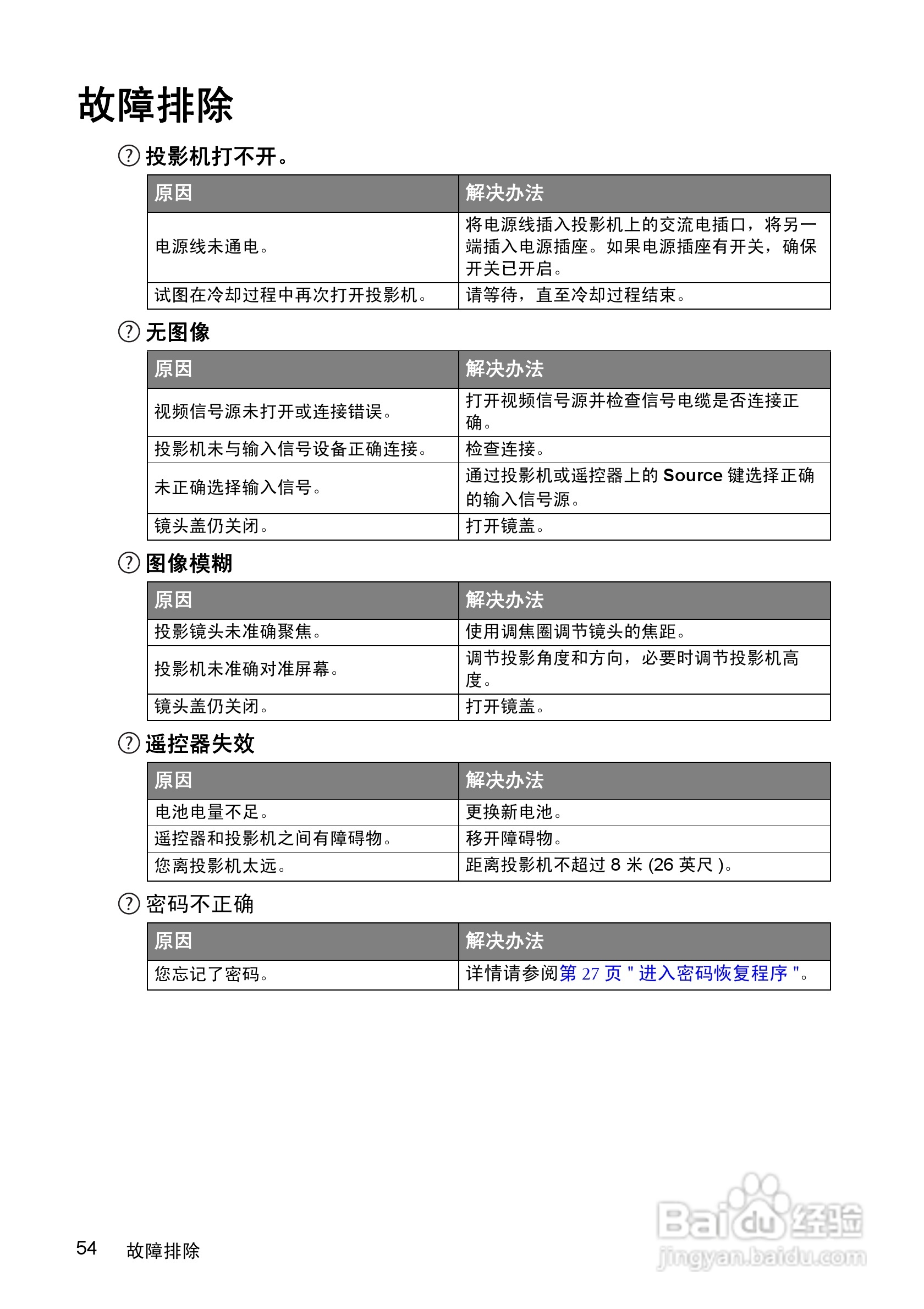
明基MP624投影仪使用说明书:[6]
2025-10-29 08:32:11
本篇为《明基MP624投影仪使用说明书》,主要介绍该产品的使用方法以及常见故障解决方案。
(共篇)
上一篇:
声明:
本网站引用、摘录或转载内容仅供网站访问者交流或参考,不代表本站立场,如存在版权或非法内容,请联系站长删除,联系邮箱:site.kefu@qq.com。
相关推荐
卡侬插头的接法图解 视频讲解
阅读量:48
海康威视客户端怎么修改通道名称
阅读量:194
光纤收发器a与b怎么放
阅读量:148
功放有电流声怎么解决办法
阅读量:84
硬盘录像机网络连接设置方法
阅读量:31
猜你喜欢
4p是什么意思
sdcard是什么意思
租房子上什么网
办理护照需要什么手续
1412什么意思
快马加鞭的意思
账期是什么意思
电砂锅什么牌子好
gnd是什么意思
人体血液呈什么性
猜你喜欢
司空见惯的司空的意思
古代女子成年行什么礼
什么东西只能加不能减?
文思泉涌的意思
胎盘有什么功效
什么洗面奶清洁效果好
什么叫古体诗
寿辰是什么意思
用什么软件制作视频
fish是什么意思