小度生活
首页
美食营养
手工爱好
生活家居
返回
小度生活
首页
美食营养
游戏数码
手工爱好
生活家居
健康养生
运动户外
职场理财
情感交际
母婴教育
时尚美容
知识问答
生活知识
生活百科
搜索
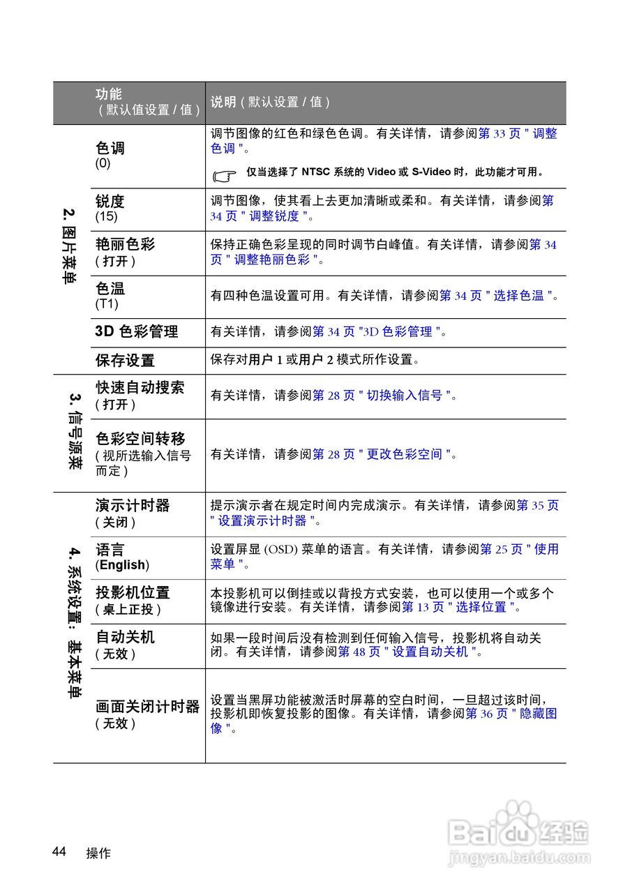
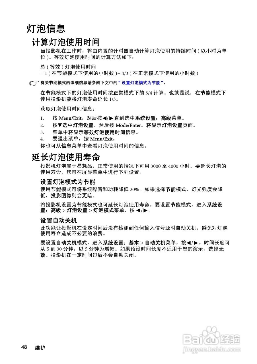
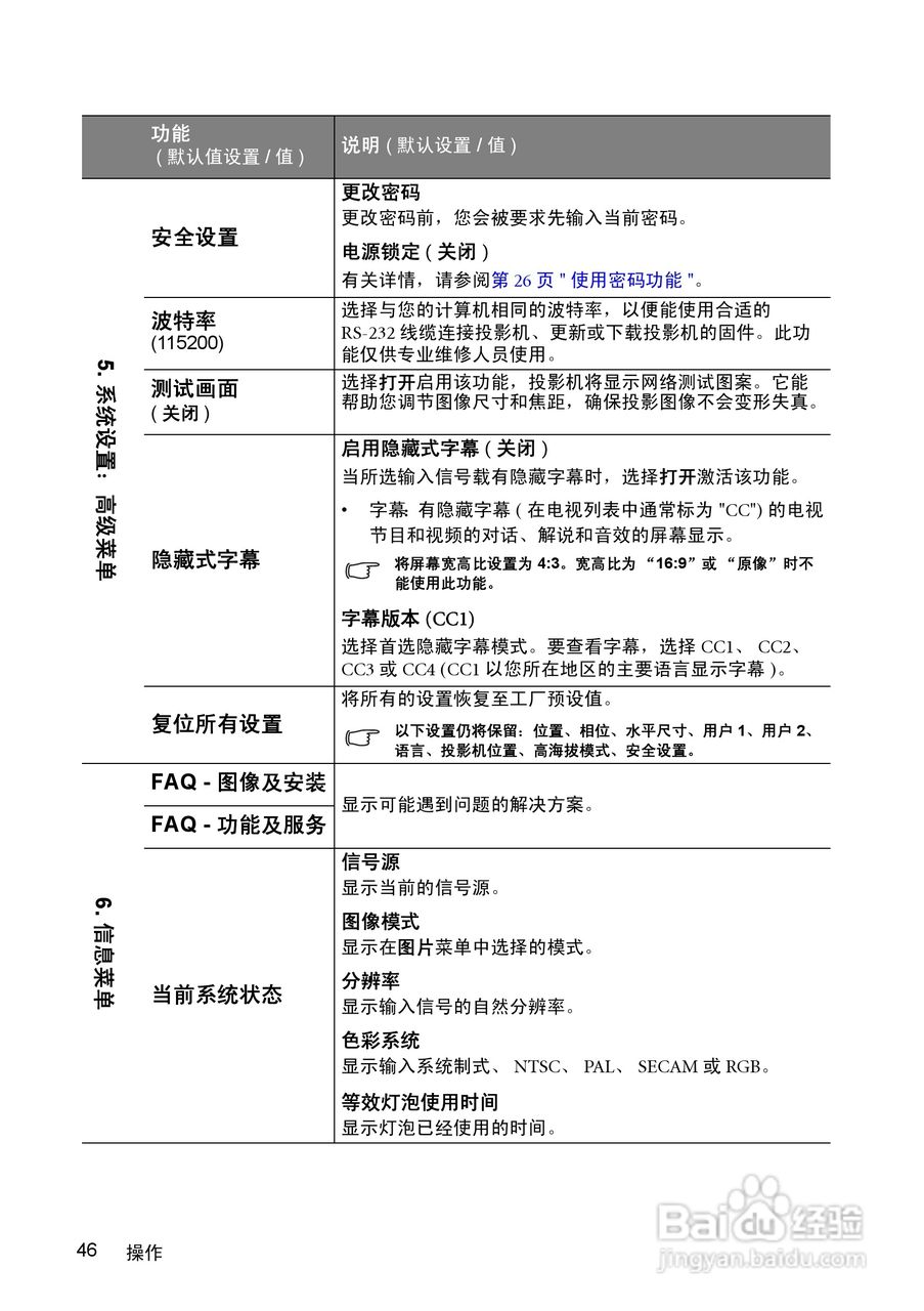
明基MP624投影仪使用说明书:[5]
2026-03-26 03:48:18
本篇为《明基MP624投影仪使用说明书》,主要介绍该产品的使用方法以及常见故障解决方案。
(共篇)
上一篇:
|
下一篇:
声明:
本网站引用、摘录或转载内容仅供网站访问者交流或参考,不代表本站立场,如存在版权或非法内容,请联系站长删除,联系邮箱:site.kefu@qq.com。
相关推荐
明基MP624投影仪使用说明书:[6]
阅读量:80
明基MP611投影仪使用说明书:[5]
阅读量:194
明基MP511投影仪使用说明书:[5]
阅读量:143
明基MP522投影仪使用说明书:[5]
阅读量:138
明基MP576投影仪使用说明书:[5]
阅读量:105
猜你喜欢
胃下垂如何治疗
恢复好友怎么恢复
网店店铺介绍怎么写
epc项目是什么意思
人车生活
怎么样瘦咬肌
word批注怎么用
佛朗戈手表怎么样
如何治疗强迫症
淘宝网怎么注册网店
猜你喜欢
简单生活心态的句子
哈弗h8怎么样
梦见猫是什么预兆
怎么说话讨人喜欢
脸上色斑怎么去除
大明小官生活
我的世界如何做大炮
广州北京路怎么去
怎么用电脑看电视直播
怎么系领带图解