小度生活
首页
美食营养
手工爱好
生活家居
返回
小度生活
首页
美食营养
游戏数码
手工爱好
生活家居
健康养生
运动户外
职场理财
情感交际
母婴教育
时尚美容
知识问答
生活知识
生活百科
搜索
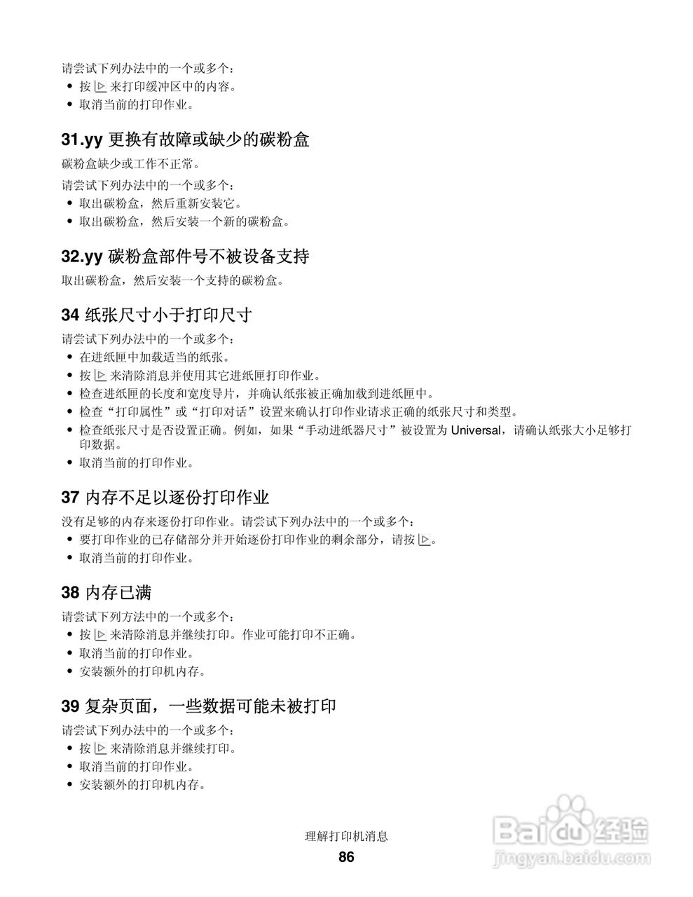
联想LJ3900激光打印机用户手册:[9]
2026-04-17 22:54:06
本篇为《联想LJ3900激光打印机用户手册》,主要介绍该产品的使用方法以及常见故障解决方案。
(共篇)
上一篇:
|
下一篇:
声明:
本网站引用、摘录或转载内容仅供网站访问者交流或参考,不代表本站立场,如存在版权或非法内容,请联系站长删除,联系邮箱:site.kefu@qq.com。
相关推荐
联想LJ3900激光打印机用户手册:[8]
阅读量:30
联想LJ3900激光打印机用户手册:[12]
阅读量:119
联想LJ3900激光打印机用户手册:[4]
阅读量:53
联想电脑bios设置图解教程
阅读量:119
如何为联想LJ2400激光打印机硒鼓、粉仓清零?
阅读量:155
猜你喜欢
pe是什么意思的缩写
俑是什么意思
铸就的意思
edp是什么意思
地久天长的意思
watermelon是什么意思
菩提心是什么意思
锰钢属于什么材料
男生送女生什么礼物
放水是什么意思
猜你喜欢
什么时候招兵
攻受是什么意思
什么是控制电缆
模仿的意思
axe什么意思
每天吃红枣有什么好处
穷家富路什么意思
bit是什么意思
讴歌的意思
电动车电瓶什么牌子好