小度生活
首页
美食营养
手工爱好
生活家居
返回
小度生活
首页
美食营养
游戏数码
手工爱好
生活家居
健康养生
运动户外
职场理财
情感交际
母婴教育
时尚美容
知识问答
生活知识
生活百科
搜索
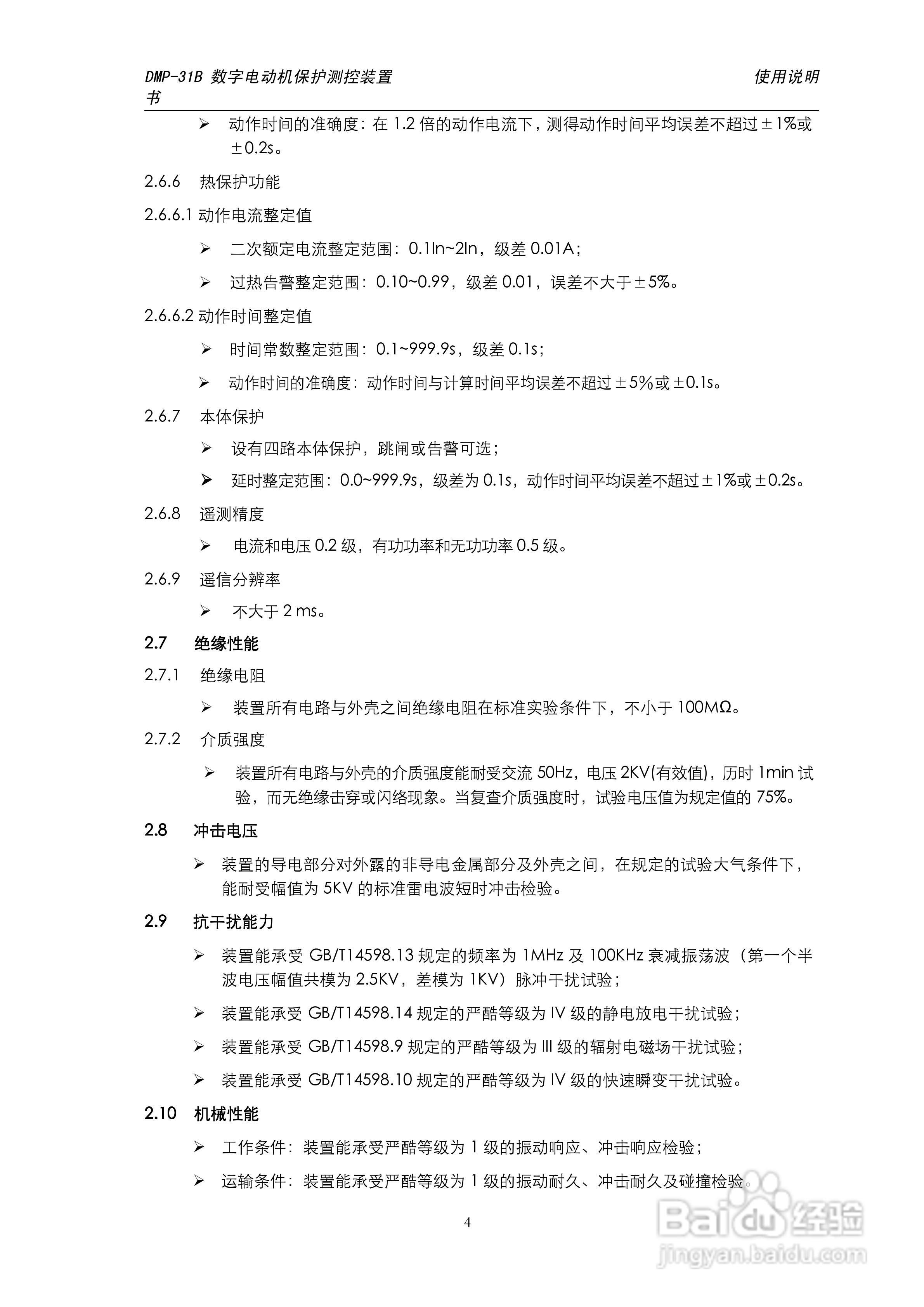
天能DMP-31B数字电动机保护测控装置说明书:[1]
2026-03-28 18:33:18
本篇为《天能DMP-31B数字电动机保护测控装置说明书》,主要介绍该产品的使用方法以及常见故障解决方案。
(共篇)
下一篇:
声明:
本网站引用、摘录或转载内容仅供网站访问者交流或参考,不代表本站立场,如存在版权或非法内容,请联系站长删除,联系邮箱:site.kefu@qq.com。
相关推荐
天能DMP-31B数字电动机保护测控装置说明书:[3]
阅读量:50
电动机空载特性试验的试验方法
阅读量:194
电动机保护器选型基本原则
阅读量:195
电动机保护装置
阅读量:23
电动机及控制回路
阅读量:143
猜你喜欢
重生之悠闲生活
城堡破坏者怎么双人
如何卖保险
股市k线图怎么看
臀部大怎么办
学习心得开头怎么写
root后怎么还原
如何丰乳
如何更改wifi密码
现代人的生活方式
猜你喜欢
fossil手表怎么样
脸上出油长痘怎么办
健康生活方式
手机没有输入法怎么办
中央生活城
生活的真谛
脸被指甲抓伤怎么办
壁虎在家里是什么征兆
iphone如何刷机
六零年代好生活