小度生活
首页
美食营养
手工爱好
生活家居
返回
小度生活
首页
美食营养
游戏数码
手工爱好
生活家居
健康养生
运动户外
职场理财
情感交际
母婴教育
时尚美容
知识问答
生活知识
生活百科
搜索
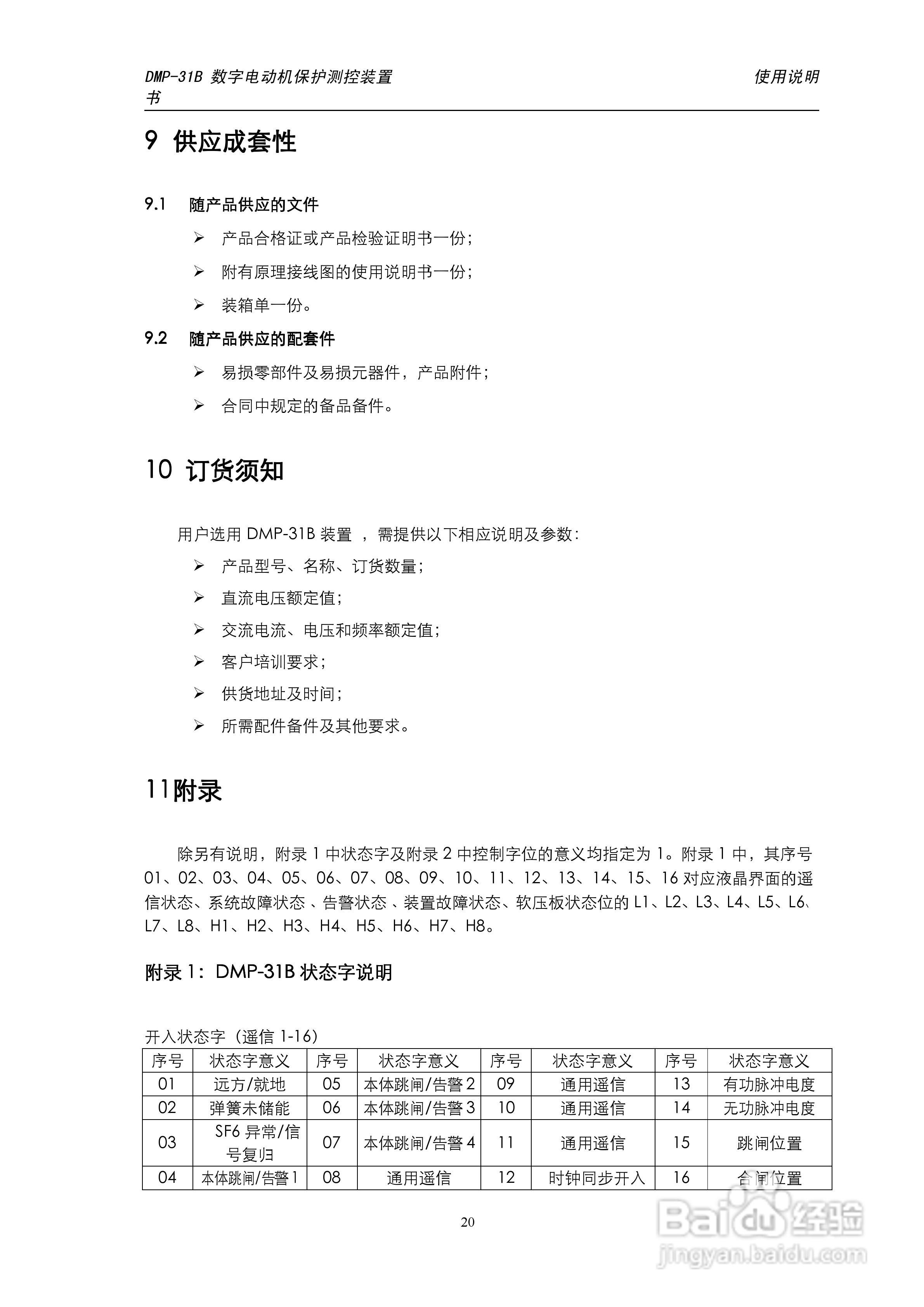
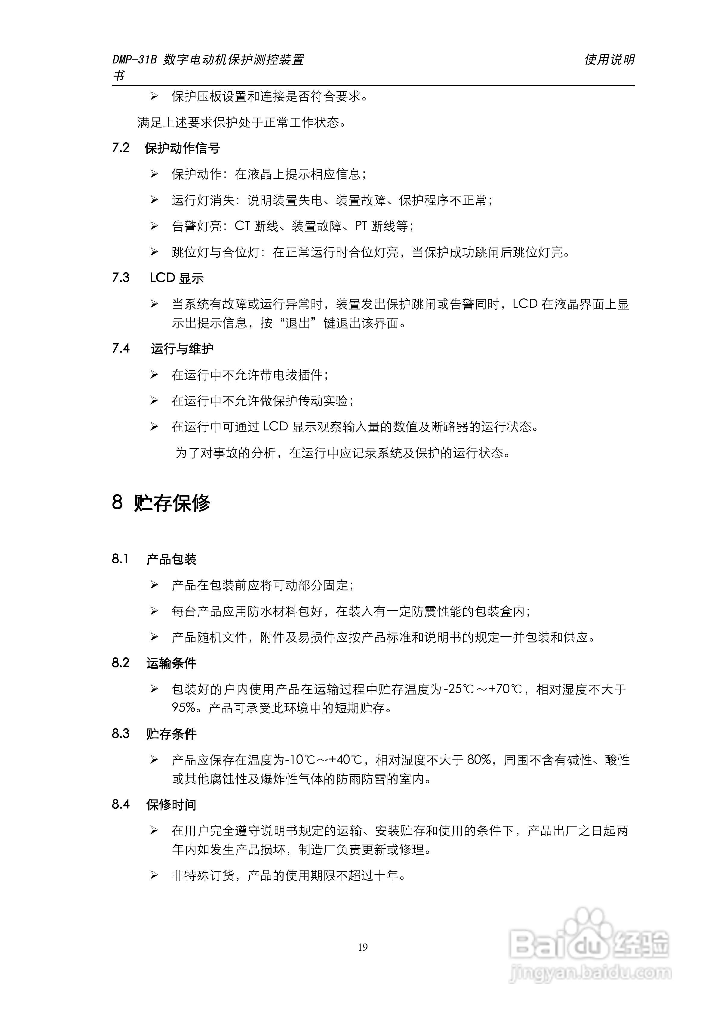
天能DMP-31B数字电动机保护测控装置说明书:[3]
2026-05-10 22:43:59
本篇为《天能DMP-31B数字电动机保护测控装置说明书》,主要介绍该产品的使用方法以及常见故障解决方案。
(共篇)
上一篇:
|
下一篇:
声明:
本网站引用、摘录或转载内容仅供网站访问者交流或参考,不代表本站立场,如存在版权或非法内容,请联系站长删除,联系邮箱:site.kefu@qq.com。
相关推荐
天能DMP-31B数字电动机保护测控装置说明书:[1]
阅读量:127
电动机空载特性试验的试验方法
阅读量:119
电动机保护器选型基本原则
阅读量:117
电动机保护装置
阅读量:164
电动机及控制回路
阅读量:59
猜你喜欢
如何知道自己的星座
如何永久脱毛
迅捷路由器怎么安装
生活用品图片
如何推广产品
我的假期生活作文
如何清洗油烟机
舌头边缘有齿痕是什么原因
q币怎么转账给别人
婚姻不顺如何化解
猜你喜欢
三校生是什么意思
函授是什么意思
生活百事通
lol无极剑圣怎么玩
word如何删除批注
如何克隆qq好友
白发如何变黑
富士康生活网
如何锻炼身体
末世女僵尸的脱线生活