小度生活
首页
美食营养
手工爱好
生活家居
返回
小度生活
首页
美食营养
游戏数码
手工爱好
生活家居
健康养生
运动户外
职场理财
情感交际
母婴教育
时尚美容
知识问答
生活知识
生活百科
搜索
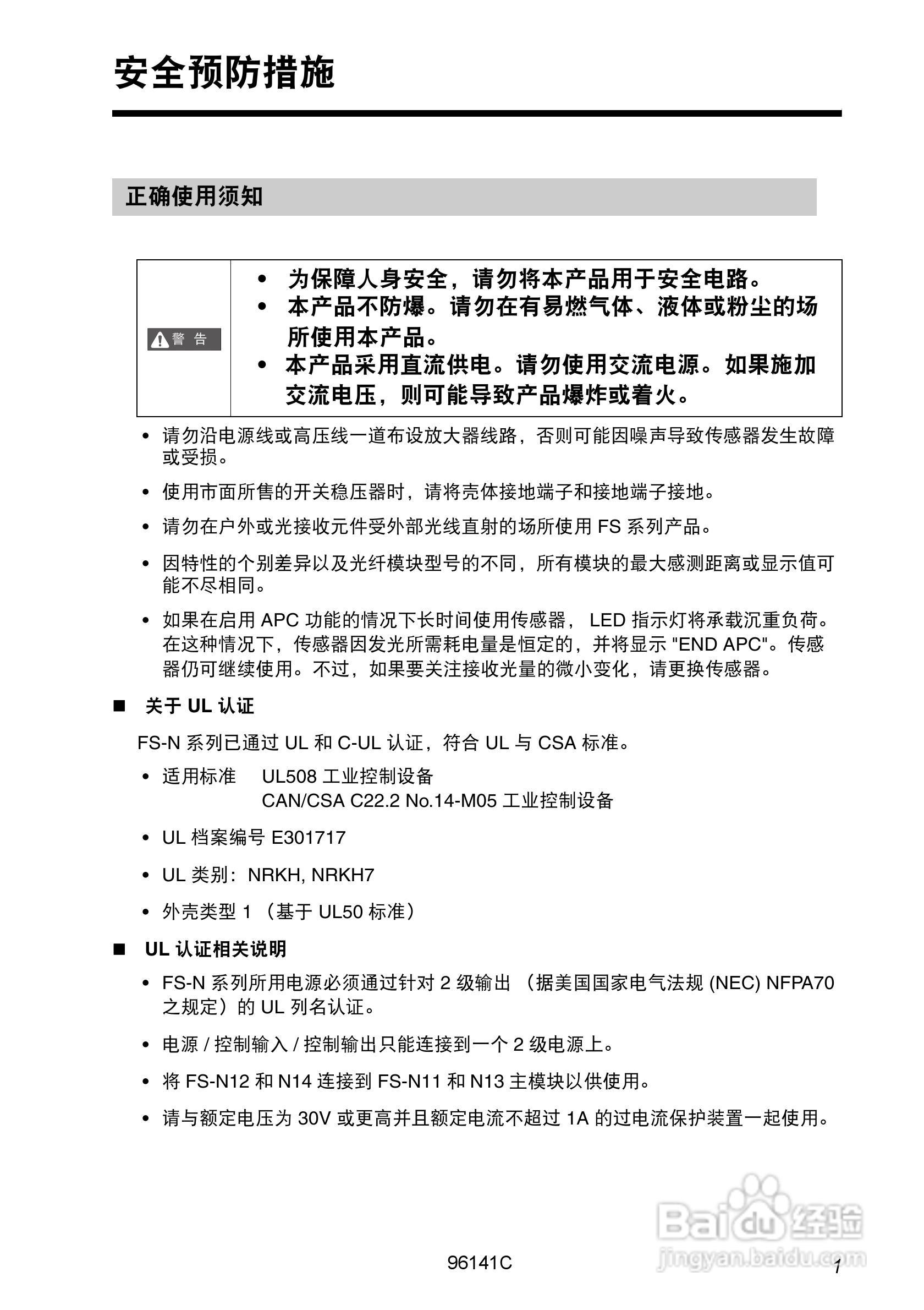
基恩士FS-N10数字光纤传感器用户手册:[1]
2026-03-31 03:49:51
本篇为《基恩士FS-N10数字光纤传感器用户手册》,主要介绍该产品的使用方法以及常见故障解决方案。
(共篇)
下一篇:
声明:
本网站引用、摘录或转载内容仅供网站访问者交流或参考,不代表本站立场,如存在版权或非法内容,请联系站长删除,联系邮箱:site.kefu@qq.com。
相关推荐
怎样修复照片尺寸
阅读量:52
新手山路行车驾驶技巧有哪些
阅读量:22
自制麦粒野钓鲫鱼最佳方法
阅读量:90
凉席有毛刺怎么处理
阅读量:49
如何不改变图片尺寸降低图片文件大小
阅读量:183
猜你喜欢
杜仲功效与作用
tds是什么意思
onlylove什么意思
手写板什么牌子好
情怀是什么意思
前赴后继什么意思
哺育的意思
葡萄干有什么营养
今年流行什么鞋
喝椰子粉有什么好处
猜你喜欢
茯苓皮的功效与作用
十堰有什么大学
什么是虹吸原理
9座车需要什么驾照
何什么君
burning什么意思
刚正不阿的意思
什么叫供给侧
儿童轮滑鞋什么牌子好
老人生日送什么