小度生活
首页
美食营养
手工爱好
生活家居
返回
小度生活
首页
美食营养
游戏数码
手工爱好
生活家居
健康养生
运动户外
职场理财
情感交际
母婴教育
时尚美容
知识问答
生活知识
生活百科
搜索
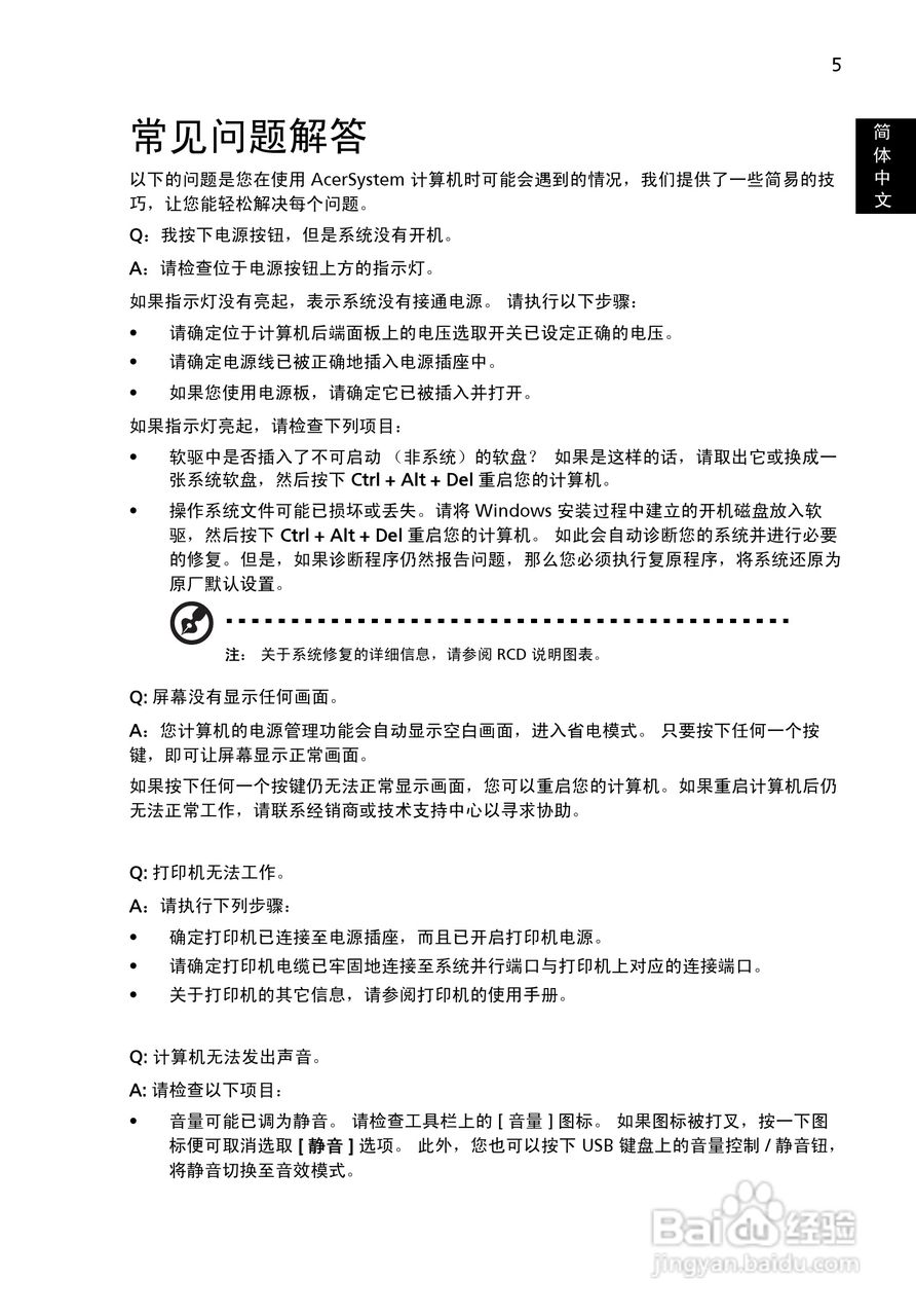
ACER宏基Aspire Z3751计算机说明书:[2]
2026-04-18 17:21:26
本篇为《ACER宏基Aspire Z3751计算机说明书》,主要介绍该产品的使用方法以及常见故障解决方案。
(共篇)
上一篇:
|
下一篇:
声明:
本网站引用、摘录或转载内容仅供网站访问者交流或参考,不代表本站立场,如存在版权或非法内容,请联系站长删除,联系邮箱:site.kefu@qq.com。
相关推荐
ACER宏基Aspire 6100计算机说明书:[2]
阅读量:143
ACER宏基Aspire E650计算机说明书:[2]
阅读量:28
ACER宏基Aspire C500计算机说明书:[2]
阅读量:185
ACER宏基Aspire 6600计算机说明书:[2]
阅读量:138
ACER宏基Aspire G3260计算机说明书:[2]
阅读量:145
猜你喜欢
投影仪怎么连接笔记本
多大的宝宝可以喝酸奶
凉拌海带的做法
怎么扩大电脑内存
恩施大峡谷景区
张家界旅游旅游
西安的旅游景点
中山陵景区
天津 旅游
陕西西安旅游景点
猜你喜欢
心烦的时候怎么办
新婚之夜怎么做
昂达主板怎么样
感冒可以喝咖啡吗
英菲尼迪fx35怎么样
双塔山风景区
徐州旅游景点哪里好玩
黑暗之魂2攻略
农业银行怎么贷款
孕妇可以吃鳝鱼吗