小度生活
首页
美食营养
手工爱好
生活家居
返回
小度生活
首页
美食营养
游戏数码
手工爱好
生活家居
健康养生
运动户外
职场理财
情感交际
母婴教育
时尚美容
知识问答
生活知识
生活百科
搜索
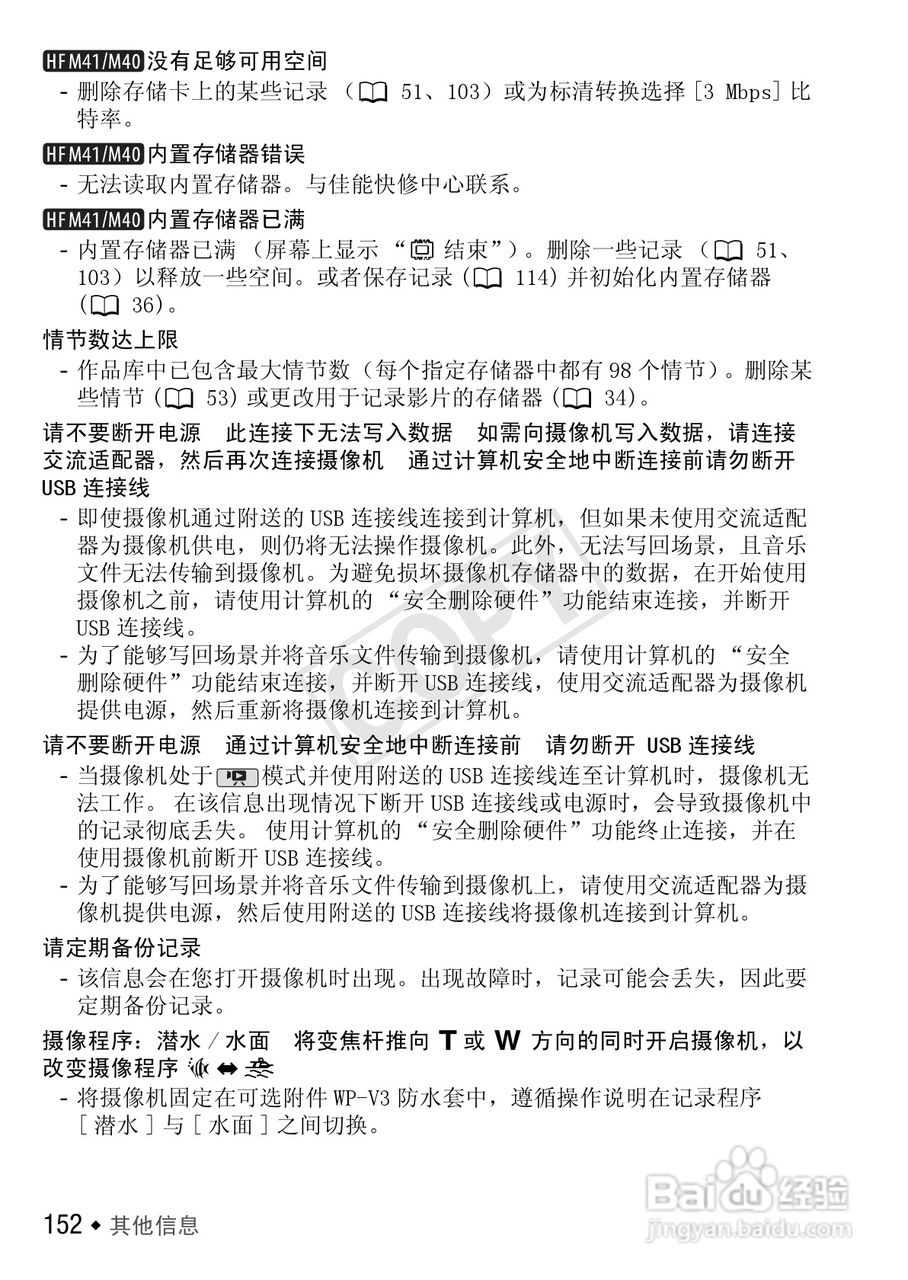
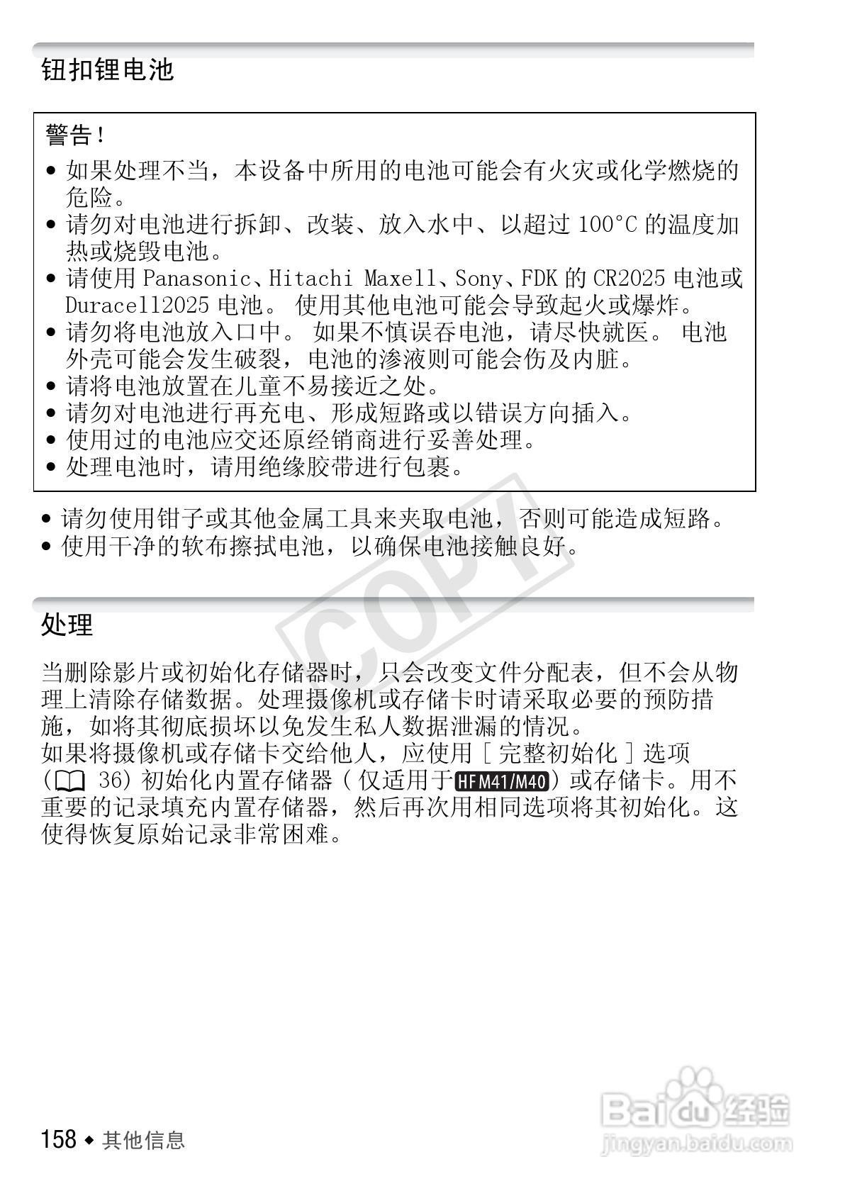
佳能LEGRIA HF M41数码摄像机使用说明书:[16]
2026-03-27 17:09:49
本篇为《佳能LEGRIA HF M41数码摄像机使用说明书》,主要介绍该产品的使用方法以及常见故障解决方案。
(共篇)
上一篇:
|
下一篇:
声明:
本网站引用、摘录或转载内容仅供网站访问者交流或参考,不代表本站立场,如存在版权或非法内容,请联系站长删除,联系邮箱:site.kefu@qq.com。
相关推荐
佳能LEGRIA HF M41数码摄像机使用说明书:[17]
阅读量:69
佳能LEGRIA HF M41数码摄像机使用说明书:[13]
阅读量:159
佳能LEGRIA HF S30数码摄像机使用说明书:[16]
阅读量:95
m416突击步枪怎么画
阅读量:157
m416图片简笔画教程
阅读量:27
猜你喜欢
小巧玲珑的意思
此情可待成追忆什么意思
趋之若鹜是什么意思
隅是什么意思
泰国仙草的功效与作用
桂圆的作用与功效
什么歌什么舞填动物
镜子对着床有什么说法
嗲是什么意思
白皮书是什么意思
猜你喜欢
that girl什么意思
刘寄奴的功效与作用
什么牌子的电磁炉好
大庭广众的意思
今晚打老虎什么意思
玉蝴蝶的功效与作用
大智若愚是什么意思的意思
胎儿入盆什么感觉
未来可期的意思
默默无闻的意思