小度生活
首页
美食营养
手工爱好
生活家居
返回
小度生活
首页
美食营养
游戏数码
手工爱好
生活家居
健康养生
运动户外
职场理财
情感交际
母婴教育
时尚美容
知识问答
生活知识
生活百科
搜索
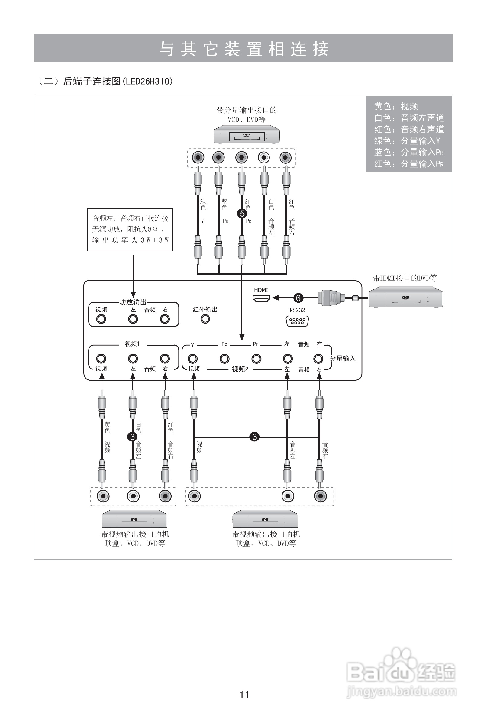
海信LED42H310液晶彩电使用说明书:[2]
2026-03-27 05:04:40
(共篇)
上一篇:
|
下一篇:
声明:
本网站引用、摘录或转载内容仅供网站访问者交流或参考,不代表本站立场,如存在版权或非法内容,请联系站长删除,联系邮箱:site.kefu@qq.com。
相关推荐
海信LED32H310液晶彩电使用说明书:[2]
阅读量:26
海信LED26H310液晶彩电使用说明书:[2]
阅读量:34
海信LED32H310液晶彩电使用说明书:[5]
阅读量:92
海信LED26H310液晶彩电使用说明书:[5]
阅读量:43
海信智能电视机无信号怎么调
阅读量:69
猜你喜欢
大什么大什么
脉压差小是什么原因
望穿秋水是什么意思
燕子的尾巴像什么
1973年属什么生肖
ibm是什么意思
淘宝和天猫有什么区别
list是什么意思
bd什么意思
什么是电商
猜你喜欢
七月十四是什么日子
空调内机漏水是什么原因造成的
2017年属什么生肖
什么软件可以借钱
无创dna是检查什么的
梦想是什么排比句
bear是什么意思
pmc是什么意思
什么是法律
青岛有什么大学