小度生活
首页
美食营养
手工爱好
生活家居
返回
小度生活
首页
美食营养
游戏数码
手工爱好
生活家居
健康养生
运动户外
职场理财
情感交际
母婴教育
时尚美容
知识问答
生活知识
生活百科
搜索
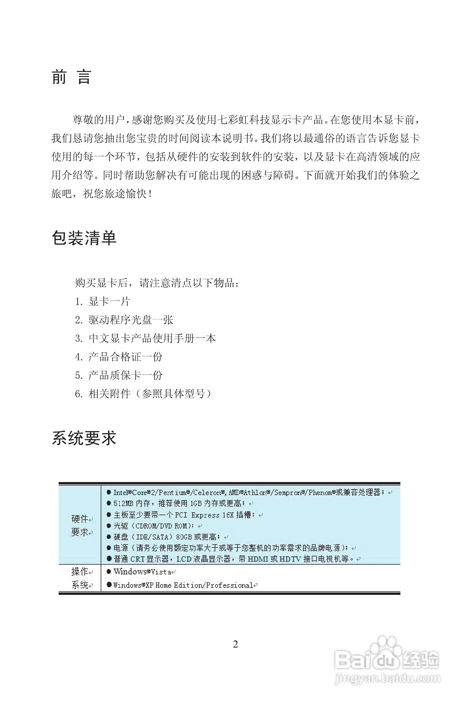
七彩虹:逸彩9800GT-GD2 CF黄金版 512M N25说明书:[1]
2026-04-23 03:45:00
本篇为《七彩虹:逸彩9800GT-GD2 CF黄金版 512M N25说明书》,主要介绍该产品的使用方法以及常见故障解决方案。
(共篇)
下一篇:
声明:
本网站引用、摘录或转载内容仅供网站访问者交流或参考,不代表本站立场,如存在版权或非法内容,请联系站长删除,联系邮箱:site.kefu@qq.com。
相关推荐
七彩虹:逸彩9800GT-GD2 CF黄金版 512M M20说明书:[1]
阅读量:76
七彩虹:逸彩9800GT-GD2 CF黄金版 512M M20说明书:[2]
阅读量:157
七彩虹:逸彩9800GT-GD2 CF黄金版 512M M20说明书:[3]
阅读量:103
七彩虹:逸彩9800GT-GD3 CF黄金版 512M F10 H说明书:[2]
阅读量:181
七彩虹:逸彩9800GT-GD3 CF黄金版 512M F10说明书:[2]
阅读量:41
猜你喜欢
coat是什么意思中文
贻笑大方的意思
宿命是什么意思
相敬如宾的意思
刚需是什么意思
雪梅古诗的意思
寄托的意思
什么是复员军人
忘乎所以的意思
疲惫不堪的意思
猜你喜欢
plmm什么意思
与众不同的意思
金银花茶的作用
粉晶的功效与作用
有什么好看的恐怖电影
好问则裕自用则小的意思
迎风流泪用什么眼药水
万金油是什么意思
土工布作用
梦见自己结婚是什么意思