小度生活
首页
美食营养
手工爱好
生活家居
返回
小度生活
首页
美食营养
游戏数码
手工爱好
生活家居
健康养生
运动户外
职场理财
情感交际
母婴教育
时尚美容
知识问答
生活知识
搜索
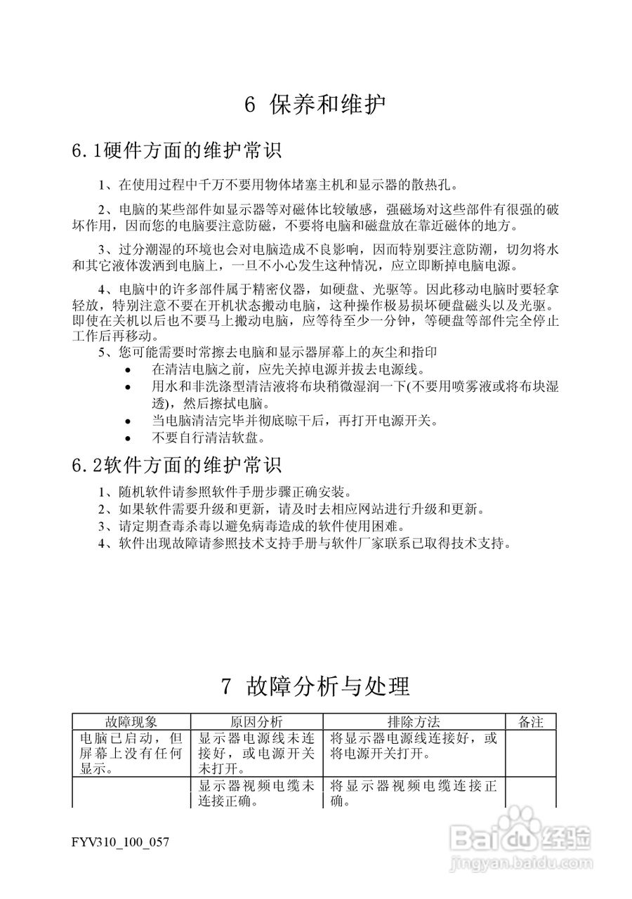
方正电脑飞越V310系列机型说明书:[5]
2026-02-22 04:55:43
本篇为《方正电脑飞越V310系列机型说明书》,主要介绍该产品的使用方法以及常见故障解决方案。
(共篇)
上一篇:
声明:
本网站引用、摘录或转载内容仅供网站访问者交流或参考,不代表本站立场,如存在版权或非法内容,请联系站长删除,联系邮箱:site.kefu@qq.com。
相关推荐
方正电脑飞越V310系列机型说明书:[2]
阅读量:27
方正电脑飞越6000系列机型说明书:[5]
阅读量:65
方正飞越V310系列机型使用说明书:[3]
阅读量:32
方正飞越V310系列机型使用说明书:[4]
阅读量:37
电脑常用快捷键怎么用
阅读量:45
猜你喜欢
htc手机怎么刷机
红辣椒手机怎么样
陕西西安旅游
湖南衡山旅游攻略
漠河旅游
理肤泉祛痘怎么样
两边太阳胀痛怎么回事
旅游好去处
winsxs可以删除吗
我可以吉他谱
猜你喜欢
小学生读后感怎么写
winsxs可以删除吗
星界边境攻略
法证先锋4在哪可以看
呼和浩特旅游
玩什么游戏可以赚钱
扬州旅游商贸学校
怎么能去痘印
敦煌旅游
小便失禁怎么办