小度生活
首页
美食营养
手工爱好
生活家居
返回
小度生活
首页
美食营养
游戏数码
手工爱好
生活家居
健康养生
运动户外
职场理财
情感交际
母婴教育
时尚美容
知识问答
生活知识
搜索
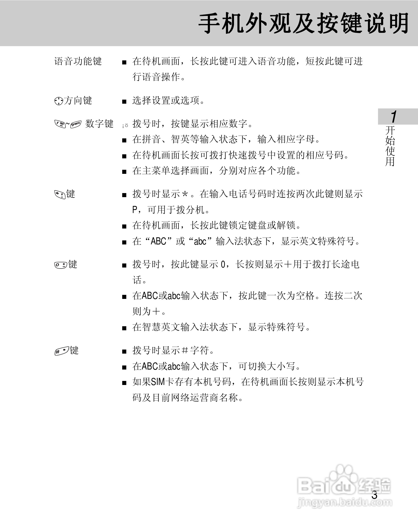
OKWAP 710手机说明书:[1]
2026-02-06 21:44:17
(共篇)
下一篇:
声明:
本网站引用、摘录或转载内容仅供网站访问者交流或参考,不代表本站立场,如存在版权或非法内容,请联系站长删除,联系邮箱:site.kefu@qq.com。
相关推荐
OKWAP 710手机说明书:[10]
阅读量:103
OKWAP 710手机说明书:[9]
阅读量:120
OKWAP 710手机说明书:[12]
阅读量:171
手机6g和8g的区别
阅读量:87
手机如何查看已连接wifi的密码
阅读量:79
猜你喜欢
车险怎么算
说服怎么读
jeep指南者怎么样
戒指尺寸怎么量
皮炎怎么治
怎么变漂亮
成都大学怎么样
羽绒服有鸭毛味怎么办
痔疮便血怎么办
dnf炽星魔盒怎么开
猜你喜欢
怎么做生日蛋糕
ppt怎么转换成视频
sausage怎么读
word怎么画横线
作业太多怎么办
简历个人技能怎么写
溃疡怎么办
卫生间漏水怎么补救
背背佳怎么穿
马踏飞燕眼镜怎么样