小度生活
首页
美食营养
手工爱好
生活家居
返回
小度生活
首页
美食营养
游戏数码
手工爱好
生活家居
健康养生
运动户外
职场理财
情感交际
母婴教育
时尚美容
知识问答
生活知识
搜索
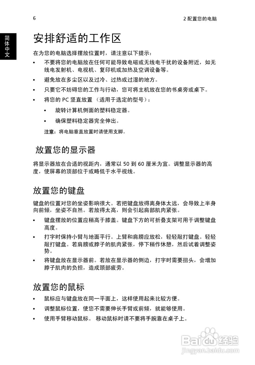
ACER宏基Veriton M421计算机说明书:[2]
2026-02-06 10:20:01
本篇为《ACER宏基Veriton M421计算机说明书》,主要介绍该产品的使用方法以及常见故障解决方案。
(共篇)
上一篇:
|
下一篇:
声明:
本网站引用、摘录或转载内容仅供网站访问者交流或参考,不代表本站立场,如存在版权或非法内容,请联系站长删除,联系邮箱:site.kefu@qq.com。
相关推荐
ACER宏基Veriton M421计算机说明书:[3]
阅读量:57
ACER宏基Veriton L480G计算机说明书:[2]
阅读量:49
ACER宏基Veriton M275计算机说明书:[2]
阅读量:129
ACER宏基Veriton M420G计算机说明书:[2]
阅读量:191
ACER宏基Veriton M2610计算机说明书:[2]
阅读量:161
猜你喜欢
开业送什么礼物好
一窍不通的意思
autumn是什么意思
脚裂口子用什么药
欢乐豆有什么用
学生吸毒会有什么症状
鸽子象征什么
什么是独立院校
赋得古原草送别古诗的意思
机构专用是什么意思
猜你喜欢
内忧外患的意思
75a和75b有什么区别
留恋的意思
书香门第的意思
奋斗说人生就是什么
买断是什么意思
背井离乡的意思
什么时候是圣诞节
outlet是什么意思
诰命夫人是什么意思