小度生活
首页
美食营养
手工爱好
生活家居
返回
小度生活
首页
美食营养
游戏数码
手工爱好
生活家居
健康养生
运动户外
职场理财
情感交际
母婴教育
时尚美容
知识问答
生活知识
生活百科
搜索
柯尼卡美能达色彩色差计CR-400 410使用说明书:[16]
2026-05-27 18:17:30
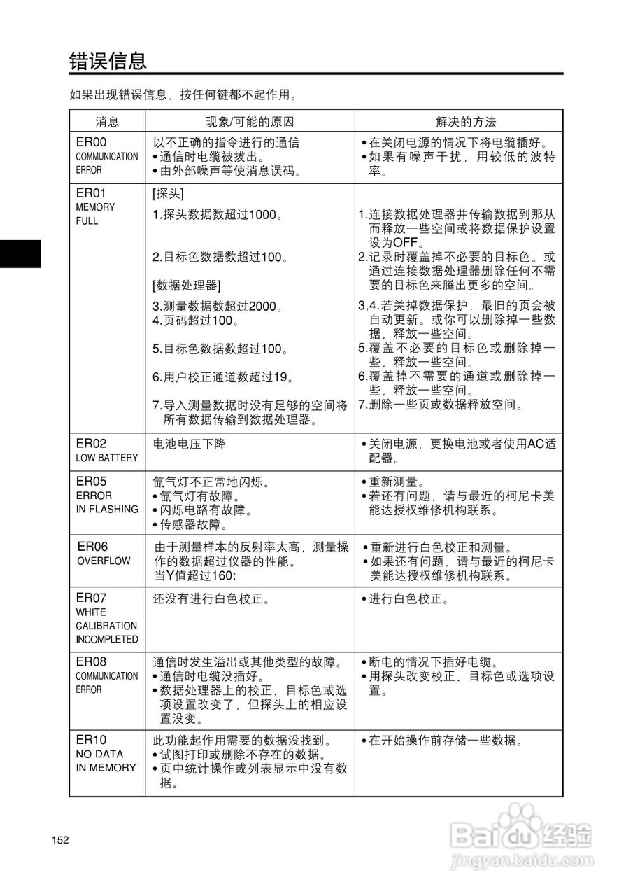
本篇为《柯尼卡美能达色彩色差计CR-400 410使用说明书》,主要介绍该产品的使用方法以及常见故障解决方案。
(共篇)
上一篇:
|
下一篇:
声明:
本网站引用、摘录或转载内容仅供网站访问者交流或参考,不代表本站立场,如存在版权或非法内容,请联系站长删除,联系邮箱:site.kefu@qq.com。
相关推荐
柯尼卡美能达色彩色差计CR-400 410使用说明书:[17]
阅读量:140
柯尼卡美能达色彩色差计CR-400 410使用说明书:[13]
阅读量:195
恒港色彩色差计CR-400/410使用说明书:[2]
阅读量:47
柯尼卡美能达彩色打印机如何黑白打印
阅读量:149
柯尼卡美能达287复印机打印乱码故障解决
阅读量:183
猜你喜欢
乔丹运动鞋
一叶知秋什么意思
蜜蜂养殖技术视频
罗志祥什么星座
党的最终目标是什么
活性维生素d
维生素k的作用及功能
酥油是什么
sentence是什么意思
target是什么意思
猜你喜欢
不动产权证书是什么
缄默什么意思
维生素e乳膏
什么是变频空调
儿童自行车什么牌子好
发小什么意思
哲学的基本问题是什么
轴距是什么意思
九九归一是什么意思
4月22日是什么节日