小度生活
首页
美食营养
手工爱好
生活家居
返回
小度生活
首页
美食营养
游戏数码
手工爱好
生活家居
健康养生
运动户外
职场理财
情感交际
母婴教育
时尚美容
知识问答
生活知识
搜索
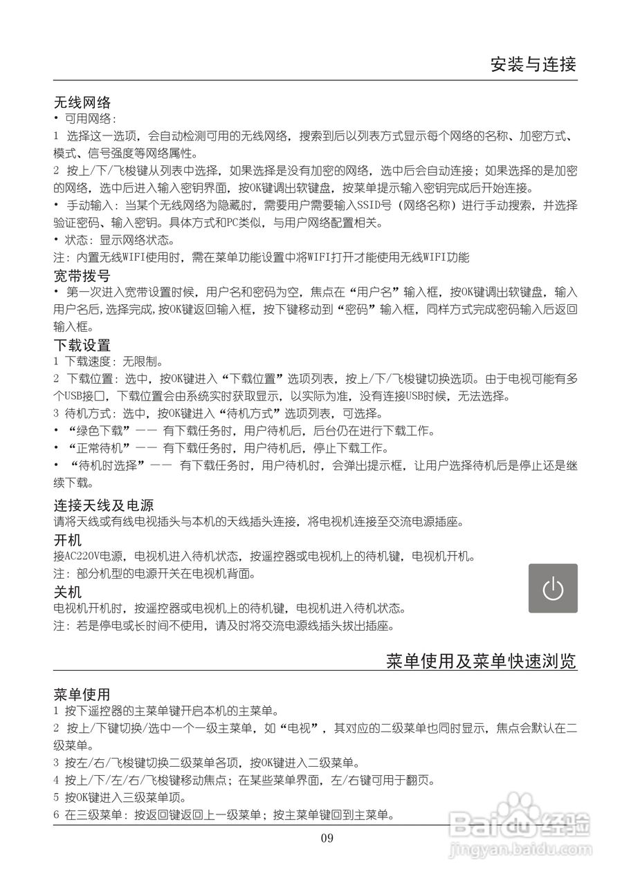
TCL王牌L55F3390A-3D液晶彩电使用说明书:[2]
2025-11-05 20:39:07
(共篇)
上一篇:
|
下一篇:
声明:
本网站引用、摘录或转载内容仅供网站访问者交流或参考,不代表本站立场,如存在版权或非法内容,请联系站长删除,联系邮箱:site.kefu@qq.com。
相关推荐
乐视盒子如何连接网络
阅读量:103
智能电视强制恢复出厂设置方法汇总
阅读量:152
利用手机怎么控制机顶盒
阅读量:119
电视不支持5G怎么解决
阅读量:129
tcl电视卡顿严重解决方法
阅读量:65
猜你喜欢
carry是什么意思中文
南柯一梦的意思
quality是什么意思
思密达的意思
qq是什么意思
什么花茶减肥效果好
头晕目眩是什么意思
不成功便成仁是什么意思
网站你懂我意思吧app
当局者迷旁观者清的意思
猜你喜欢
无常的意思
给新生儿送什么礼物
莫衷一是是什么意思
门槛的意思
several是什么意思
周一祝福
电视什么牌子性价比高
继往开来是什么意思
teenager什么意思
际遇是什么意思