小度生活
首页
美食营养
手工爱好
生活家居
返回
小度生活
首页
美食营养
游戏数码
手工爱好
生活家居
健康养生
运动户外
职场理财
情感交际
母婴教育
时尚美容
知识问答
生活知识
搜索
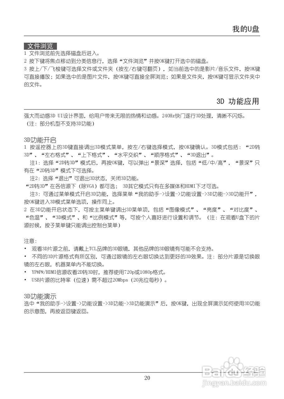
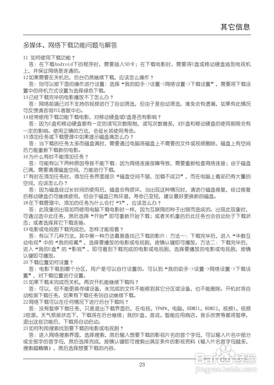
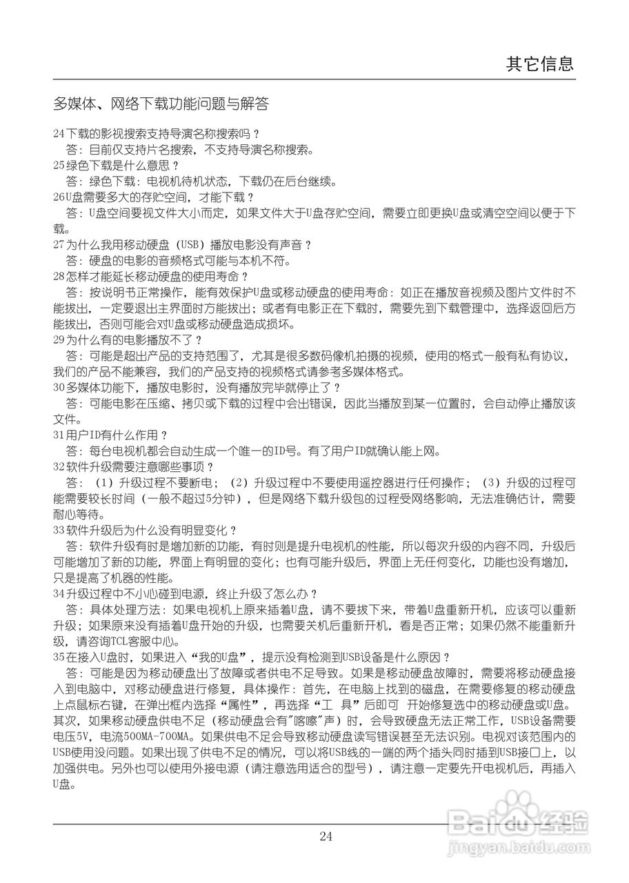
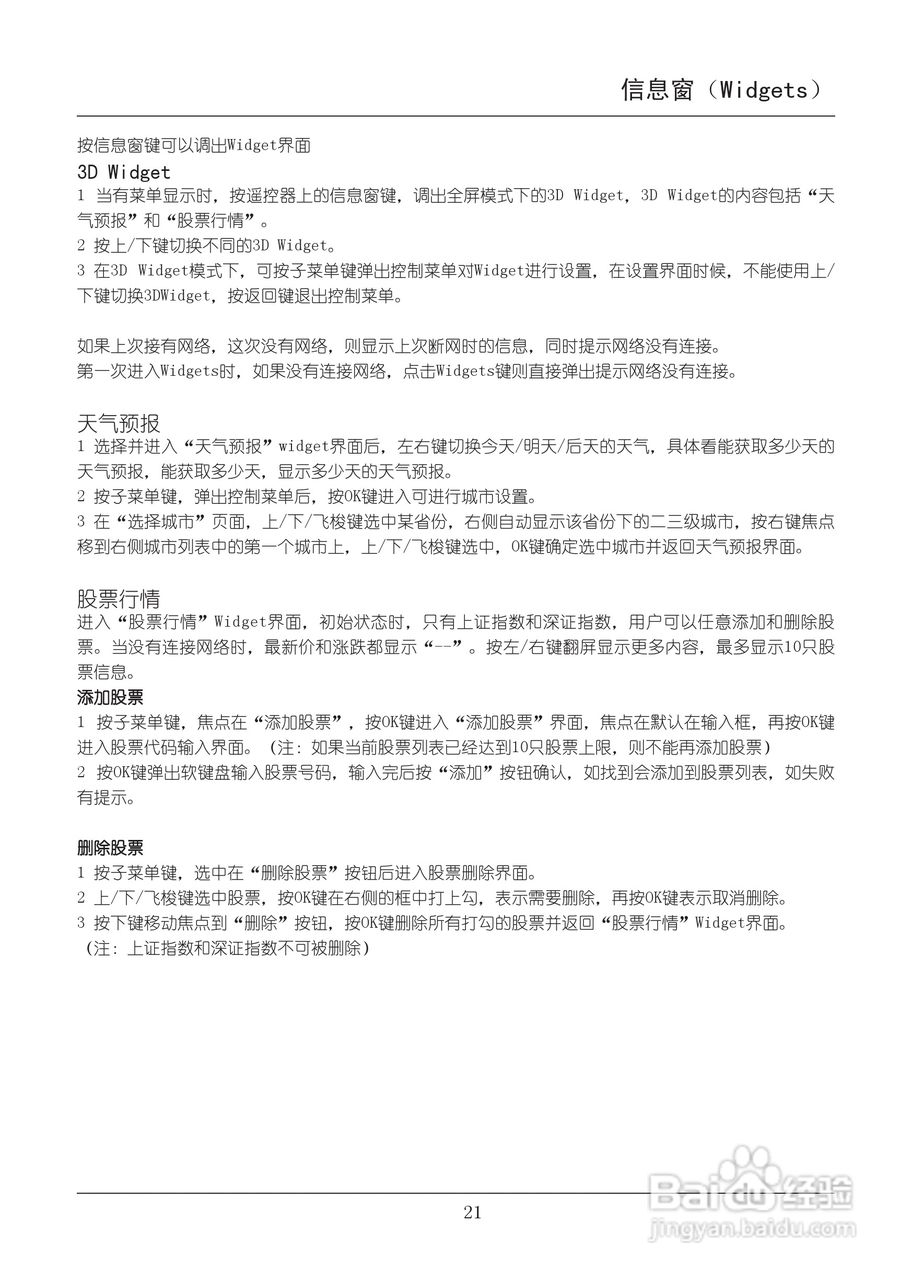
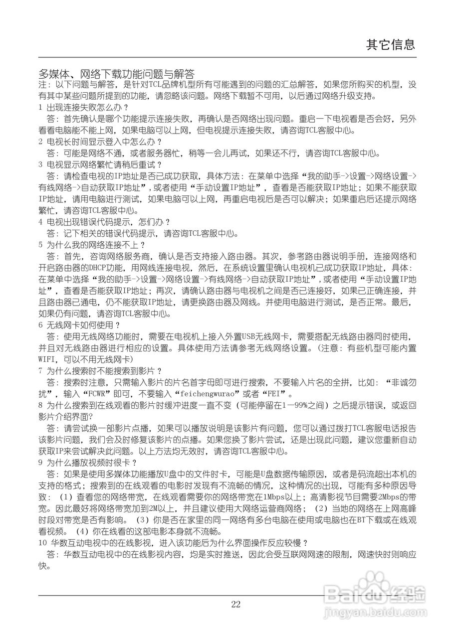
TCL王牌L55F3390A-3D液晶彩电使用说明书:[3]
2026-02-07 08:22:19
(共篇)
上一篇:
声明:
本网站引用、摘录或转载内容仅供网站访问者交流或参考,不代表本站立场,如存在版权或非法内容,请联系站长删除,联系邮箱:site.kefu@qq.com。
相关推荐
TCL王牌L55F3390A-3D液晶彩电使用说明书:[1]
阅读量:184
TCL王牌L43F3390A-3D液晶彩电使用说明书:[3]
阅读量:187
TCL王牌L46E5590A-3D液晶彩电使用说明书:[3]
阅读量:147
王牌战争如何给英雄换装
阅读量:99
王牌战争为什么进不去
阅读量:76
猜你喜欢
淘宝旗舰店怎么申请
炒鸡丁的家常做法
红烧猪蹄的家常做法
炒粉丝的家常做法
酱萝卜的腌制方法
桃花图片大全大图
方兴未艾怎么读
萝卜干怎么腌好吃又脆
正天丸治头痛怎么样
cad卸载不了怎么办
猜你喜欢
皮肤瘙痒的治疗方法
离婚证怎么办
菜花怎么做好吃
怎么查别人的通话记录
溜肉段的家常做法
腌咸鸭蛋出油的方法
家常
手脚冰凉是怎么调理
类风湿的治疗方法
dota怎么玩