小度生活
首页
美食营养
手工爱好
生活家居
返回
小度生活
首页
美食营养
游戏数码
手工爱好
生活家居
健康养生
运动户外
职场理财
情感交际
母婴教育
时尚美容
知识问答
生活知识
生活百科
搜索
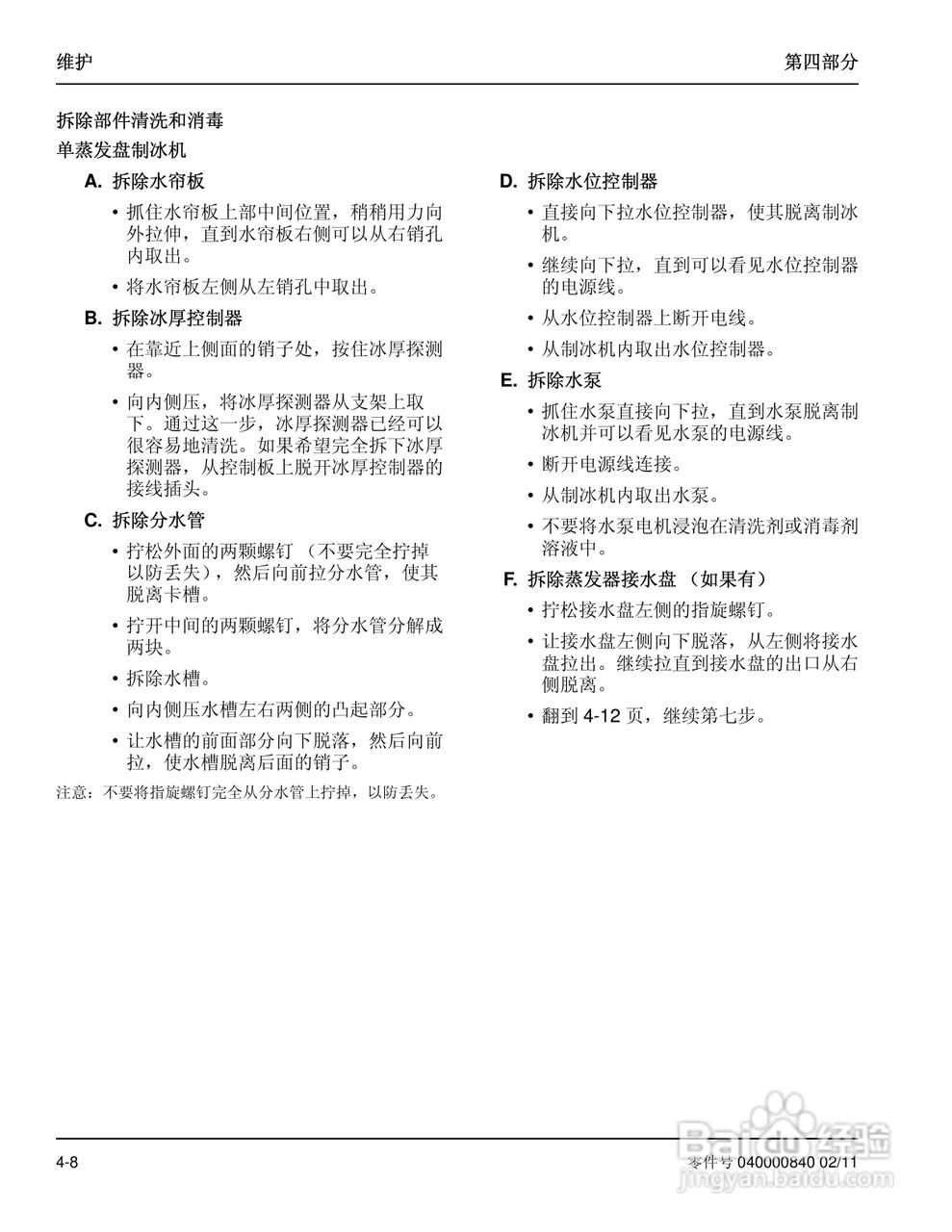
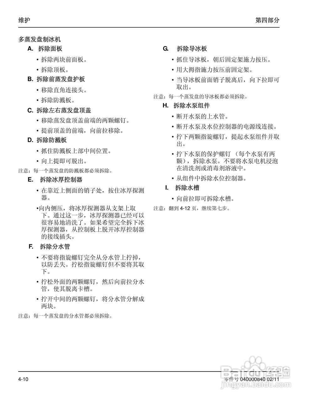
Manitowoc万利多SY1805W制冰机说明书:[5]
2026-03-27 20:39:57
(共篇)
上一篇:
|
下一篇:
声明:
本网站引用、摘录或转载内容仅供网站访问者交流或参考,不代表本站立场,如存在版权或非法内容,请联系站长删除,联系邮箱:site.kefu@qq.com。
相关推荐
Manitowoc万利多SY1805W制冰机说明书:[6]
阅读量:121
Manitowoc万利多SY0505W制冰机说明书:[5]
阅读量:70
Manitowoc万利多SY3305W制冰机说明书:[5]
阅读量:177
制冰机制冰慢怎么调节
阅读量:64
制冰机不脱冰怎么处理
阅读量:56
猜你喜欢
微信朋友圈怎么截图
双眼皮贴怎么贴自然
手机越狱后怎么恢复
消费券怎么领
qq红包怎么提现
nice是什么中文意思
5个月宝宝咳嗽怎么办
如何用电脑拍照
工程签证单怎么写
生活中的错别字图片
猜你喜欢
大男子主义是什么意思
足字旁有什么字
组织生活会方案
office是什么意思
奥杜尔老一怎么单刷
魔兽怎么全屏
如何让自己变漂亮
重生之悠闲生活
如何让自己变得幽默
如何更改开机密码