小度生活
首页
美食营养
手工爱好
生活家居
返回
小度生活
首页
美食营养
游戏数码
手工爱好
生活家居
健康养生
运动户外
职场理财
情感交际
母婴教育
时尚美容
知识问答
生活知识
生活百科
搜索
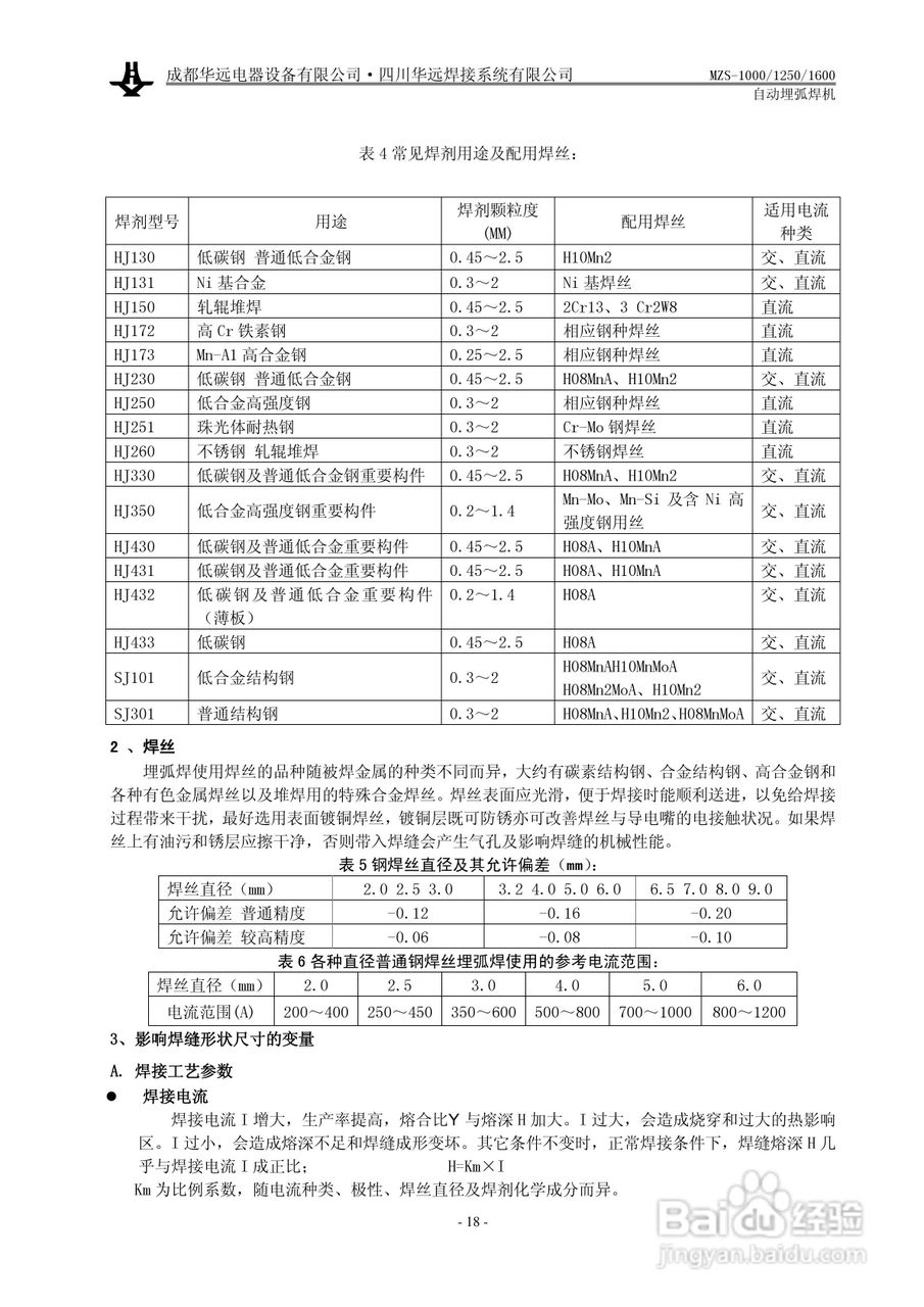
华远MZS-1000自动埋弧焊机使用说明书:[2]
2026-04-22 16:49:05
本篇为《华远MZS-1000自动埋弧焊机使用说明书》,主要介绍该产品的使用方法以及常见故障解决方案。
(共篇)
上一篇:
|
下一篇:
声明:
本网站引用、摘录或转载内容仅供网站访问者交流或参考,不代表本站立场,如存在版权或非法内容,请联系站长删除,联系邮箱:site.kefu@qq.com。
相关推荐
丰年虫对自然环境的作用
阅读量:126
香酥小鲫鱼的做法
阅读量:109
巧克力脆皮芋头
阅读量:185
猫旅馆物语如何领取普通蛋蛋
阅读量:87
如何用雪碧腌出好吃的网红脆萝卜?
阅读量:168
猜你喜欢
花呗是什么
10万以内买什么车好
眷顾是什么意思
有什么好看的电影推荐一下
躺枪是什么意思
oz是什么单位
别让我一个人疯掉是什么歌
dtu是什么
什么是价值观
望穿秋水是什么意思
猜你喜欢
什么洗发水好
电商是什么
梨花是什么季节开的
不负韶华下一句是什么
处女座和什么星座最配
天姥山位于什么地方
whose是什么意思
国五和国六有什么区别
股票量比是什么意思
什么是期货