小度生活
首页
美食营养
手工爱好
生活家居
返回
小度生活
首页
美食营养
游戏数码
手工爱好
生活家居
健康养生
运动户外
职场理财
情感交际
母婴教育
时尚美容
知识问答
生活知识
生活百科
搜索
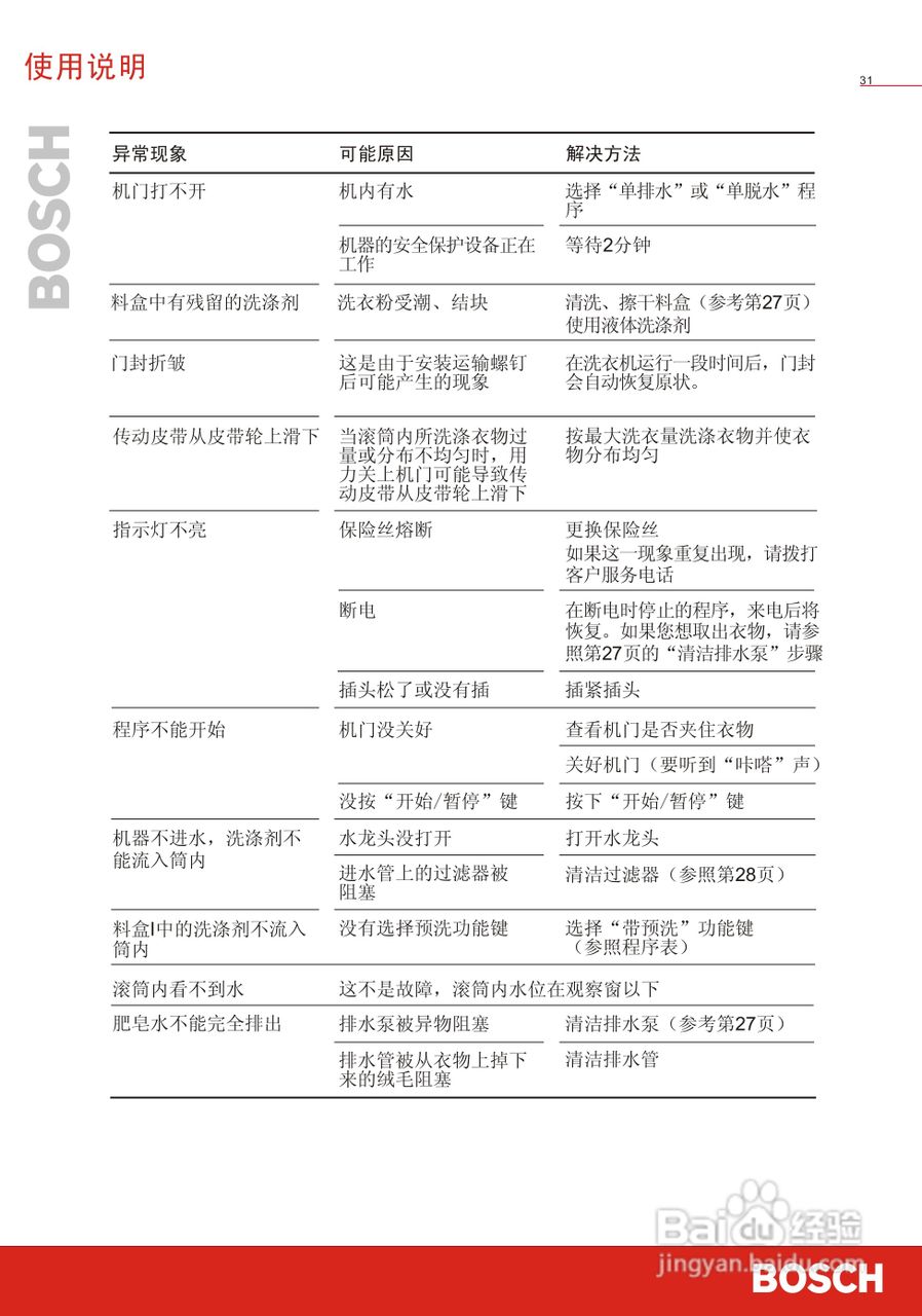
博世WVG20568TI全自动滚筒式洗衣机使用及安装说明书:[4]
2026-04-21 23:47:20
(共篇)
上一篇:
|
下一篇:
声明:
本网站引用、摘录或转载内容仅供网站访问者交流或参考,不代表本站立场,如存在版权或非法内容,请联系站长删除,联系邮箱:site.kefu@qq.com。
相关推荐
幸福美食:舌尖跳动的美味三文鱼寿司
阅读量:101
教你怎么做简单的黄豆肉末炒咸菜
阅读量:177
常吃南瓜籽的好处
阅读量:115
蛋白粉好不好?有用吗?
阅读量:95
老人如何科学的预防新型冠状病毒?
阅读量:148
猜你喜欢
怎么能瘦脸
老婆出轨怎么办
赛尔号泰坦怎么打
电脑声卡怎么调试
单行道逆行怎么处罚
ppt怎么加音乐
脚痛怎么办
怎么辨别玉的真假
复方氨酚烷胺片怎么样
肺功能差怎么办
猜你喜欢
人工呼吸怎么做
波斯菊怎么种
u盘怎么下载电影
阿拉斯加怎么养
dnf徽章怎么镶嵌
血液粘稠怎么调理
动物怎么过冬
证书风险怎么解决
腰椎管狭窄怎么治疗
睡觉出汗怎么回事