小度生活
首页
美食营养
手工爱好
生活家居
返回
小度生活
首页
美食营养
游戏数码
手工爱好
生活家居
健康养生
运动户外
职场理财
情感交际
母婴教育
时尚美容
知识问答
生活知识
生活百科
搜索
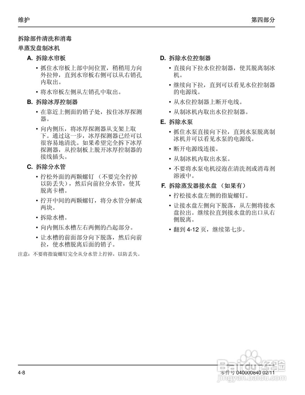
Manitowoc万利多SR1800A制冰机说明书:[5]
2026-03-29 09:51:23
(共篇)
上一篇:
|
下一篇:
声明:
本网站引用、摘录或转载内容仅供网站访问者交流或参考,不代表本站立场,如存在版权或非法内容,请联系站长删除,联系邮箱:site.kefu@qq.com。
相关推荐
Manitowoc万利多SR1800A制冰机说明书:[1]
阅读量:89
Manitowoc万利多SR1800A制冰机说明书:[3]
阅读量:93
Manitowoc万利多SR1890N制冰机说明书:[5]
阅读量:50
制冰机制冰慢怎么调节
阅读量:173
制冰机不脱冰怎么处理
阅读量:179
猜你喜欢
果儿是什么意思
格物致知什么意思
红肉是什么
西米露是什么
我能做什么
浅尝辄止是什么意思
aspx是什么文件
什么咖啡好喝
牛头人是什么意思梗
苍蝇最怕什么
猜你喜欢
excited是什么意思
两会什么时候开
酵素是什么
top10是什么意思
骚组词是什么
阿拉斯加什么颜色最贵
1972年出生是什么命
海波是什么
string是什么意思
现在是什么时代