小度生活
首页
美食营养
手工爱好
生活家居
返回
小度生活
首页
美食营养
游戏数码
手工爱好
生活家居
健康养生
运动户外
职场理财
情感交际
母婴教育
时尚美容
知识问答
生活知识
搜索
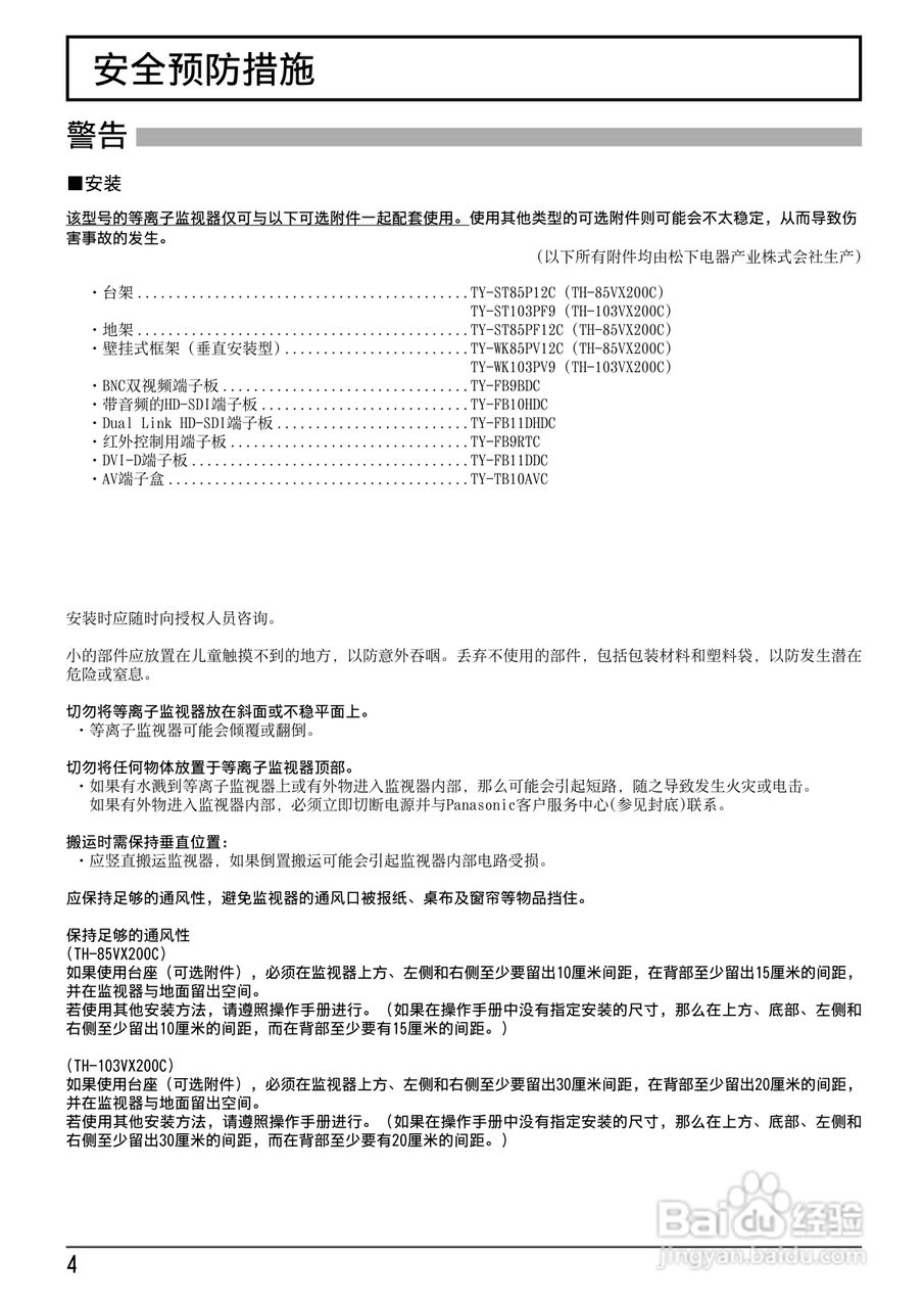
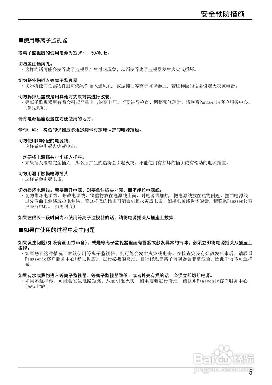
松下TH-85VX200C等离子监视器使用说明书:[1]
2025-12-27 01:58:45
/>
(共篇)
下一篇:
声明:
本网站引用、摘录或转载内容仅供网站访问者交流或参考,不代表本站立场,如存在版权或非法内容,请联系站长删除,联系邮箱:site.kefu@qq.com。
相关推荐
松下TH-85VX200C等离子监视器使用说明书:[3]
阅读量:78
松下TH-85VX200C等离子监视器使用说明书:[4]
阅读量:59
松下TH-103VX200C等离子监视器使用说明书:[6]
阅读量:21
松下TH-65PF20C等离子监视器使用说明书:[1]
阅读量:180
松下TH-58PF20C等离子监视器使用说明书:[1]
阅读量:69
猜你喜欢
user是什么意思
c3驾驶证能开什么车
体香是什么
什么是二维码
校园运动会作文
女生学什么专业
蜜蜂养殖技术视频
心急如焚什么意思
h皮带是什么牌子
快递未妥投是什么意思
猜你喜欢
什么是化妆水
n档是什么意思
韭黄是什么
富含维生素b的食物
ehs是什么意思
金铃子是什么
meeting是什么意思
什么是root
cny什么意思
clerk是什么意思