小度生活
首页
美食营养
手工爱好
生活家居
返回
小度生活
首页
美食营养
游戏数码
手工爱好
生活家居
健康养生
运动户外
职场理财
情感交际
母婴教育
时尚美容
知识问答
生活知识
搜索
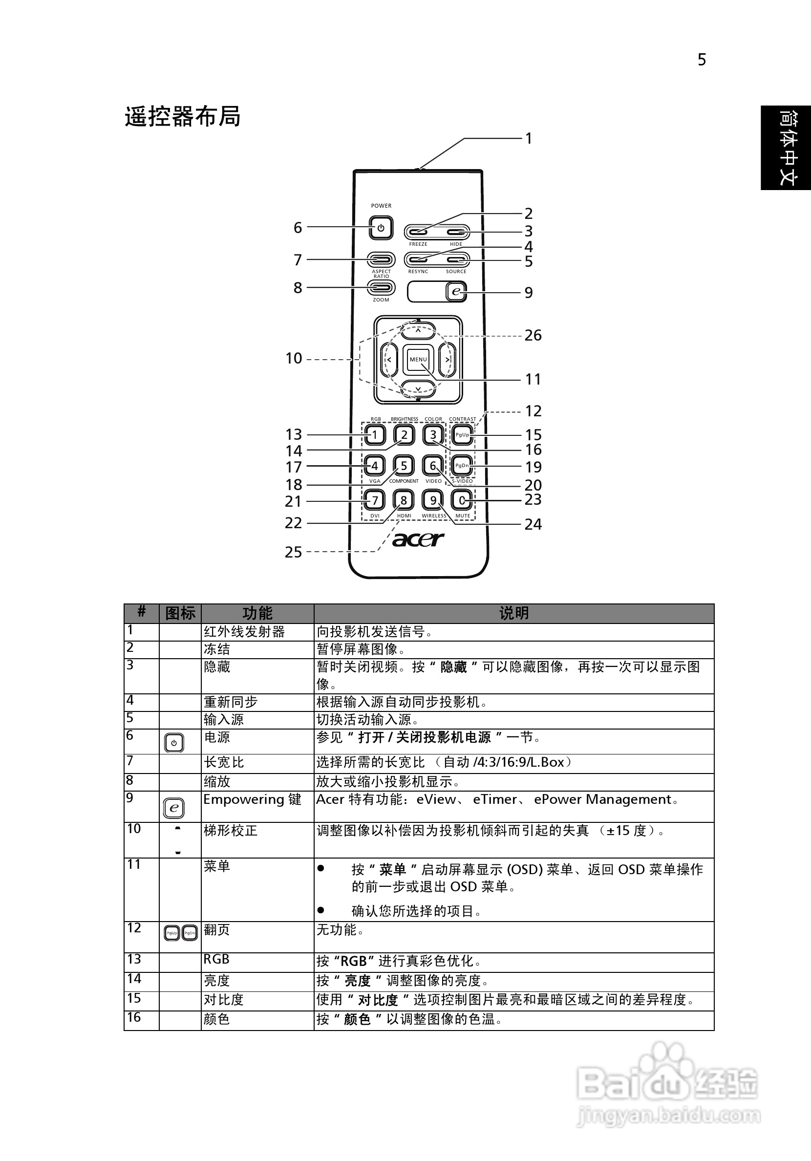
宏基H7531D投影机使用说明书:[2]
2025-10-25 09:17:42
本篇为《宏基H7531D投影机使用说明书》,主要介绍该产品的使用方法以及常见故障解决方案。
(共篇)
上一篇:
|
下一篇:
声明:
本网站引用、摘录或转载内容仅供网站访问者交流或参考,不代表本站立场,如存在版权或非法内容,请联系站长删除,联系邮箱:site.kefu@qq.com。
相关推荐
宏基H7531D投影机使用说明书:[5]
阅读量:29
使用说明书封面怎么做
阅读量:125
宏基H7531D投影机使用说明书:[4]
阅读量:84
宏基H7531D投影机使用说明书:[6]
阅读量:105
宏基P1266n投影机使用说明书:[2]
阅读量:101
猜你喜欢
什么是放疗和化疗
network是什么意思
regret是什么意思
就把这首歌送给失意的你是什么歌
波斯菊什么时候播种
输卵管造影是什么
女人喜欢什么
什么是夜盲症
吃惊的近义词是什么
zone是什么意思
猜你喜欢
高换手率意味着什么
122是什么电话号码
发烧时不宜喝什么饮料
恍惚是什么意思
美人尖适合什么发型
珠海有什么好玩的
肠梗阻有什么症状
经常趴着睡觉对身体有什么危害
公虾米是什么歌
汽车电瓶什么牌子好