小度生活
首页
美食营养
手工爱好
生活家居
返回
小度生活
首页
美食营养
游戏数码
手工爱好
生活家居
健康养生
运动户外
职场理财
情感交际
母婴教育
时尚美容
知识问答
生活知识
搜索
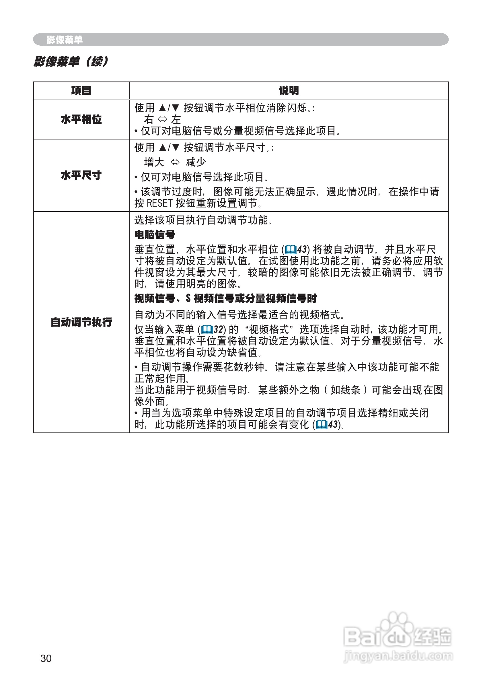
日立 ED-X32投影机说明书:[5]
2025-12-25 02:05:42
本篇为《日立 ED-X32投影机说明书》,主要介绍该产品的使用方法以及常见故障解决方案。
(共篇)
上一篇:
|
下一篇:
声明:
本网站引用、摘录或转载内容仅供网站访问者交流或参考,不代表本站立场,如存在版权或非法内容,请联系站长删除,联系邮箱:site.kefu@qq.com。
相关推荐
日立 ED-X32投影机说明书:[6]
阅读量:116
日立 ED-X32投影机说明书:[7]
阅读量:165
日立 ED-S3170A投影机说明书:[5]
阅读量:108
投影机ip设置
阅读量:48
投影机的安装与调试
阅读量:102
猜你喜欢
看到什么我知道秋天来了
厦门什么时候去最好
棱镜的意思
什么是erp软件
出其不意的意思是什么
胜利的证明有什么用
螃蟹不能与什么一起吃
什么石头有收藏价值
围绕中心意思写作文
提纲是什么意思
猜你喜欢
什么是檩条
象拔蚌什么梗
结婚红包祝福语
恣意的意思
死灵术士用什么武器
improve是什么意思
saas是什么意思
白居易被称为什么
爆发的意思
幼儿园教师节祝福语