小度生活
首页
美食营养
手工爱好
生活家居
返回
小度生活
首页
美食营养
游戏数码
手工爱好
生活家居
健康养生
运动户外
职场理财
情感交际
母婴教育
时尚美容
知识问答
搜索
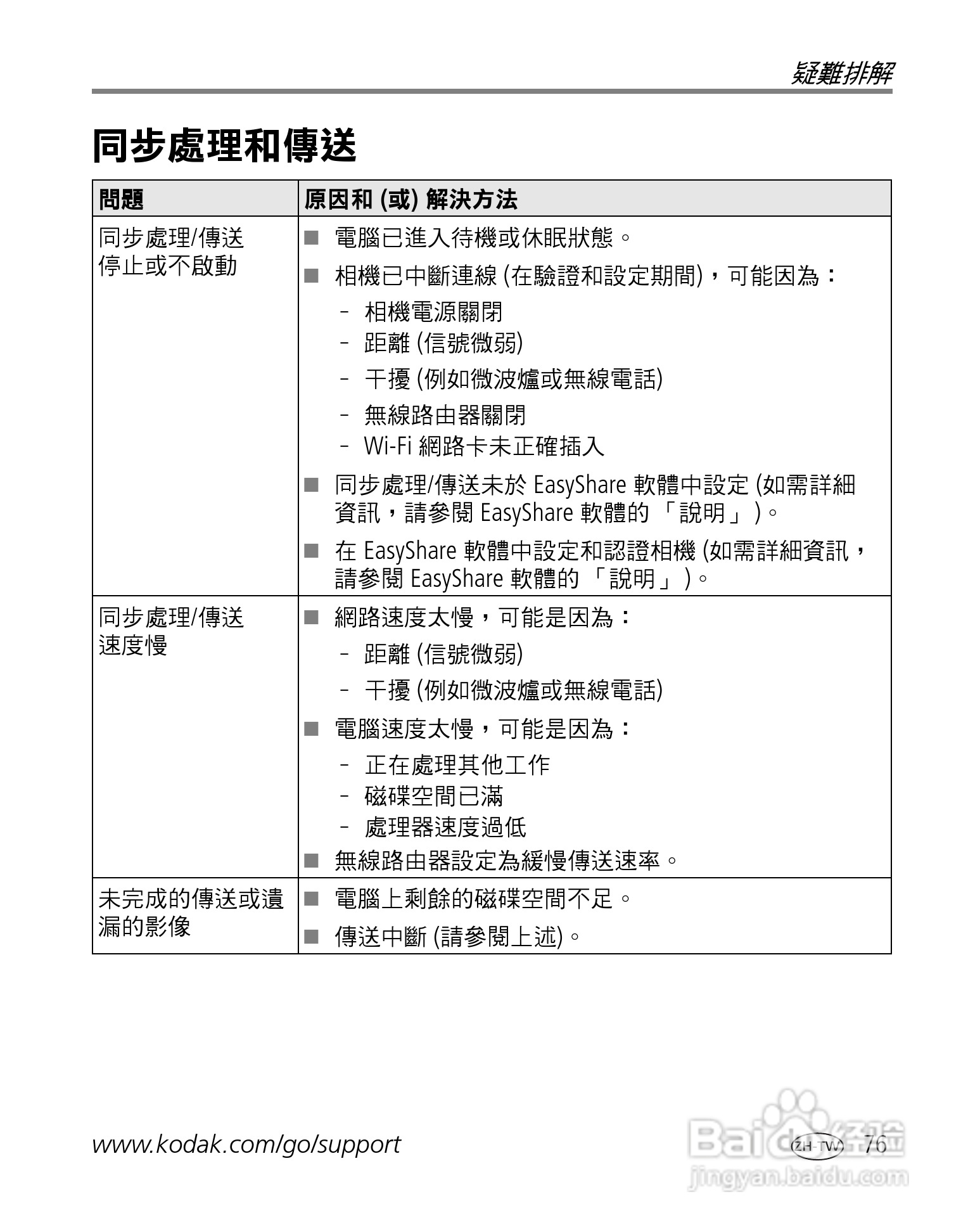
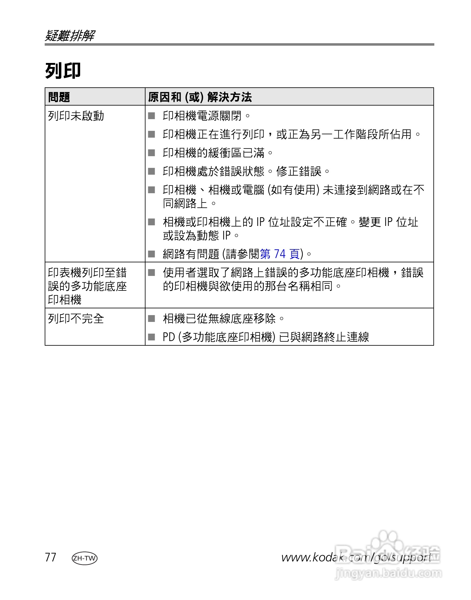
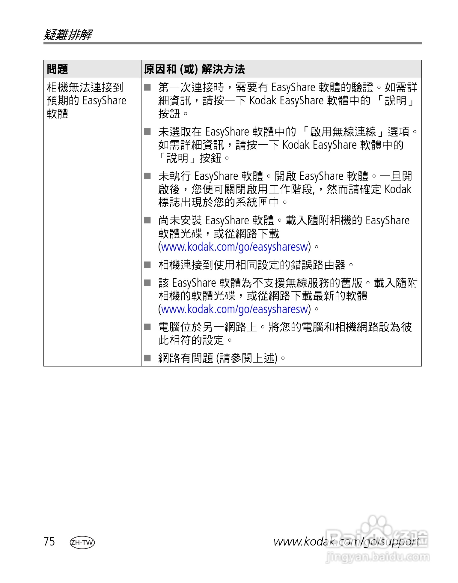
Kodak EasyShare-One 变焦数位相机使用说明书:[9]
2025-11-25 09:33:50
本篇为《Kodak EasyShare-One 变焦数位相机使用说明书》,主要介绍该产品的使用方法以及常见故障解决方案。
(共篇)
上一篇:
|
下一篇:
声明:
本网站引用、摘录或转载内容仅供网站访问者交流或参考,不代表本站立场,如存在版权或非法内容,请联系站长删除,联系邮箱:site.kefu@qq.com。
相关推荐
Kodak EasyShare-One 变焦数位相机使用说明书:[11]
阅读量:163
使用说明书封面怎么做
阅读量:124
Kodak EasyShare-One 变焦数位相机使用说明书:[12]
阅读量:26
柯达EasyShare LS755变焦数码相机使用说明书:[1]
阅读量:48
柯达EasyShare LS755变焦数码相机使用说明书:[2]
阅读量:152
猜你喜欢
巴啦啦小魔仙图片大全
i5处理器怎么样
曹云金和郭德纲怎么了
鱼的做法大全家常
精神病院笑话大全
龙井茶怎么泡
小品剧本大全
怎么学易经
玩具大全
笑话大全下载
猜你喜欢
印度电影大全
c语言代码大全
微信怎么解除手机绑定
毒霸网址大全
优秀日记大全100字
消防图纸符号大全
淘宝转化率怎么算
现代领动怎么样
实名认证身份证大全
北京景点大全