小度生活
首页
美食营养
手工爱好
生活家居
返回
小度生活
首页
美食营养
游戏数码
手工爱好
生活家居
健康养生
运动户外
职场理财
情感交际
母婴教育
时尚美容
知识问答
生活知识
生活百科
搜索
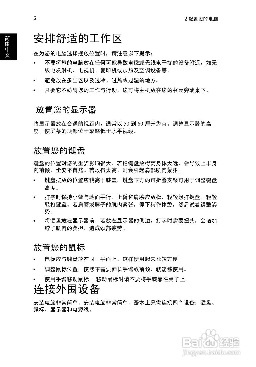
ACER宏基Veriton M261计算机说明书:[2]
2026-03-25 14:37:15
本篇为《ACER宏基Veriton M261计算机说明书》,主要介绍该产品的使用方法以及常见故障解决方案。
(共篇)
上一篇:
|
下一篇:
声明:
本网站引用、摘录或转载内容仅供网站访问者交流或参考,不代表本站立场,如存在版权或非法内容,请联系站长删除,联系邮箱:site.kefu@qq.com。
相关推荐
ACER宏基Veriton M261计算机说明书:[1]
阅读量:93
ACER宏基Veriton M261计算机说明书:[4]
阅读量:59
ACER宏基Veriton M288计算机说明书:[2]
阅读量:109
ACER宏基Veriton M421计算机说明书:[2]
阅读量:172
ACER宏基Veriton M2610计算机说明书:[2]
阅读量:96
猜你喜欢
西安有什么好玩的地方
三个有利于标准是什么
床单是什么
维生素e擦脸
四项基本原则的内容是什么
汽油什么时候降价
正月初二是什么星座
solve是什么意思
output是什么意思
not at all是什么意思
猜你喜欢
龙抬头是什么意思
教师的职责是什么
露从今夜白的下一句是什么
赶脚是什么意思
商业模式是什么
小学运动会入场词
考上大学送什么礼物
blog是什么意思
维生素a缺乏症
remove是什么意思