小度生活
首页
美食营养
手工爱好
生活家居
返回
小度生活
首页
美食营养
游戏数码
手工爱好
生活家居
健康养生
运动户外
职场理财
情感交际
母婴教育
时尚美容
知识问答
生活知识
搜索
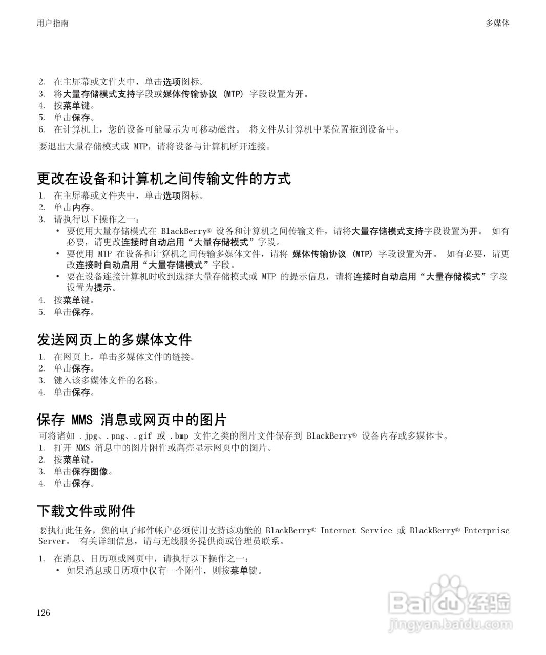
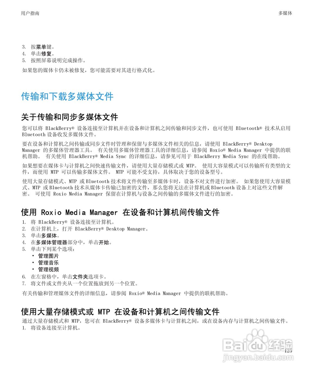
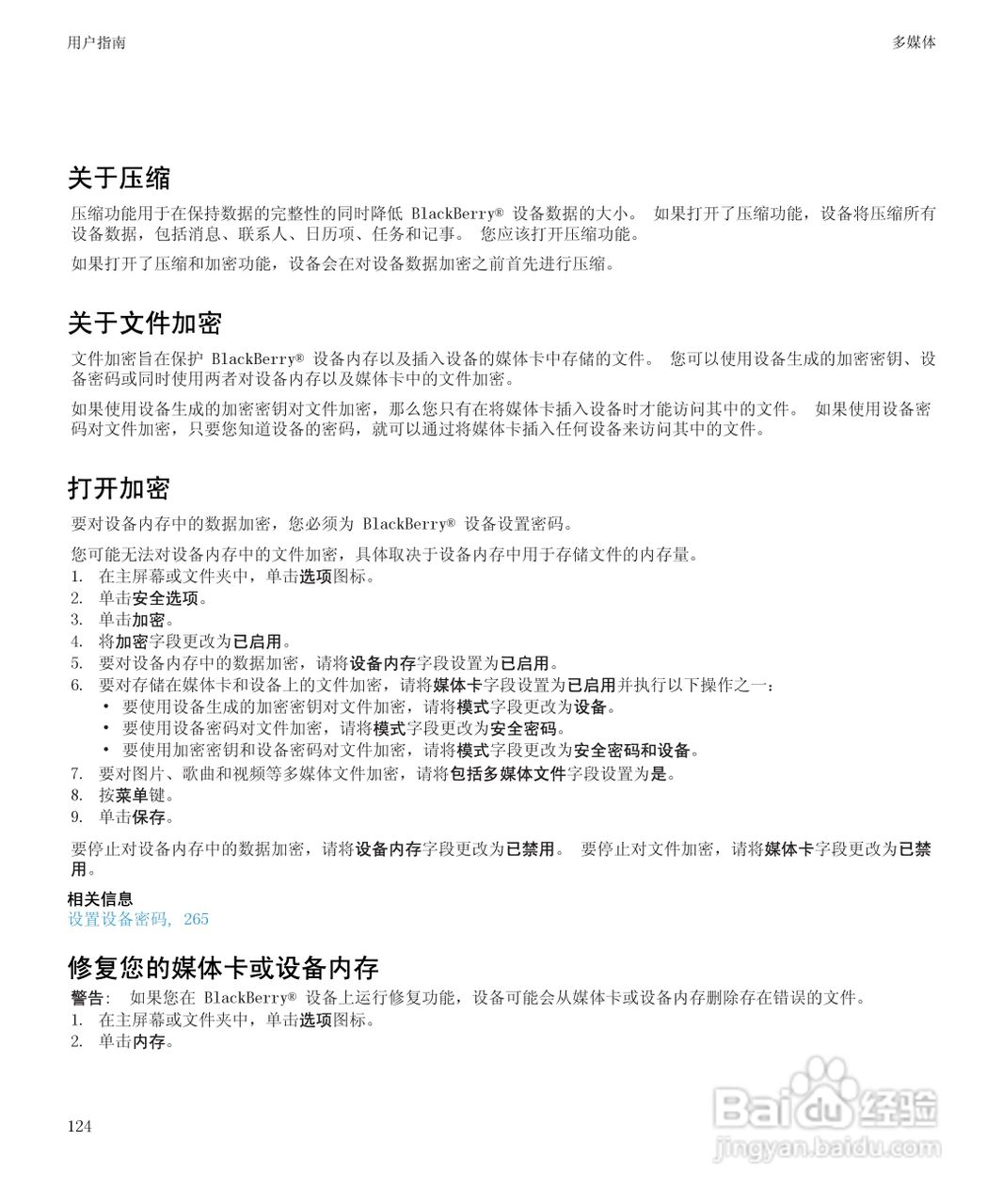
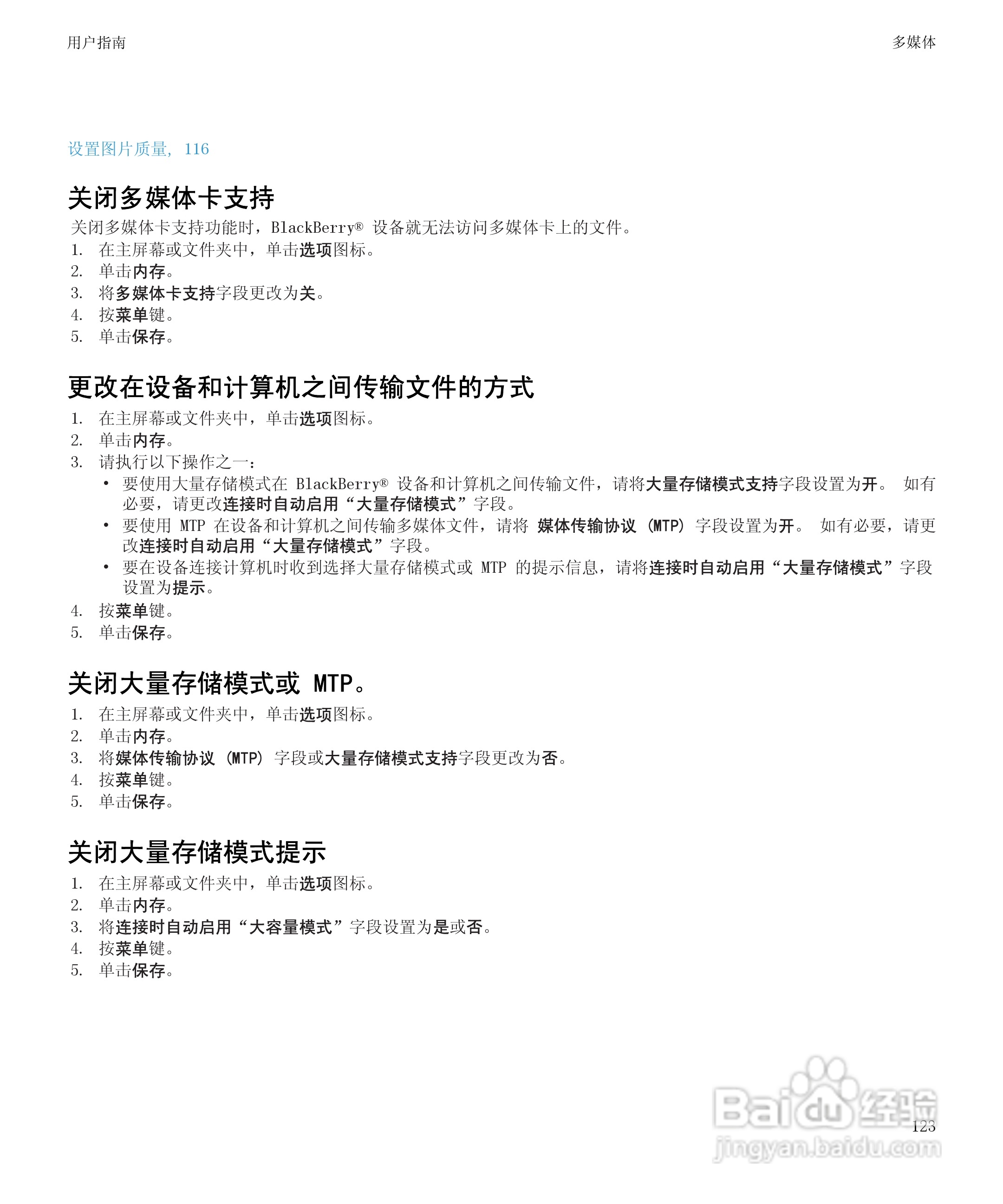
黑莓9700手机使用说明书:[13]
2025-10-22 15:53:33
(共篇)
上一篇:
|
下一篇:
声明:
本网站引用、摘录或转载内容仅供网站访问者交流或参考,不代表本站立场,如存在版权或非法内容,请联系站长删除,联系邮箱:site.kefu@qq.com。
相关推荐
黑莓9700手机使用说明书:[31]
阅读量:119
使用说明书封面怎么做
阅读量:128
使用说明书wf2651使用指南
阅读量:102
黑莓9700手机使用说明书:[25]
阅读量:100
黑莓9700手机使用说明书:[28]
阅读量:123
猜你喜欢
蚊虫叮咬红肿用什么药快速消肿
粉煤灰的作用
什么面膜补水效果好
strength什么意思
什么是教学案例
小茴香的功效与作用
杨梅酒的功效和作用
秋葵的功效与作用禁忌
枇杷果的功效与作用
山西有什么旅游景点
猜你喜欢
黑糯米的功效与作用
pure什么意思
幼儿育儿知识
鬼针草的功效与作用
什么时间喝牛奶好
番泻叶的功效与作用
什么打印机好
中药什么时候喝最好
智能运动手环
天文知识