小度生活
首页
美食营养
手工爱好
生活家居
返回
小度生活
首页
美食营养
游戏数码
手工爱好
生活家居
健康养生
运动户外
职场理财
情感交际
母婴教育
时尚美容
知识问答
生活知识
生活百科
搜索
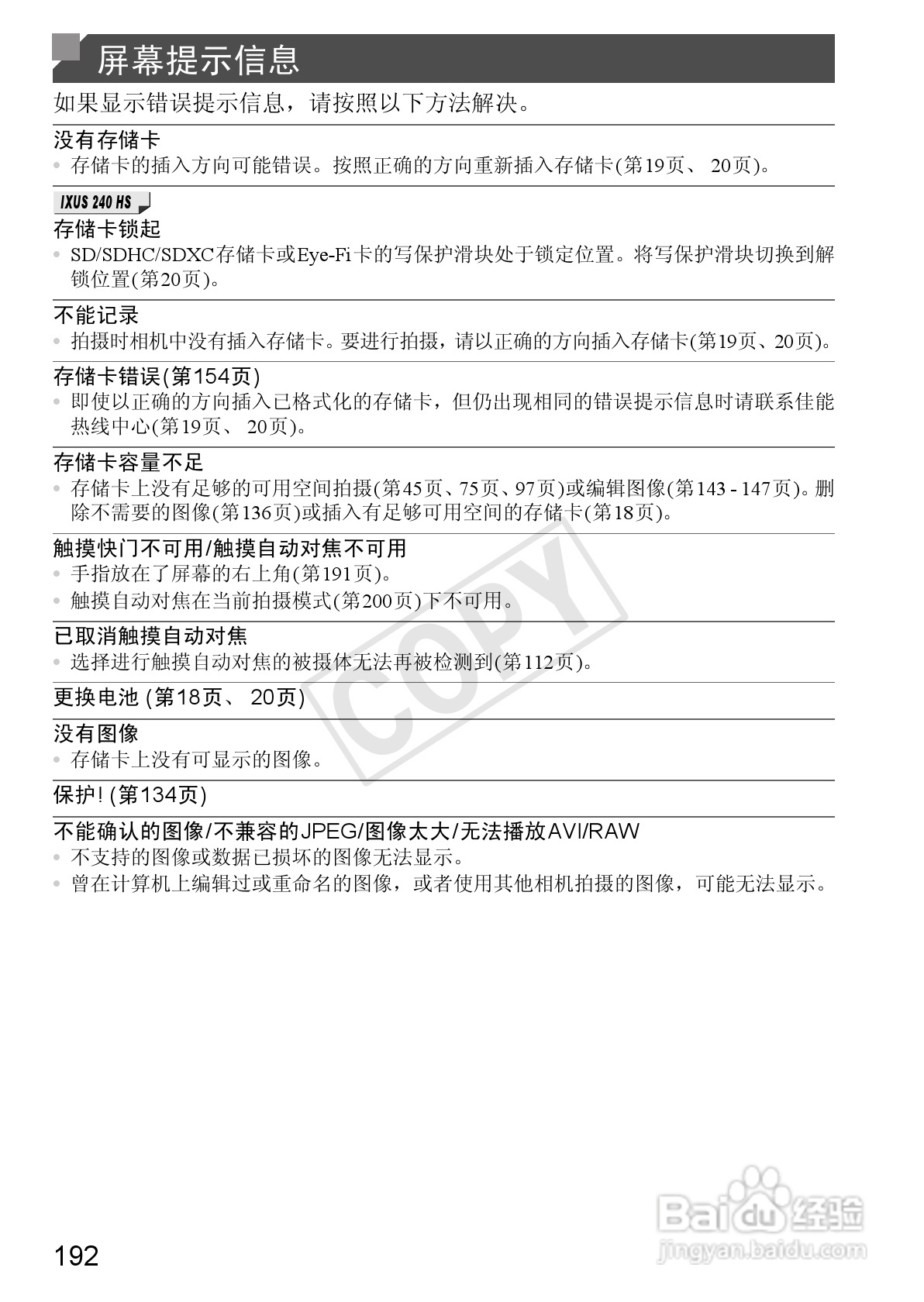
佳能IXUS 240 HS数码相机使用说明书:[20]
2026-04-22 09:38:27
本篇为《佳能IXUS 240 HS数码相机使用说明书》,主要介绍该产品的使用方法以及常见故障解决方案。
(共篇)
上一篇:
|
下一篇:
声明:
本网站引用、摘录或转载内容仅供网站访问者交流或参考,不代表本站立场,如存在版权或非法内容,请联系站长删除,联系邮箱:site.kefu@qq.com。
相关推荐
佳能IXUS 240 HS数码相机使用说明书:[21]
阅读量:135
佳能IXUS 240 HS数码相机使用说明书:[18]
阅读量:37
使用说明书封面怎么做
阅读量:100
使用说明书wf2651使用指南
阅读量:150
佳能IXUS 240 HS数码相机使用说明书:[12]
阅读量:70
猜你喜欢
才艺表演学什么速成
鸡飞狗跳的意思
郑重其事是什么意思
入木三分的意思是什么
什么手机好用又便宜
有什么好看的电影啊
股票十字星什么意思
见微知著意思
快刀斩乱麻什么意思
装模作样的意思
猜你喜欢
梦想是什么意思
什么是混合基金
wood是什么意思
spot是什么意思
display是什么意思
什么系统玩游戏好
users是什么意思
不堪一击的意思
体寒的人有什么症状
焕然一新是什么意思