小度生活
首页
美食营养
手工爱好
生活家居
返回
小度生活
首页
美食营养
游戏数码
手工爱好
生活家居
健康养生
运动户外
职场理财
情感交际
母婴教育
时尚美容
知识问答
生活知识
生活百科
搜索
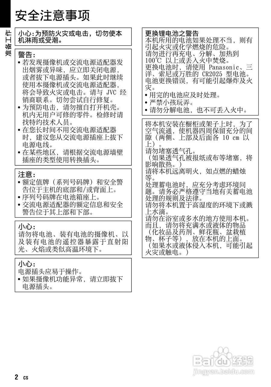
JVC GZ-HM1AC数码摄像机说明书:[1]
2026-03-26 17:02:41
本篇为《JVC GZ-HM1AC数码摄像机说明书》,主要介绍该产品的使用方法以及常见故障解决方案。
(共篇)
下一篇:
声明:
本网站引用、摘录或转载内容仅供网站访问者交流或参考,不代表本站立场,如存在版权或非法内容,请联系站长删除,联系邮箱:site.kefu@qq.com。
相关推荐
JVC GZ-HM1AC数码摄像机说明书:[9]
阅读量:144
JVC GZ-HD300AC数码摄像机说明书:[1]
阅读量:86
JVC GZ-HD30AC数码摄像机说明书:[1]
阅读量:147
jvc数码摄像机怎么把带子里的内容转录到卡里
阅读量:115
JVC GZ-HM1AC数码摄像机说明书:[5]
阅读量:81
猜你喜欢
脸上的痣代表什么
老流鼻血是什么原因
日什么意思
电动打蛋器什么牌子好
terminal是什么意思
as as是什么意思
什么是碳交易
fear是什么意思
美不胜收什么意思
basketball什么意思
猜你喜欢
settings是什么意思
高瞻远瞩是什么意思
oece是什么牌子
爱心是什么
打坐有什么好处
miui是什么
auto是什么
玻尿酸是什么东西
基围虾养殖
诞辰是什么意思