小度生活
首页
美食营养
手工爱好
生活家居
返回
小度生活
首页
美食营养
游戏数码
手工爱好
生活家居
健康养生
运动户外
职场理财
情感交际
母婴教育
时尚美容
知识问答
生活知识
搜索
索尼NEX-FS100C数码摄像机使用说明书:[9]
2026-02-28 04:29:34
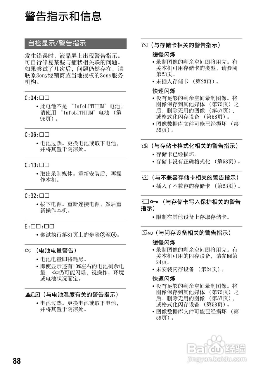
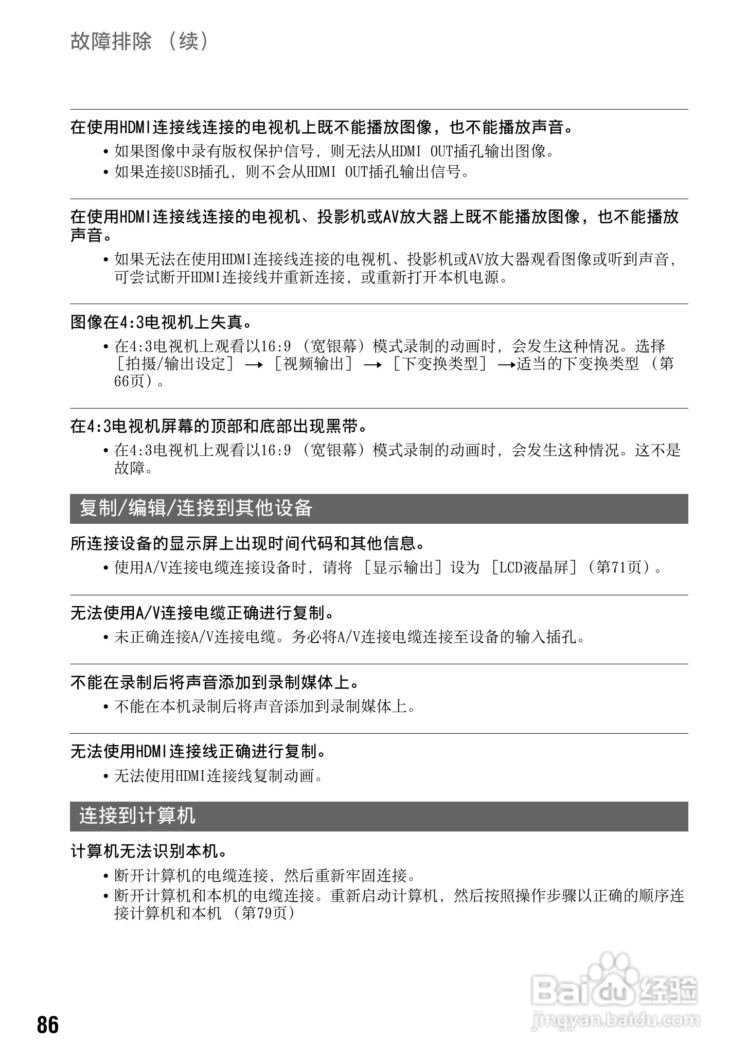
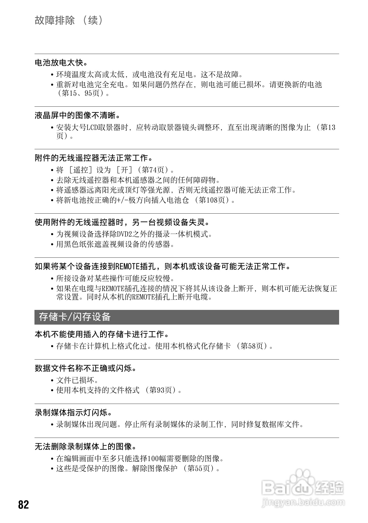
本篇为《索尼NEX-FS100C数码摄像机使用说明书》,主要介绍该产品的使用方法以及常见故障解决方案。
(共篇)
上一篇:
|
下一篇:
声明:
本网站引用、摘录或转载内容仅供网站访问者交流或参考,不代表本站立场,如存在版权或非法内容,请联系站长删除,联系邮箱:site.kefu@qq.com。
相关推荐
索尼NEX-FS100C数码摄像机使用说明书:[8]
阅读量:118
索尼NEX-FS100C数码摄像机使用说明书:[12]
阅读量:168
索尼a7微单使用技巧
阅读量:193
索尼NEX-FS100C数码摄像机使用说明书:[2]
阅读量:57
索尼NEX-FS100C数码摄像机使用说明书:[7]
阅读量:159
猜你喜欢
石女的意思是什么意思
仙人跳什么意思
price是什么意思
a1驾照能开什么车
aj是什么
页岩气是什么
空调一匹是什么意思
大专什么专业好
牛奶不能和什么一起吃
套内面积是什么意思
猜你喜欢
武侯祠在什么地方
mat是什么意思
刑拘是什么意思
蜥蜴人是什么梗
多巴胺是什么意思
什么是第一学历
皮蛋不能和什么一起吃
喝什么茶减肥
一蹴而就是什么意思
snow是什么意思