小度生活
首页
美食营养
手工爱好
生活家居
返回
小度生活
首页
美食营养
游戏数码
手工爱好
生活家居
健康养生
运动户外
职场理财
情感交际
母婴教育
时尚美容
知识问答
生活知识
生活百科
搜索
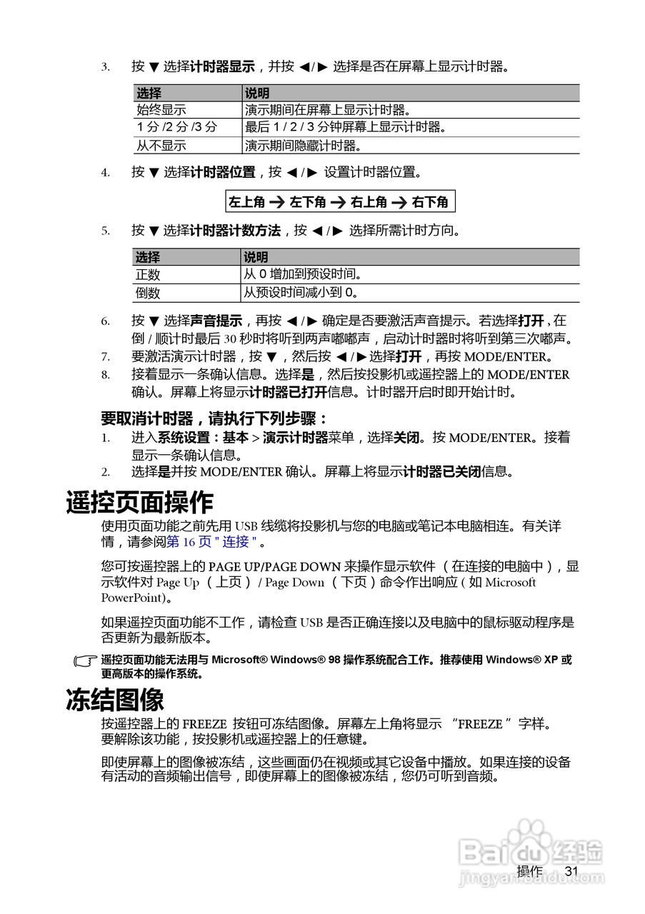
明基MX712UST投影机使用说明书:[4]
2026-05-11 20:54:57
本篇为《明基MX712UST投影机使用说明书》,主要介绍该产品的使用方法以及常见故障解决方案。
(共篇)
上一篇:
|
下一篇:
声明:
本网站引用、摘录或转载内容仅供网站访问者交流或参考,不代表本站立场,如存在版权或非法内容,请联系站长删除,联系邮箱:site.kefu@qq.com。
相关推荐
明基MX712UST投影机使用说明书:[7]
阅读量:156
明基MX712UST投影机使用说明书:[8]
阅读量:26
明基MX711投影机使用说明书:[4]
阅读量:112
明基MX501投影机使用说明书:[4]
阅读量:81
明基MX501-V投影机使用说明书:[4]
阅读量:22
猜你喜欢
感激涕零的意思
xxx是什么意思
赶集的意思
amount是什么意思
绝招的意思
周末快乐祝福语
蚂蚁花呗是什么意思
record是什么意思
什么下载软件最好
拜年祝福语
猜你喜欢
偏见的意思
意味深长的意思是什么
农村信用社考试考什么
诚惶诚恐是什么意思
开什么网店最赚钱
女人用什么微信头像好
什么花茶减肥效果好
结婚礼物送什么有创意
3g是什么意思
祝福祖国合唱