小度生活
首页
美食营养
手工爱好
生活家居
返回
小度生活
首页
美食营养
游戏数码
手工爱好
生活家居
健康养生
运动户外
职场理财
情感交际
母婴教育
时尚美容
知识问答
生活知识
搜索
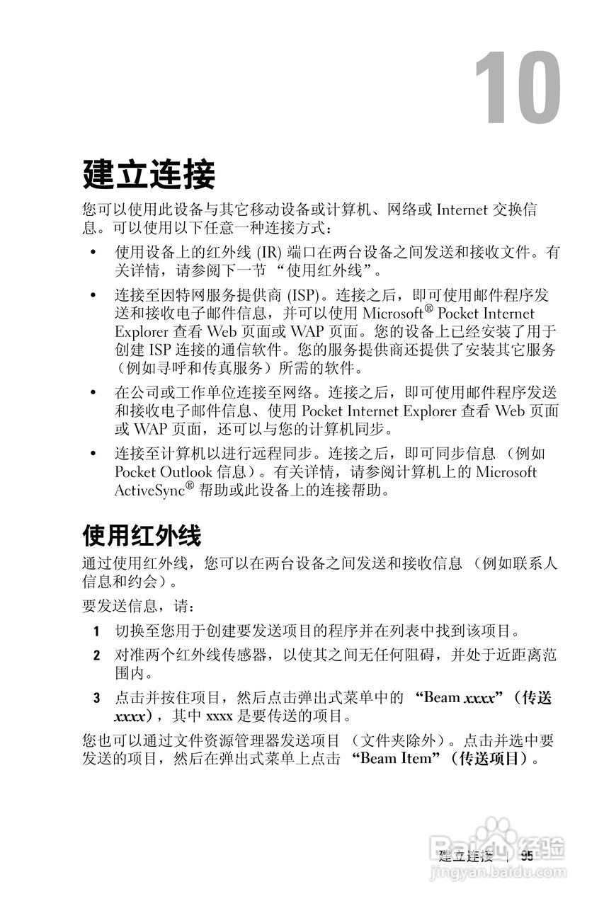
戴尔PDA(掌上电脑)HC03UL型说明书:[10]
2025-10-24 15:47:34
本篇为《戴尔PDA(掌上电脑)HC03UL型说明书》,主要介绍该产品的使用方法以及常见故障解决方案。
(共篇)
上一篇:
|
下一篇:
声明:
本网站引用、摘录或转载内容仅供网站访问者交流或参考,不代表本站立场,如存在版权或非法内容,请联系站长删除,联系邮箱:site.kefu@qq.com。
相关推荐
戴尔PDA(掌上电脑)HC03UL型说明书:[11]
阅读量:31
掌上电脑图片设计
阅读量:28
戴尔PDA(掌上电脑)HC03U型说明书:[2]
阅读量:159
戴尔PDA(掌上电脑)HC03UL型说明书:[13]
阅读量:145
戴尔PDA(掌上电脑)HC03UL型说明书:[15]
阅读量:42
猜你喜欢
回南天地面潮湿怎么处理方法
伦理电影大全
海鱼的做法大全家常
脚臭怎么回事
电视剧大全免费专区
西瓜皮怎么做好吃
花样馒头的做法大全
怎么在京东开店
信用卡不开卡会怎么样
电脑打不出汉字怎么办
猜你喜欢
怎么格式化硬盘
回力标怎么折
娃娃菜的做法大全家常
鲜花怎么养时间比较久
儿歌大全
乳腺增生治疗方法
生男孩的方法
里脊肉的做法大全
菠萝咕噜肉的家常做法
床吻戏大全