小度生活
首页
美食营养
手工爱好
生活家居
返回
小度生活
首页
美食营养
游戏数码
手工爱好
生活家居
健康养生
运动户外
职场理财
情感交际
母婴教育
时尚美容
知识问答
生活知识
搜索
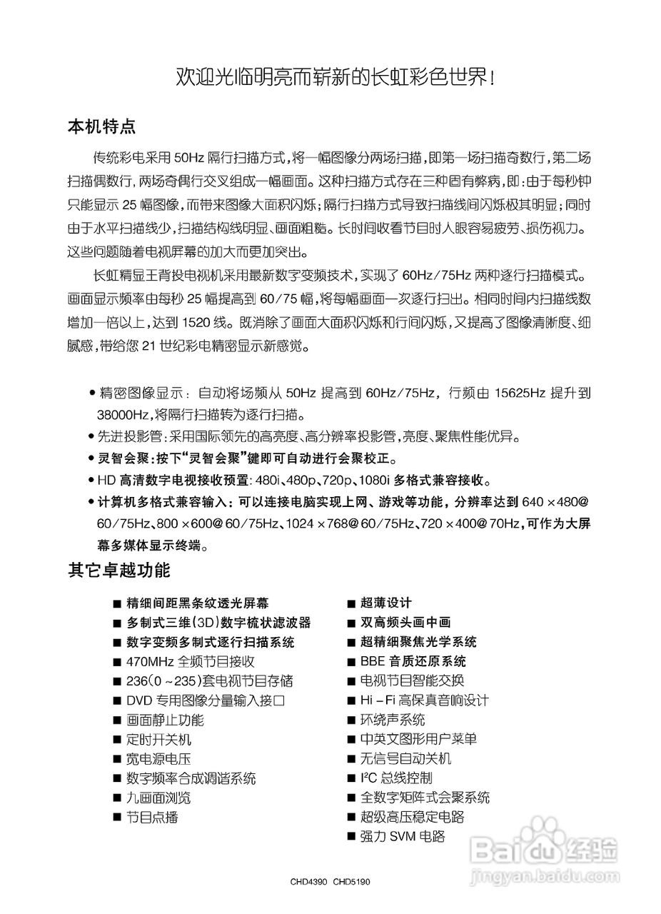
长虹CHD4390彩电使用说明书:[1]
2026-01-16 21:26:20
(共篇)
下一篇:
声明:
本网站引用、摘录或转载内容仅供网站访问者交流或参考,不代表本站立场,如存在版权或非法内容,请联系站长删除,联系邮箱:site.kefu@qq.com。
相关推荐
长虹CHD5190彩电使用说明书:[4]
阅读量:69
长虹彩色电视CHD29168型说明书:[1]
阅读量:80
长虹彩色电视CHD2917DV型说明书:[1]
阅读量:63
长虹彩色电视CHD34100C型说明书:[1]
阅读量:127
使用说明书封面怎么做
阅读量:110
猜你喜欢
鳞癌是什么意思
什么的什么
xmp是什么
1月23日是什么星座
什么是情人
禀赋是什么意思
aurora什么意思
天道酬勤什么意思
刷屏是什么意思
母亲节是什么时候几月几日
猜你喜欢
嘴苦是什么原因
自由基是什么
临摹是什么意思
上市公司是什么意思
poe供电是什么意思
湄公鱼是什么鱼
预收账款属于什么科目
巍巍什么四字成语
receive是什么意思
1月11日是什么星座