小度生活
首页
美食营养
手工爱好
生活家居
返回
小度生活
首页
美食营养
游戏数码
手工爱好
生活家居
健康养生
运动户外
职场理财
情感交际
母婴教育
时尚美容
知识问答
搜索
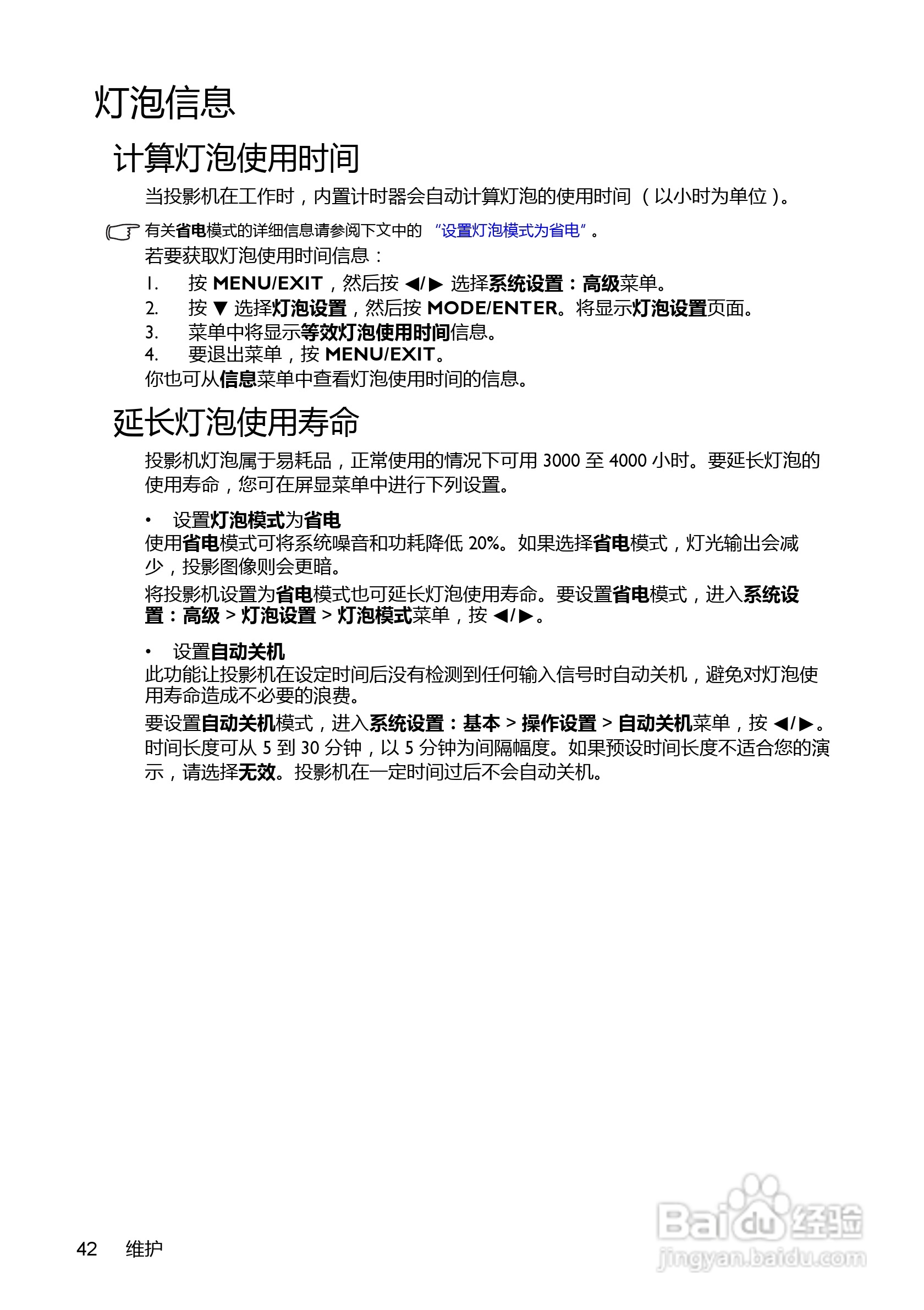
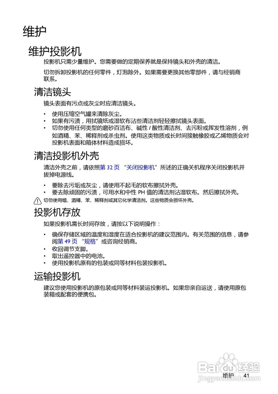
明基EP8830D投影机使用说明书:[5]
2025-11-21 12:32:30
本篇为《明基EP8830D投影机使用说明书》,主要介绍该产品的使用方法以及常见故障解决方案。
(共篇)
上一篇:
|
下一篇:
声明:
本网站引用、摘录或转载内容仅供网站访问者交流或参考,不代表本站立场,如存在版权或非法内容,请联系站长删除,联系邮箱:site.kefu@qq.com。
相关推荐
明基EP8830D投影机使用说明书:[6]
阅读量:49
明基EP8830D投影机使用说明书:[3]
阅读量:110
明基EP6127投影机使用说明书:[4]
阅读量:43
奥图码EP720投影机使用说明书:[5]
阅读量:82
明基EP6127投影机使用说明书:[3]
阅读量:54
猜你喜欢
2012年发生了什么
mess是什么意思
七情六欲是什么
妮子是什么意思
attention什么意思
1979年属什么
除权是什么意思
pool是什么意思
八大员是什么
延安精神是什么
猜你喜欢
端详的近义词是什么
普洱属于什么茶
明月几时有把酒问青天是什么歌
怀孕什么东西不能吃
typ是什么意思
类风湿因子是什么
友尽是什么意思
feed什么意思
light什么意思
无锡有什么好玩的地方