小度生活
首页
美食营养
手工爱好
生活家居
返回
小度生活
首页
美食营养
游戏数码
手工爱好
生活家居
健康养生
运动户外
职场理财
情感交际
母婴教育
时尚美容
知识问答
生活知识
搜索
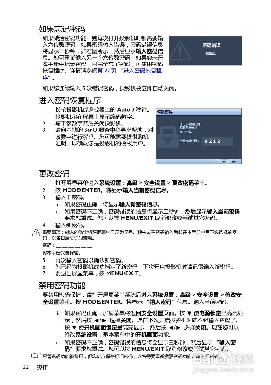
明基EP8830D投影机使用说明书:[3]
2026-01-12 13:47:45
本篇为《明基EP8830D投影机使用说明书》,主要介绍该产品的使用方法以及常见故障解决方案。
(共篇)
上一篇:
|
下一篇:
声明:
本网站引用、摘录或转载内容仅供网站访问者交流或参考,不代表本站立场,如存在版权或非法内容,请联系站长删除,联系邮箱:site.kefu@qq.com。
相关推荐
明基EP8830D投影机使用说明书:[2]
阅读量:96
明基EP8830D投影机使用说明书:[5]
阅读量:96
明基EP6127投影机使用说明书:[3]
阅读量:38
奥图码EP720投影机使用说明书:[3]
阅读量:37
明基EP6127投影机使用说明书:[4]
阅读量:24
猜你喜欢
其实爱情本是一团烈火是什么歌
什么是熊猫血型
脑梗是什么引起的
买床什么品牌比较好
婴儿吐奶是什么原因
2.0t是什么意思
ttl是什么意思
梦见掉头发是什么征兆
92年属什么的
什么是民办学校
猜你喜欢
hide是什么意思
支那是什么意思
什么叫打飞机
心理咨询师证怎么考需要什么条件
独立院校是什么意思
wifi什么意思
杯葛是什么意思
什么的回忆作文
什么是黄体期
疑惑的近义词是什么