小度生活
首页
美食营养
手工爱好
生活家居
返回
小度生活
首页
美食营养
游戏数码
手工爱好
生活家居
健康养生
运动户外
职场理财
情感交际
母婴教育
时尚美容
知识问答
生活知识
搜索
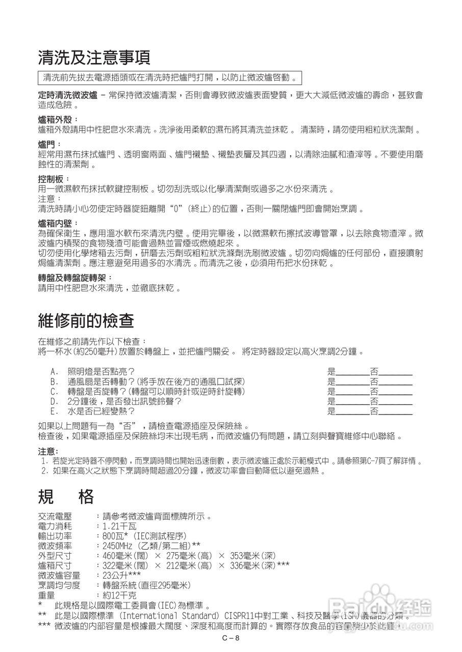
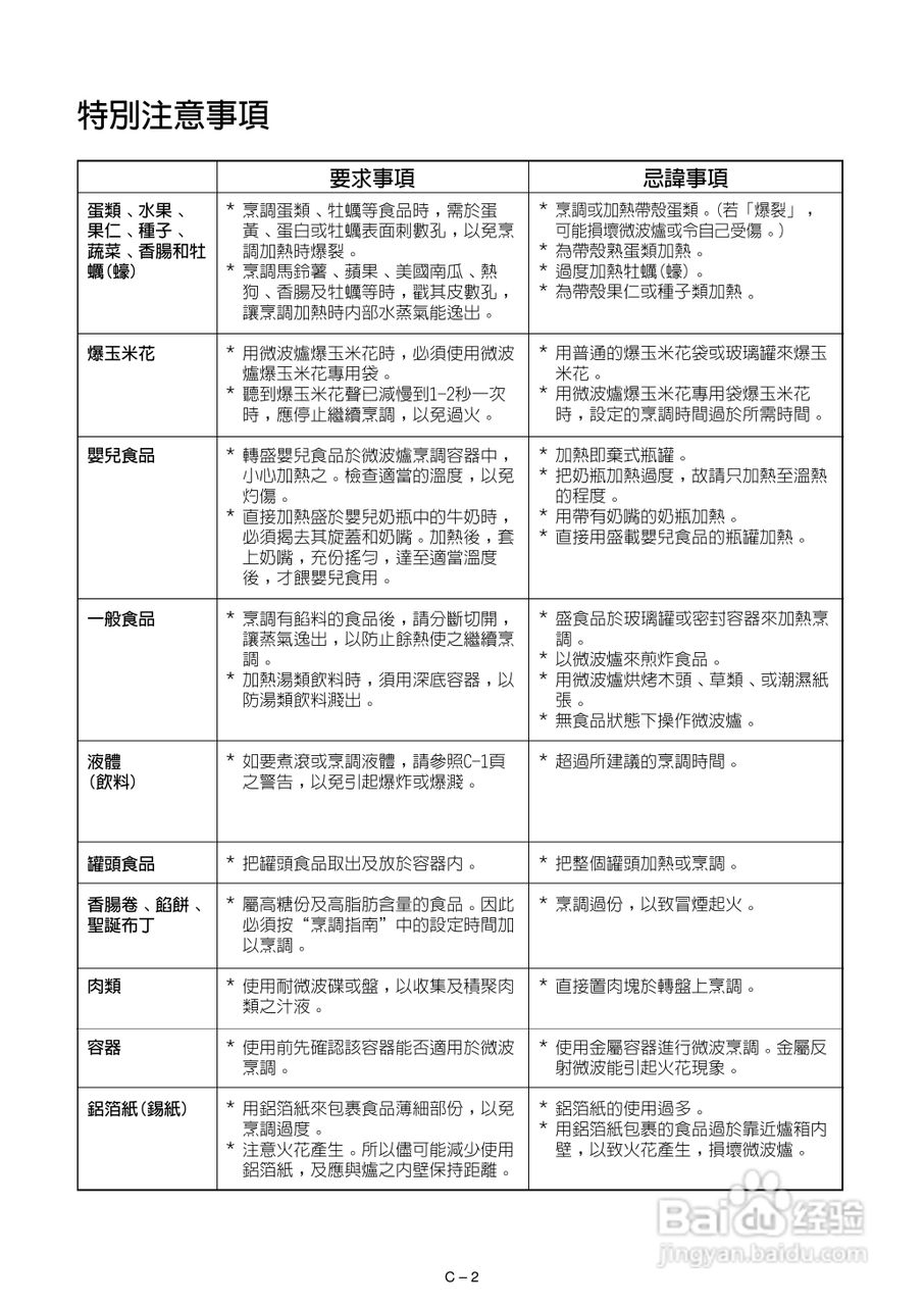
声宝R-222F型微波炉说明书:[1]
2025-10-27 17:09:08
/>
/>
/>
/>
(共篇)
下一篇:
声明:
本网站引用、摘录或转载内容仅供网站访问者交流或参考,不代表本站立场,如存在版权或非法内容,请联系站长删除,联系邮箱:site.kefu@qq.com。
相关推荐
声宝R-222F型微波炉说明书:[2]
阅读量:108
声宝R-222H型微波炉说明书:[1]
阅读量:27
声宝R-222E型微波炉说明书:[1]
阅读量:191
声宝R-342F型微波炉说明书:[2]
阅读量:59
声宝R-362K(S)型微波炉说明书:[1]
阅读量:164
猜你喜欢
王健林中等意思
无理取闹的意思
不辞而别的意思
人间忽晚山河已秋 意思
30岁女人用什么护肤品
偏振镜什么牌子好
题记是什么意思
交易所是做什么的
给学生的祝福语
四级口语考试有什么用
猜你喜欢
cif是什么意思
拉拉裤什么牌子好
基膜什么牌子好
at all是什么意思
卡牌带什么召唤师技能
什么是秋天的第一杯奶茶
towel是什么意思
峰会是什么意思
什么月饼最好吃
秋天喝什么茶好