小度生活
首页
美食营养
手工爱好
生活家居
返回
小度生活
首页
美食营养
游戏数码
手工爱好
生活家居
健康养生
运动户外
职场理财
情感交际
母婴教育
时尚美容
知识问答
生活知识
搜索
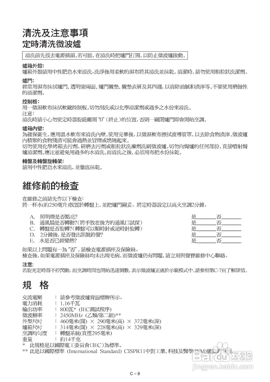
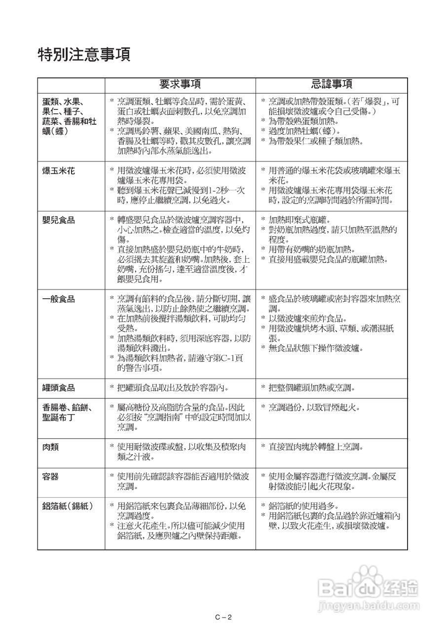
声宝R-222E型微波炉说明书:[1]
2026-02-06 16:36:20
/>
/>
/>
/>
/>
(共篇)
下一篇:
声明:
本网站引用、摘录或转载内容仅供网站访问者交流或参考,不代表本站立场,如存在版权或非法内容,请联系站长删除,联系邮箱:site.kefu@qq.com。
相关推荐
声宝R-222E型微波炉说明书:[2]
阅读量:196
声宝R-202E型微波炉说明书:[1]
阅读量:27
声宝R-222F型微波炉说明书:[1]
阅读量:155
声宝R-242E型微波炉说明书:[2]
阅读量:118
声宝R-222H型微波炉说明书:[2]
阅读量:132
猜你喜欢
扰民怎么办
thief怎么读
濒临的近义词
湖北省博物馆开放时间
你会怎么做广东卫视
变废为宝怎么做
中短发型
苏州丝绸博物馆
竟然的近义词是什么
感冒头疼
猜你喜欢
主张的近义词
皮肤过敏怎么治疗
寒冷的近义词
过敏性紫癜怎么治疗
赞不绝口的近义词
wps行间距怎么调
惊心动魄的近义词
bios怎么设置
小孩吐奶怎么回事
新娘经典发型100例