小度生活
首页
美食营养
手工爱好
生活家居
返回
小度生活
首页
美食营养
游戏数码
手工爱好
生活家居
健康养生
运动户外
职场理财
情感交际
母婴教育
时尚美容
知识问答
生活知识
搜索
JC2061CA型数字示波器使用说明书:[1]
2025-11-06 06:20:18
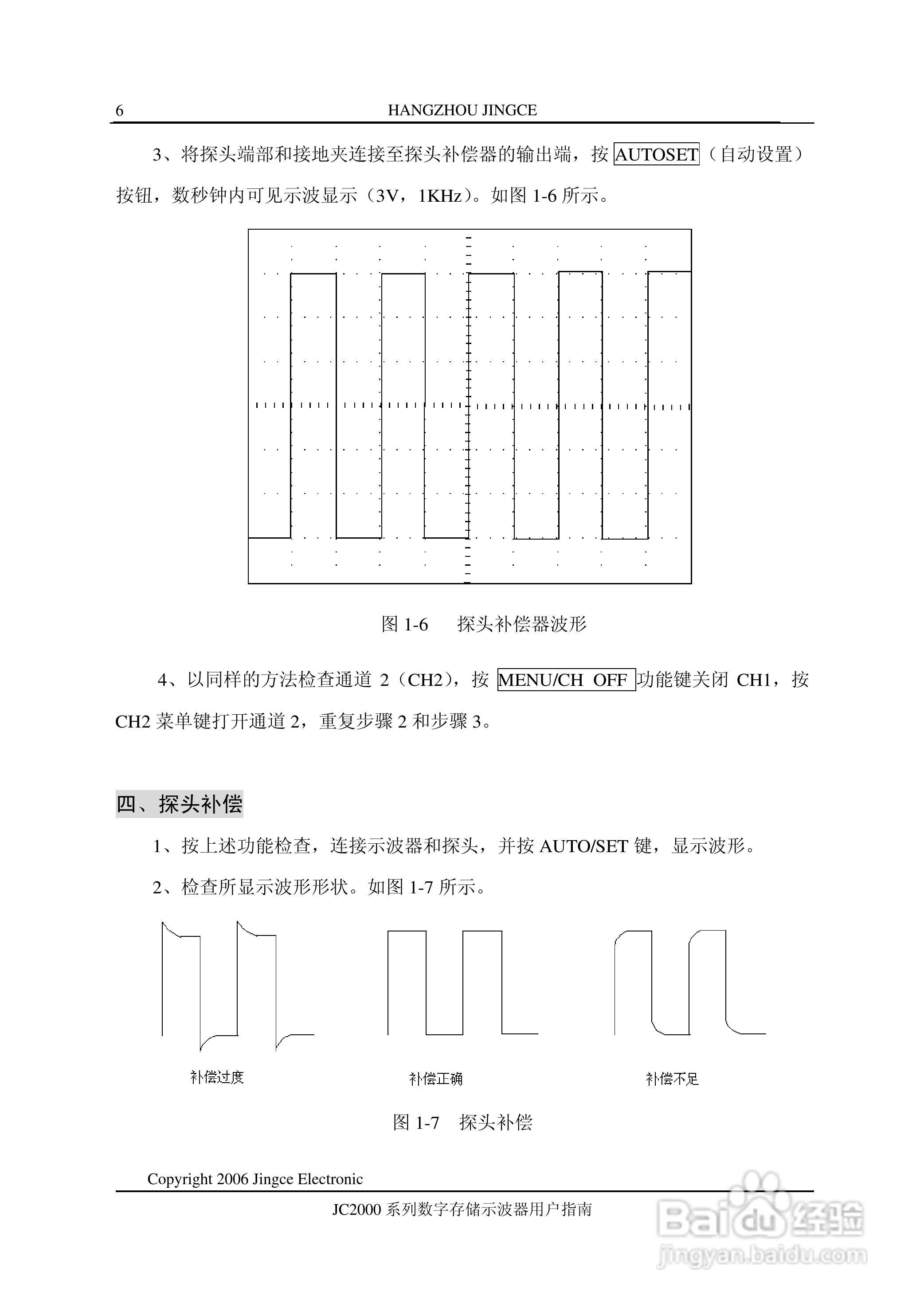
本篇为《JC2061CA型数字示波器使用说明书》,主要介绍该产品的使用方法以及常见故障解决方案。
(共篇)
下一篇:
声明:
本网站引用、摘录或转载内容仅供网站访问者交流或参考,不代表本站立场,如存在版权或非法内容,请联系站长删除,联系邮箱:site.kefu@qq.com。
相关推荐
JC2061MA型数字示波器使用说明书:[1]
阅读量:33
JC2061MA型数字示波器使用说明书:[3]
阅读量:175
JC2061MA型数字示波器使用说明书:[4]
阅读量:28
数字示波器使用方法
阅读量:31
JC2061MA型数字示波器使用说明书:[2]
阅读量:146
猜你喜欢
发出商品属于什么科目
否认是什么意思
收官是什么意思
舍利子是什么
三点水一个者念什么
什么是会意字
nt是什么货币
巨蟹女和什么座最配
朋友是什么排比句
尿频是什么原因导致的
猜你喜欢
苏木是什么意思
mps是什么意思
经常流鼻血是什么原因
办银行卡需要什么
槑是什么意思
喧闹的近义词是什么
ce是什么意思
右眼跳是什么预兆
大珠小珠落玉盘是什么乐器
正山小种属于什么茶