小度生活
首页
美食营养
手工爱好
生活家居
返回
小度生活
首页
美食营养
游戏数码
手工爱好
生活家居
健康养生
运动户外
职场理财
情感交际
母婴教育
时尚美容
知识问答
生活知识
生活百科
搜索
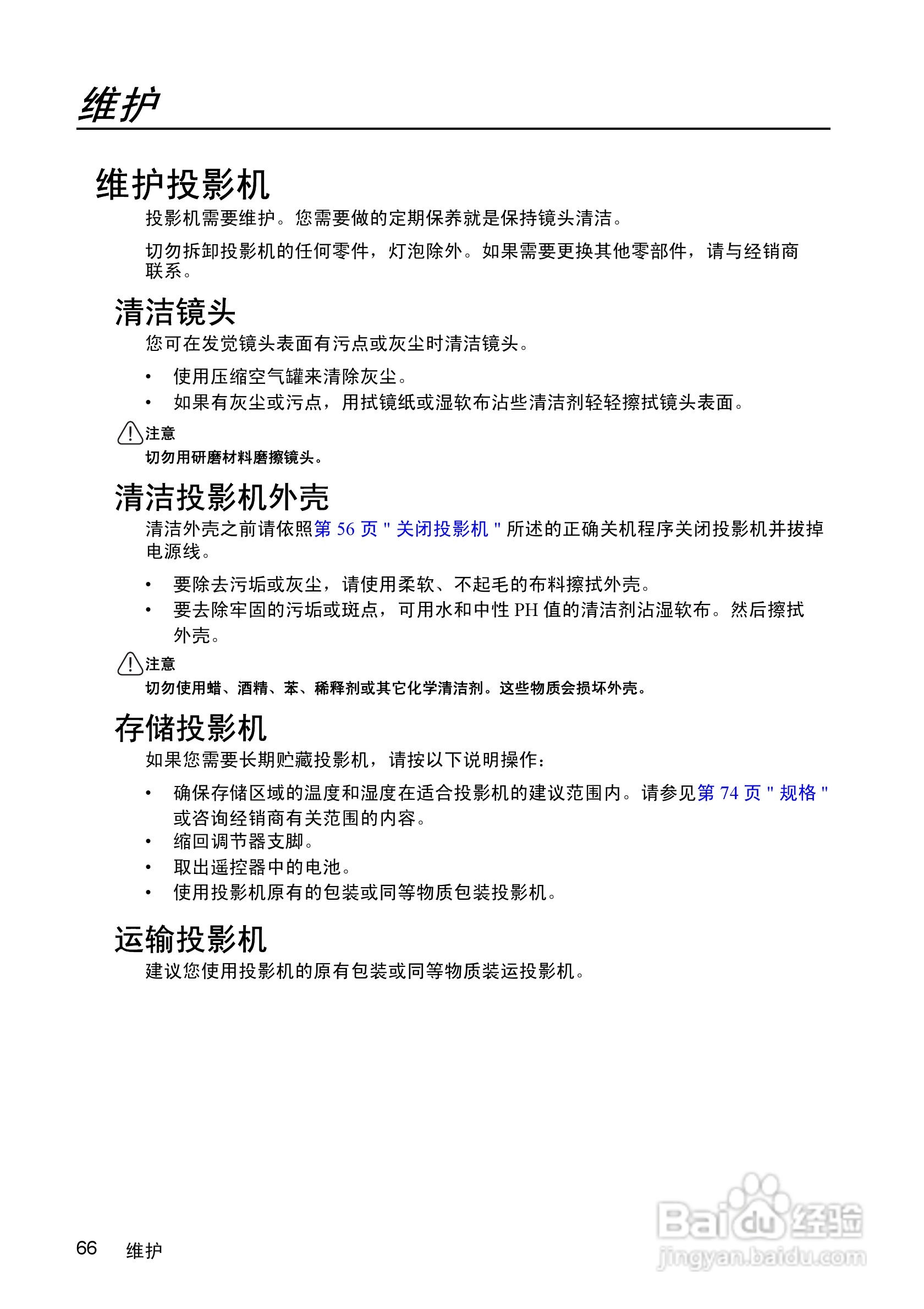
优派PJD7583wi投影机使用说明书:[7]
2026-05-31 14:54:42
本篇为《优派PJD7583wi投影机使用说明书》,主要介绍该产品的使用方法以及常见故障解决方案。
(共篇)
上一篇:
|
下一篇:
声明:
本网站引用、摘录或转载内容仅供网站访问者交流或参考,不代表本站立场,如存在版权或非法内容,请联系站长删除,联系邮箱:site.kefu@qq.com。
相关推荐
优派PJD7583wi投影机使用说明书:[2]
阅读量:58
DELL S300WI投影机说明书:[7]
阅读量:97
DELL S500WI投影机说明书:[7]
阅读量:192
使用说明书wf2651使用指南
阅读量:118
使用说明书封面怎么做
阅读量:80
猜你喜欢
鼻炎怎么治疗
肛门周围痒是怎么回事
怎么写情书
水溶性彩铅怎么用
怎么找回wifi密码
吉他f和弦怎么按
理肤泉怎么样
发烧了怎么办如何退烧
wednesday怎么读
蚂蚁借呗怎么开通
猜你喜欢
李国庆事件怎么回事
毓婷怎么吃
怎么充话费
bicycle怎么读
眼底出血是怎么回事
脚脱皮是怎么回事
怎么做奶油
嗓子哑了怎么办怎样快速恢复
社保滞纳金怎么算
胸疼是怎么回事