小度生活
首页
美食营养
手工爱好
生活家居
返回
小度生活
首页
美食营养
游戏数码
手工爱好
生活家居
健康养生
运动户外
职场理财
情感交际
母婴教育
时尚美容
知识问答
生活知识
生活百科
搜索
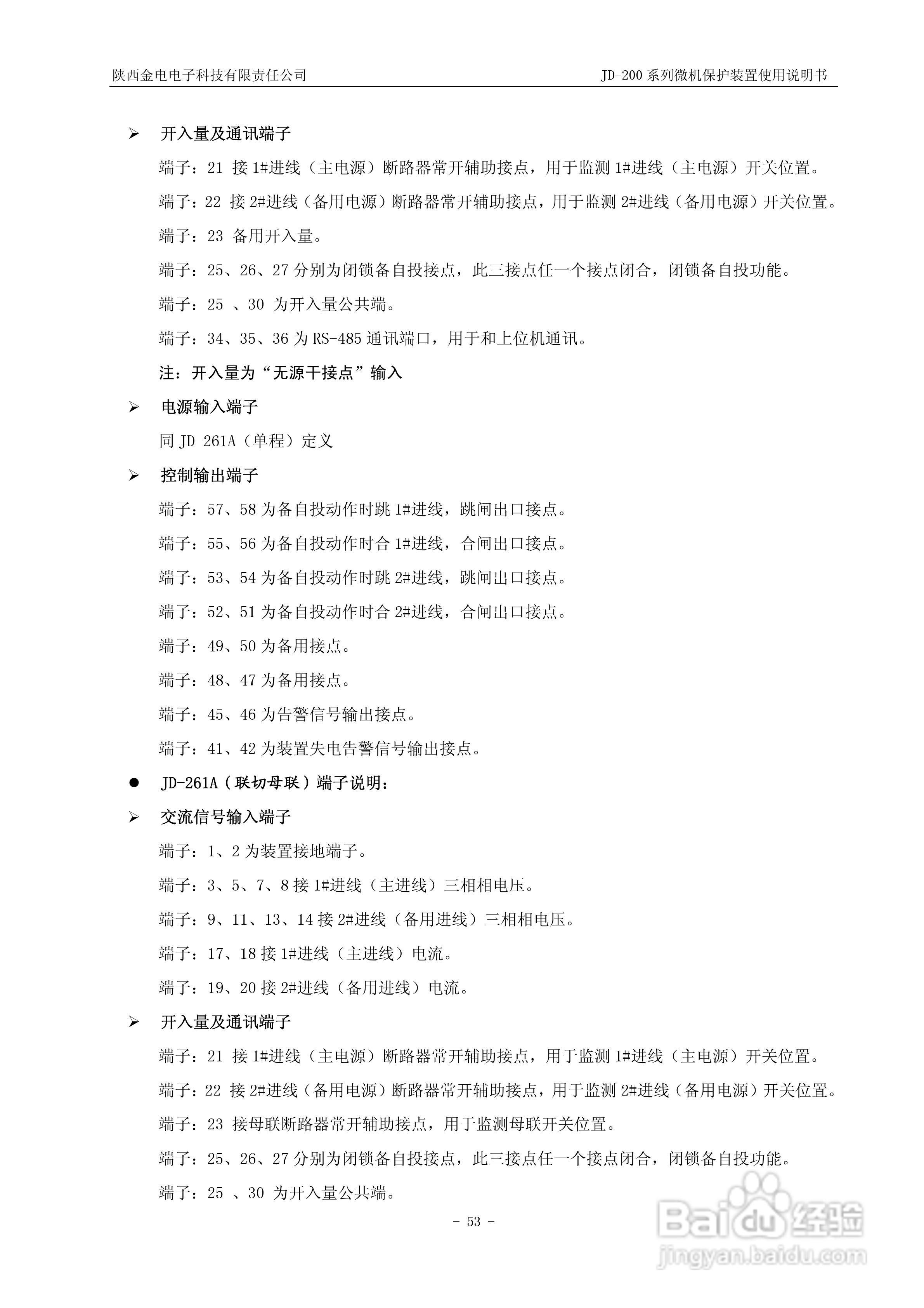
JD-211C微机保护装置使用说明书:[6]
2026-03-25 14:43:26
本篇为《JD-211C微机保护装置使用说明书》,主要介绍该产品的使用方法以及常见故障解决方案。
(共篇)
上一篇:
声明:
本网站引用、摘录或转载内容仅供网站访问者交流或参考,不代表本站立场,如存在版权或非法内容,请联系站长删除,联系邮箱:site.kefu@qq.com。
相关推荐
JD曲面上线步骤
阅读量:22
JD矩形阵列的使用
阅读量:190
使用说明书封面怎么做
阅读量:45
JD圆形阵列使用
阅读量:57
如何安装jd-gui
阅读量:61
猜你喜欢
黄芪泡水喝的害处
首都师范大学科德学院怎么样
酷狗怎么上传歌曲
路由器ip地址
如何写借条
冬虫夏草如何食用
dnf寂静城在哪里
台北旅游
如皋旅游
如何重启路由器
猜你喜欢
若尔盖旅游攻略
货款收不回来怎么办
腰部赘肉怎么减
怎么查公司注册信息
黄鹤楼位于哪里
上海costco超市在哪里
轰天炮投影机怎么样
4个月宝宝拉肚子怎么办
如何盘发
电脑如何截图快捷键