小度生活
首页
美食营养
手工爱好
生活家居
返回
小度生活
首页
美食营养
游戏数码
手工爱好
生活家居
健康养生
运动户外
职场理财
情感交际
母婴教育
时尚美容
知识问答
生活知识
生活百科
搜索
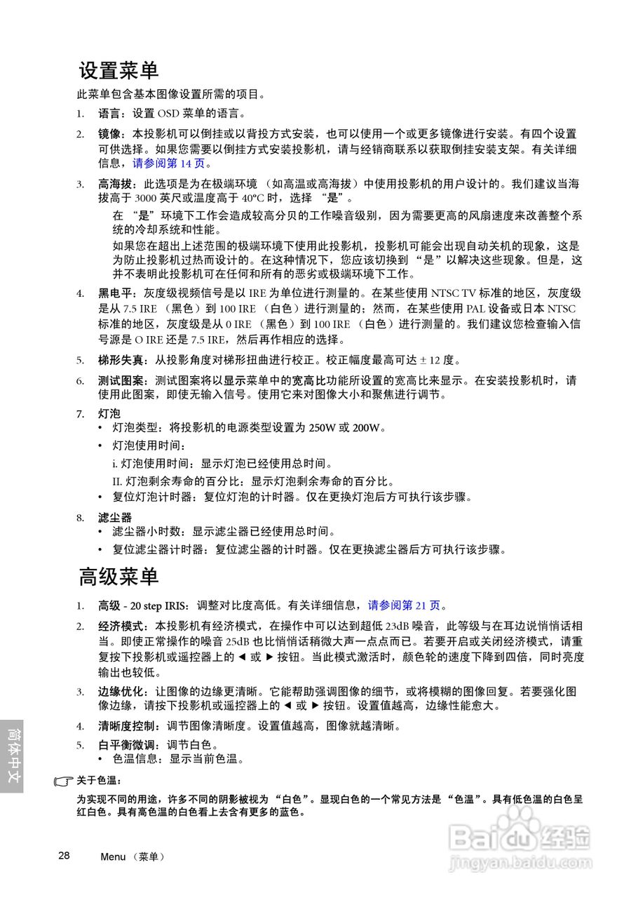
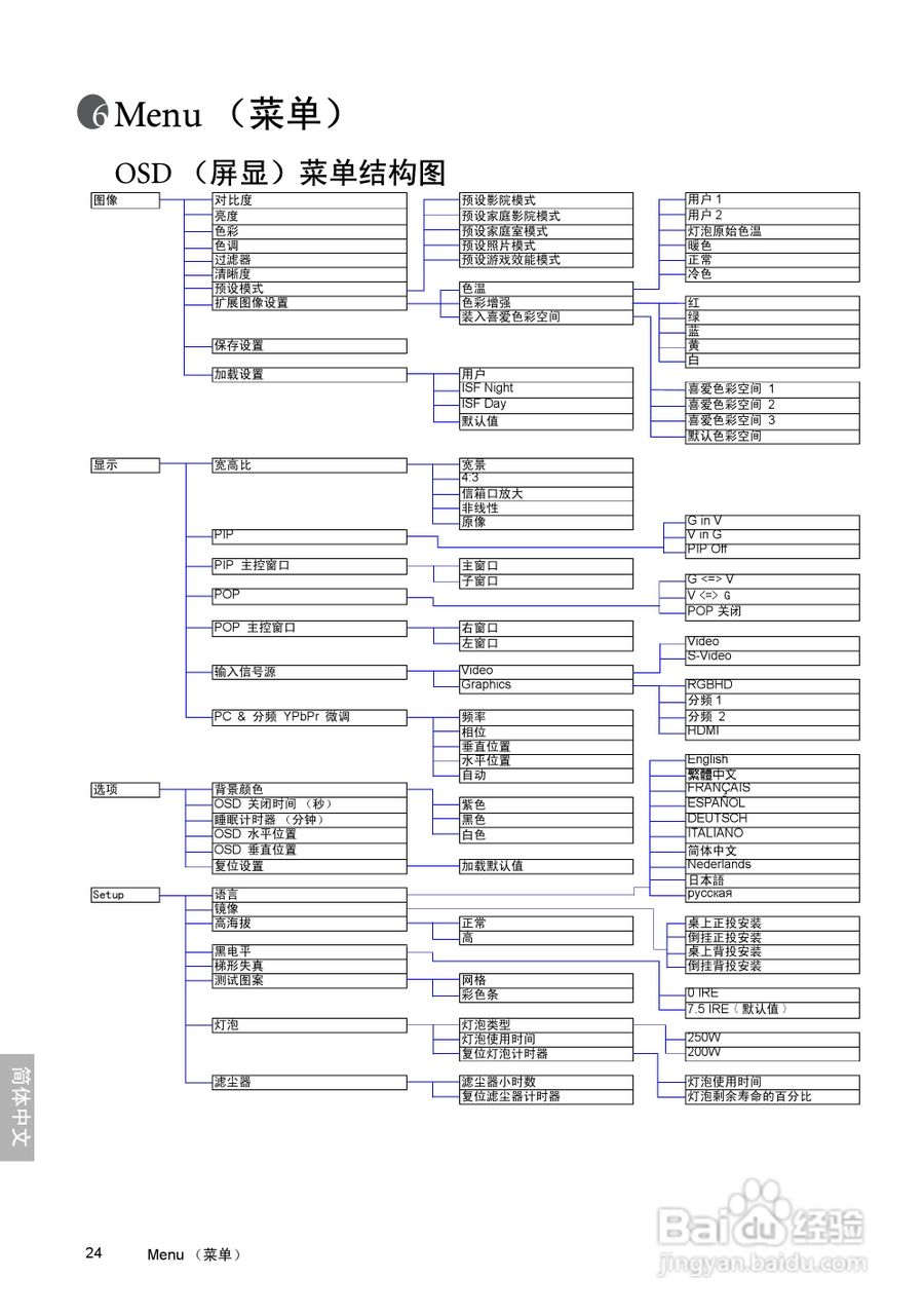
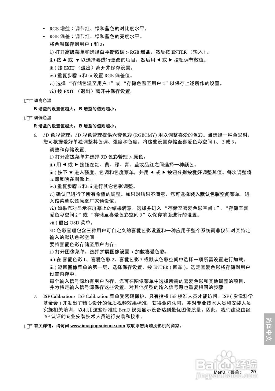
明基W10000投影机使用说明书:[3]
2026-05-12 01:44:53
本篇为《明基W10000投影机使用说明书》,主要介绍该产品的使用方法以及常见故障解决方案。
(共篇)
上一篇:
|
下一篇:
声明:
本网站引用、摘录或转载内容仅供网站访问者交流或参考,不代表本站立场,如存在版权或非法内容,请联系站长删除,联系邮箱:site.kefu@qq.com。
相关推荐
明基W10000投影机使用说明书:[1]
阅读量:34
明基W10000投影机使用说明书:[4]
阅读量:100
使用说明书封面怎么做
阅读量:149
明基W10000投影机使用说明书:[2]
阅读量:23
明基MS612ST投影机使用说明书:[3]
阅读量:89
猜你喜欢
杜甫的诗被称为什么
then是什么意思
10万元左右买什么车好
向日葵什么时候开花
nose是什么意思
低烧是什么原因引起的
电子商务是什么
hk是什么意思
双c是什么牌子
信息素是什么
猜你喜欢
例假量少是什么原因
生产成本属于什么科目
长善救失什么意思
iphone是什么意思
什么是偶数
sell是什么意思
净值型理财产品是什么意思
12月6日是什么星座
缺钾有什么症状和危害
bl是什么